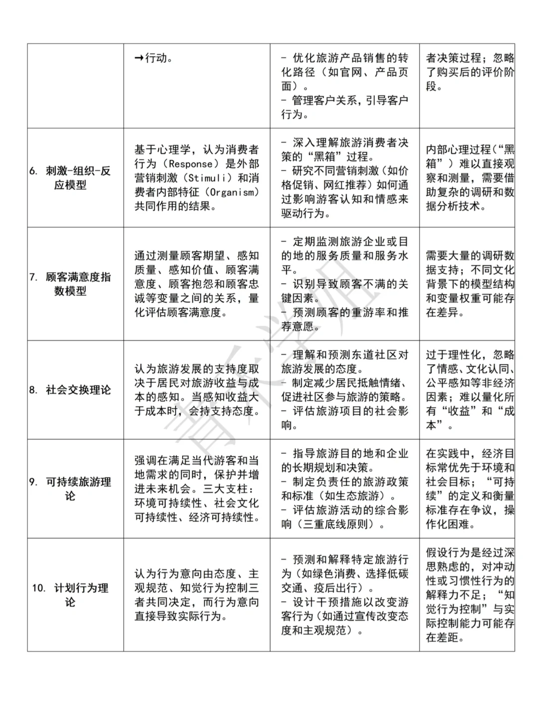
您现在的位置是:首页 > 国内旅游目的推荐 > 正文 国内旅游目的推荐 川西旅游避雷之旅行社 admin2025年10月14日 07:29:49国内旅游目的推荐44 川西旅游避雷之旅行社 川西旅游避雷帖!必看!川西避雷帖!国庆中秋川西旅游之避雷帖川西小团避雷❗️说说经验国庆川西出游必看帖之旅行社避雷国庆川西出游必看之避雷帖山⛰️yu 海旅行社,出发前临时变更合同到风评极差的旅行社,不同意就拒退定金!山yushai旅游(发展)有限公司!!阴阳合同,出发前更换风评极差的旅行社,不退定金!!!皮包!卖人头!朋友们千万要擦亮眼睛👀,这旅行社一报一个不吱声!!!#旅游购物避雷 #川西攻略 #川西美景 #四川旅游 #国庆节 #国庆出行 #中秋 #山不向我走来我便向山走去 #旅游不踩坑 转载请说明来源于"旅荐网",部分内容转载自网络,如有侵权请联系qlwl@foxmail.com删除 本文地址:https://www.15386.cn/post/65883.html 上一篇 旅游管理MTA常用理论模型有哪些? 下一篇 来成都!!强烈建议留几天时间给这些地方~ 相关文章 云南普者黑文化旅游开发有限公司第二批次面向社会公开招聘服务外包人员公告 青海湖旅游攻略 | 环湖骑行 & 星空民宿 千问发布五一数据:旅行攻略需求激增超400%,近六成用户直接“AI办事” 餐饮旅游报告 旅游必去的地方 #旅游攻略 甘肃嘉峪关旅游必去十大景点游玩攻略,别只盯着山海关!2026年5月嘉峪关这10个野路子景点才是西北顶流,附保姆级美食地图,推荐收藏游玩 西安景区住宿避坑指南 女性初夏旅行「既优雅又实用」的穿搭方案 超全中国各省旅游地图,旅行必备神器 小众目的地的攻略太少,我是怎么规划行程的 发表评论 取消回复 评论列表 这篇文章还没有收到评论,赶紧来抢沙发吧~