港澳五天四晚旅游攻略
港澳五天四晚旅游攻略


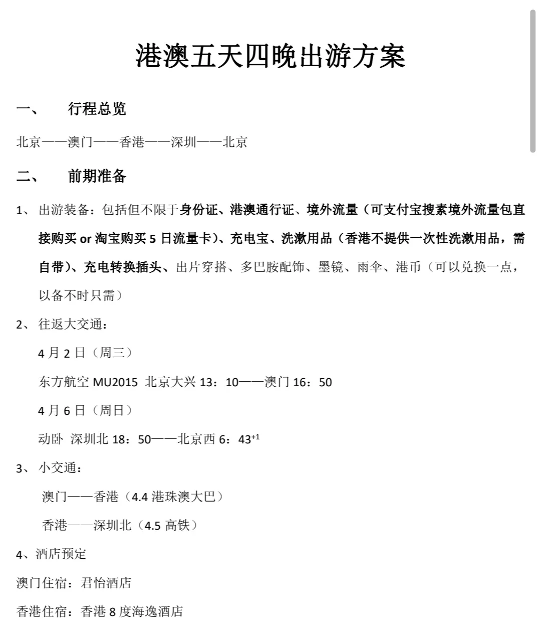
小红书搜索两天编辑的港澳五天四晚旅游攻略如图所示,路线基本复刻成功。
个人感觉澳门城市环境更好,更适合city walk,在澳门每天暴走两万步,威尼斯人、伦敦人、巴黎人、银河的夜景都棒棒滴,但俺更喜欢永利皇宫的缆车,缆车周一至周四十点结束运行,俺们九点到已经不让排队了
香港可能更适合购物,在香港的两天就是在逛逛逛买买买。sasa的化妆品很便宜,朗豪坊的衣服裤子鞋子小手办都很好买,但同行的朋友觉得时代广场更好买(我没去,不好评价)想买一双keen,从旺角逛到铜锣湾又逛到尖沙咀都没买到!结果同行的朋友在时代广场看到了,但我已经没时间去了!我恨!想买keen的朋友可以去时代广场碰碰运气!朗豪坊catalog打九折,还是比内地便宜一些的中环摩天轮加价五十港币走了特快通道,上去之后一整个大失望,人间不值得
澳门住的酒店大大踩雷(澳门君怡酒店),又破又潮,本北方人真的接受不了!!香港的酒店还不错,除了价格小贵
在港澳都没有一味追求体验网红餐厅,随机选取附近餐厅尝试,但都不太能接受,五十一碗的公仔面就是水煮方便面且没有调味料版本、澳门的茶餐厅清明假期第一天居然要加收20%服务费
最后两天果断选择吃麦当劳、吉野家
相关文章
发表评论
评论列表
- 这篇文章还没有收到评论,赶紧来抢沙发吧~