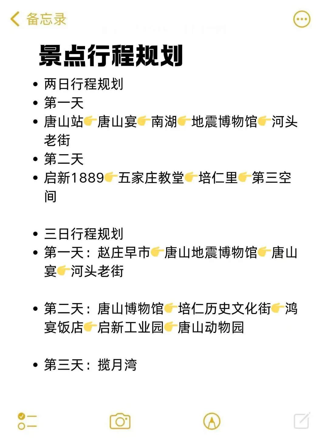
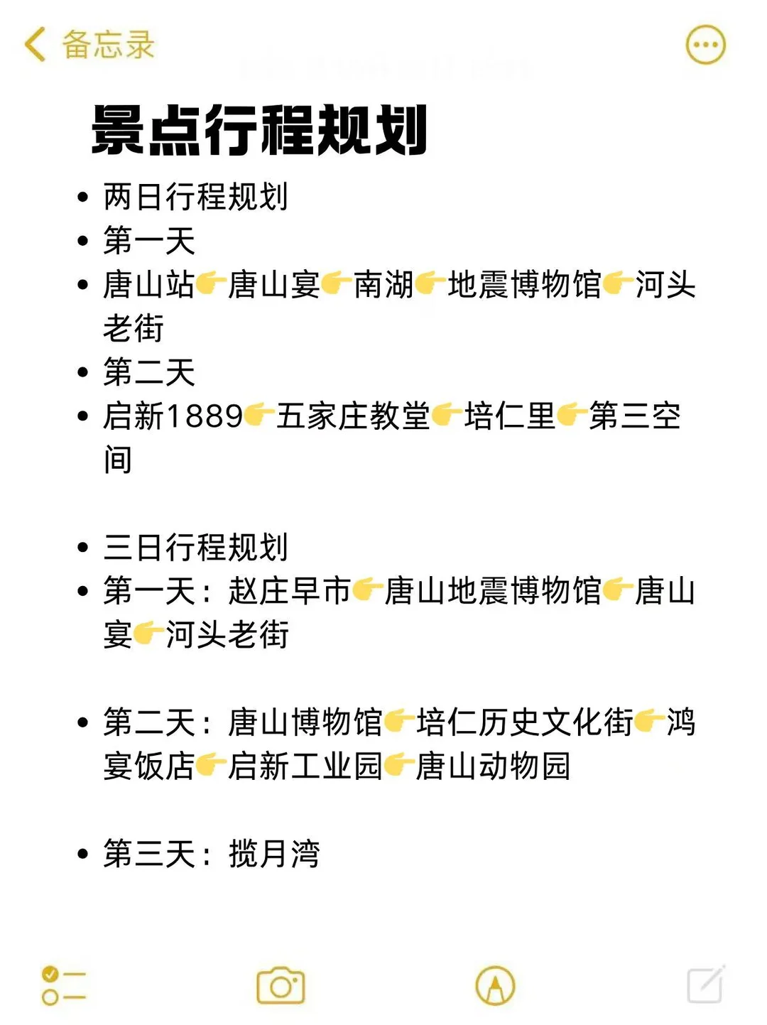
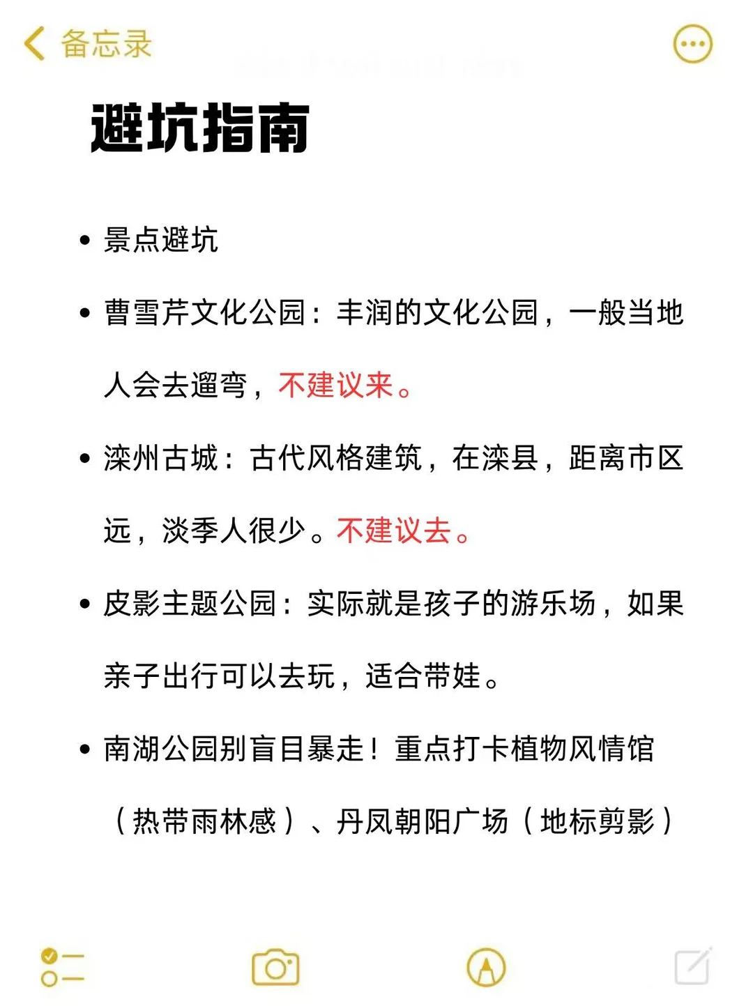
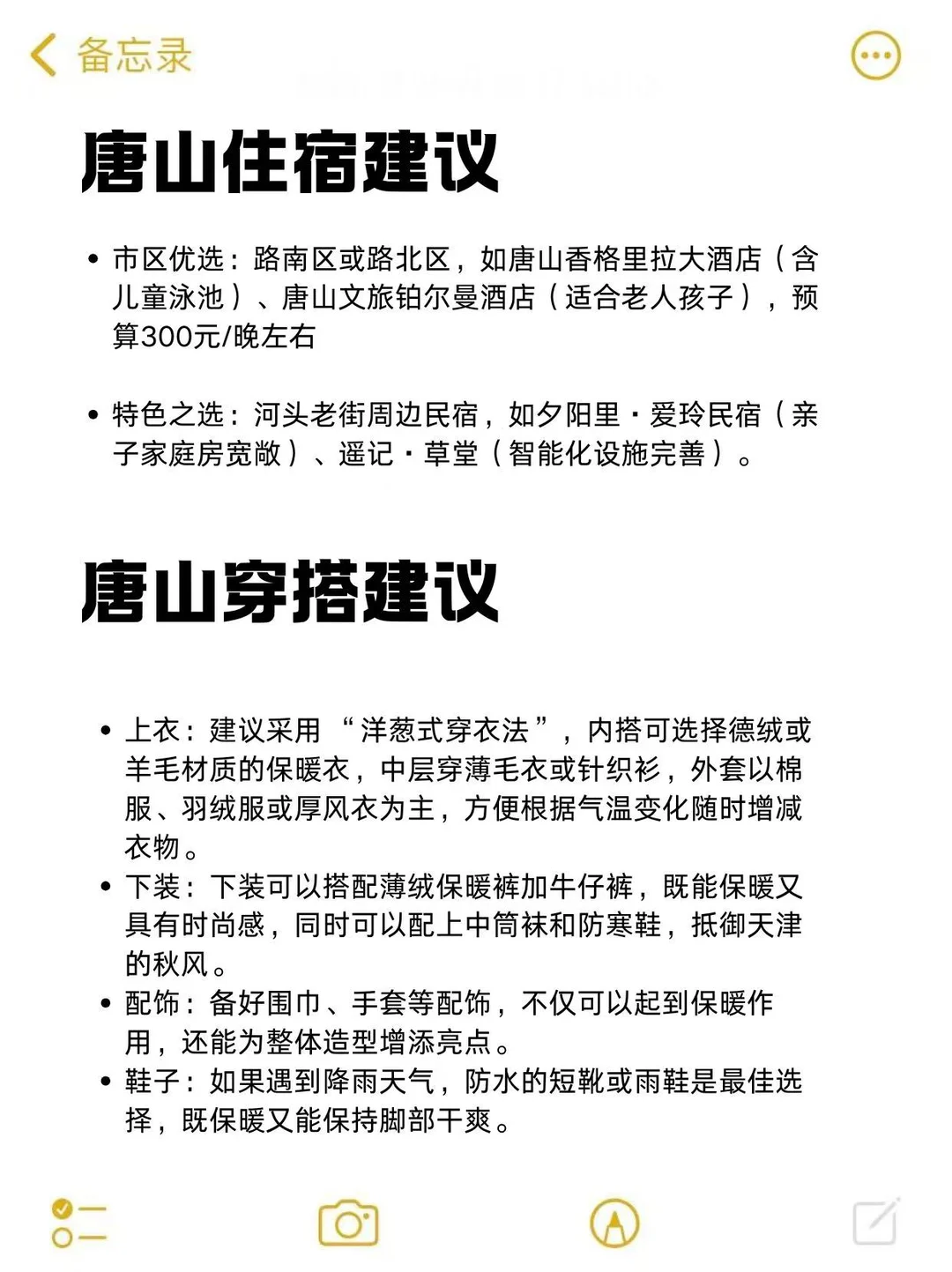
您现在的位置是:首页 > 国内旅游目的推荐 > 正文 国内旅游目的推荐 预警!12 月来唐山别等冻着才后悔 admin2025年12月09日 07:34:59国内旅游目的推荐13 预警!12 月来唐山别等冻着才后悔 12 月去唐山玩的小伙伴👭~ 一定要看完这篇,帮你避开绝大多数麻烦✨!这份攻略里有避坑要点、必去景点推荐、行程规划、景区优惠渠道、交通住宿攻略、特色美食街和本地小吃清单🍜,还有秋冬专属穿搭建议🧣,所有细节都帮你整理好了🥳~ 接着往下看👇接着往下看👇#唐山美食 #唐山 #本地人推荐 #冬季好去处 #唐山旅游 #值得为吃而去的小城 #唐山美食推荐 #唐山美食#唐山美食推荐#唐山美食必吃榜#唐山旅游攻略#唐山一日游攻略#唐山旅游攻略二日#唐山旅游#唐山附近旅游城市#唐山周边城市旅游#唐山#唐山宴#唐山河头老街#唐山好玩的地方 转载请说明来源于"旅荐网",部分内容转载自网络,如有侵权请联系qlwl@foxmail.com删除 本文地址:https://www.15386.cn/post/75143.html 上一篇 德州旅游,一定要去的9大景点 下一篇 大西北大环线爆火景点全攻略! 相关文章 本J人对自己做的景德镇旅游攻略超满意 【文旅中国快报04.03】《旅游规划通则》4月1日起正式实施;《文化和旅游部艺术司关于第六届中国越剧艺术节申报事项的函》发布 旅游攻略丨九华山自驾两日游 抓住最后一波年味!深圳元宵游玩指南 旅游攻略 | 九华山自驾游推荐路线(两日游) 2026曹州牡丹园花期游玩全攻略来了,一篇就GO了! 九华山旅游攻略 | 寺庙挂单篇 般若舟祈福问道崆峒山旅游攻略户外爬山 攻略 国内小城,老外扎堆?莽山保姆级旅行指南,一文看懂景区玩法与行程规划 亳州清明节3天旅游攻略 发表评论 取消回复 评论列表 这篇文章还没有收到评论,赶紧来抢沙发吧~