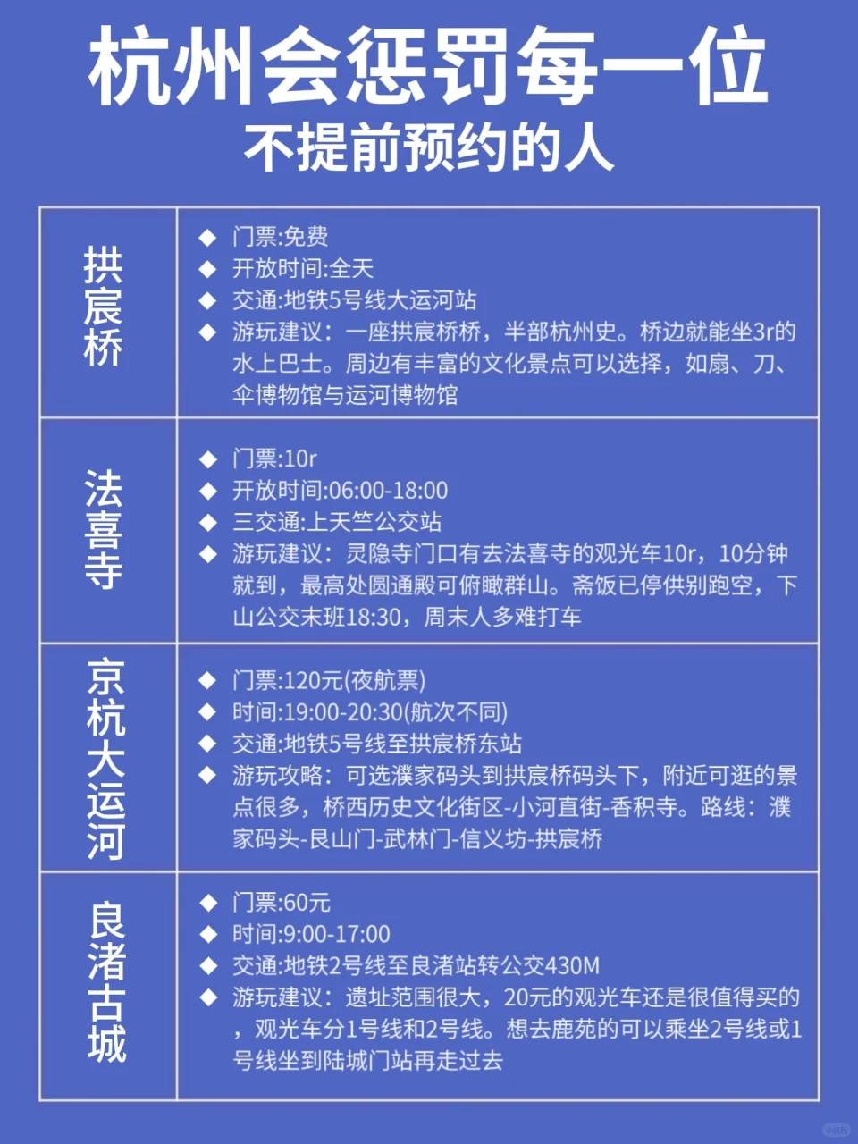
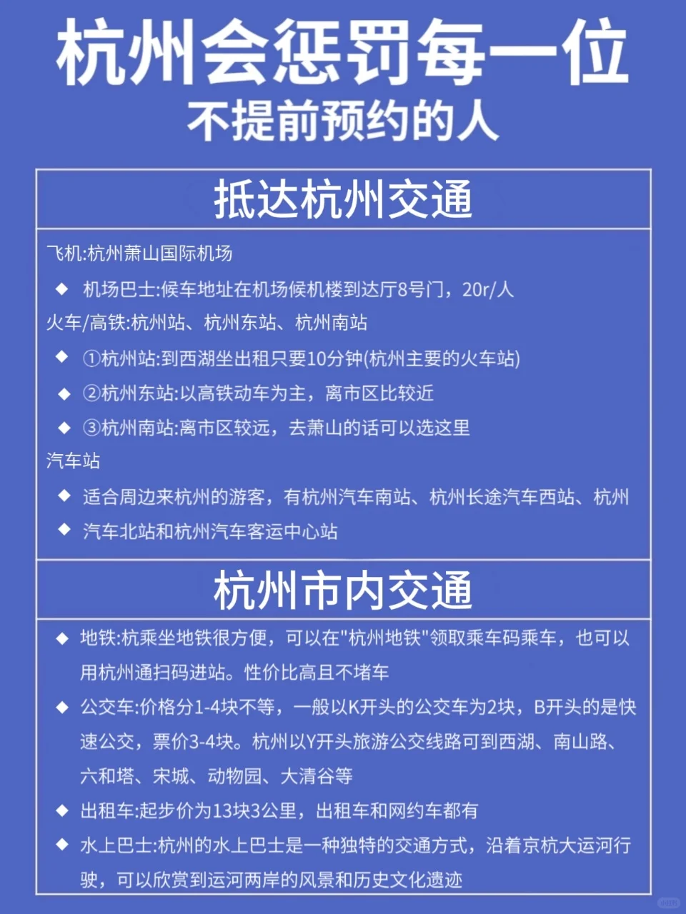
您现在的位置是:首页 > 国内旅游目的推荐 > 正文 国内旅游目的推荐 杭州📢暑假旅游保姆级攻略‼️快看过来 admin2025年08月07日 04:28:53国内旅游目的推荐17 杭州📢暑假旅游保姆级攻略‼️快看过来 暑假计划去杭州旅游但不知道怎么玩❓\n这份超详细的杭州攻略送给你📖\n作为杭州土著👀,我将为你整理出zui实用的✅景点预约✅游玩建议✅住宿推荐,轻松规划赶紧收藏!\n#杭州#杭州旅游攻略#本地人做的攻略#杭州旅游#学生党旅游#攻略#跟着本地人#穷游攻略#旅游不花钱#西湖#灵隐寺#雷峰塔#周末去哪儿#暑假#旅游不踩坑#避坑指南#注意事项#和小红书游中国#小友自然大会#盲盒式露营@创作者小助手 @薯队友 @薯队友 @创作者小助手 转载请说明来源于"旅荐网",部分内容转载自网络,如有侵权请联系qlwl@foxmail.com删除 本文地址:https://www.15386.cn/post/59011.html 上一篇 暑假来兰州旅游前看这篇保姆级攻略就够啦‼️ 下一篇 淄博❗|攻略看这一篇就够啦😍 相关文章 旅游攻略 | 玩转浙江金华:12大必逛景点+10道特色美食,本地人强烈推荐 春季诺如病毒高发,景区、酒店、旅游团防控指南请查收! 用AI做旅行攻略,10分钟搞定,再也不用熬大夜翻笔记 3月,全国免门票景区汇总!附游玩攻略! 【2026新西兰旅行时间表】!保姆级攻略抄作业!! 日本自由行攻略「基础+避坑」版 错过等一年!五一秦皇岛最全游玩攻略,本地人私藏路线大公开 旅游策划的创新方法:让传统目的地焕发新活力 #贵港小平天 #徒步旅行攻略 #登山爱好者聚 麻城“中国第一将军乡”旅游发展方案来了,将建设迎宾楼,引进山地车、小游船等 发表评论 取消回复 评论列表 这篇文章还没有收到评论,赶紧来抢沙发吧~