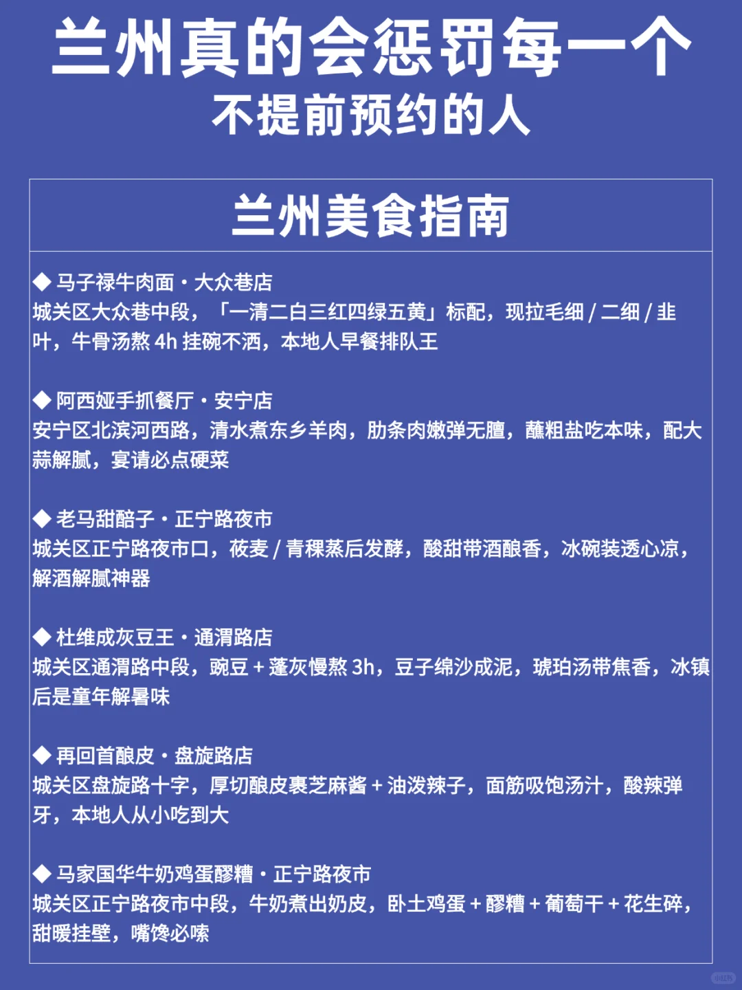
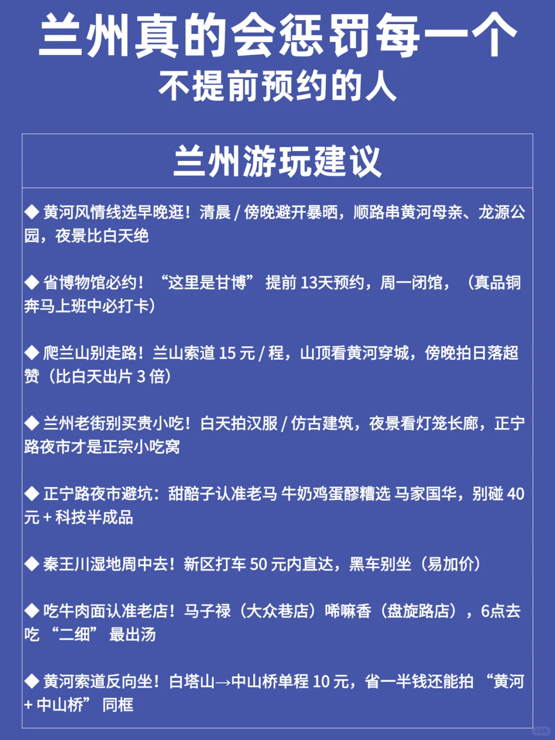
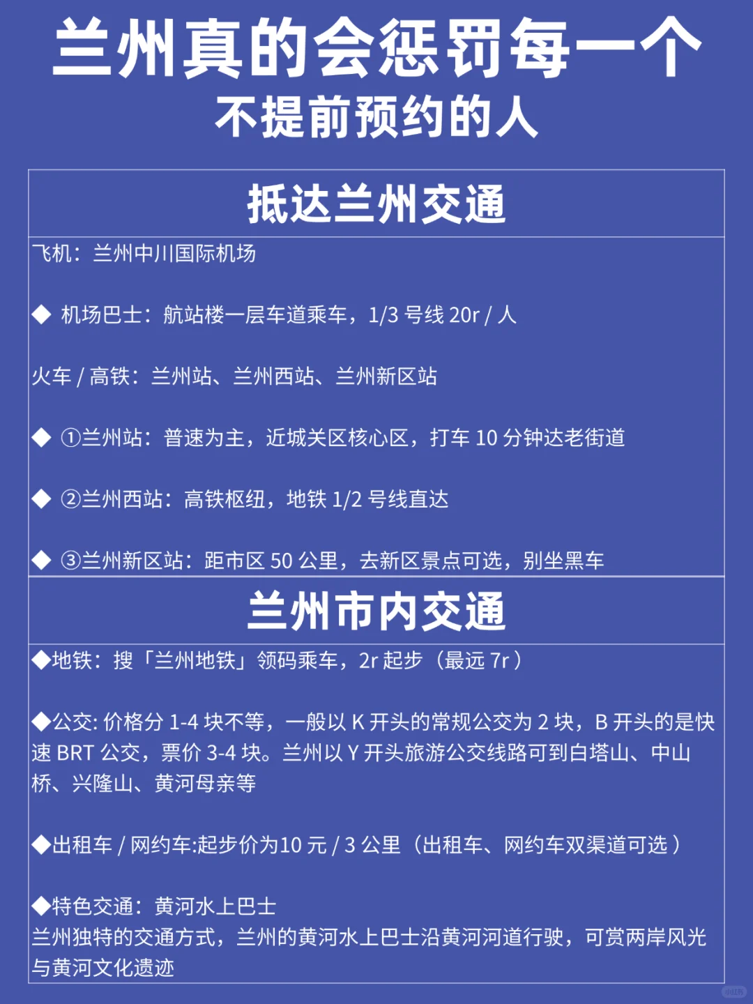
您现在的位置是:首页 > 国内旅游目的推荐 > 正文 国内旅游目的推荐 暑假来兰州旅游前看这篇保姆级攻略就够啦‼️ admin2025年08月07日 04:27:52国内旅游目的推荐15 暑假来兰州旅游前看这篇保姆级攻略就够啦‼️ 如果暑假来兰州不知道怎么玩 这篇兰州土著整理的详细保姆级攻略(涵盖✅景点预约✅游玩建议✅住宿推荐✅美食指南)轻松规划旅程~\n.\n我是Leo🙋♂️\n一个也曾因攻略信息踩坑的ENFJ兰州土著😎\n于是决定👇\n📔为你整理超实用攻略 交通 住宿\n🎉搜罗网红打卡地和宝藏小店\n🚫拒绝游客踩雷游玩\n#兰州 #兰州旅游攻略 #本地人做的攻略 #暑假旅游 #旅游避坑指南#周末去哪儿 #小红书兴趣季 转载请说明来源于"旅荐网",部分内容转载自网络,如有侵权请联系qlwl@foxmail.com删除 本文地址:https://www.15386.cn/post/59010.html 上一篇 河北必玩的城市景点合集☑️附低价酒店攻略🏨 下一篇 杭州📢暑假旅游保姆级攻略‼️快看过来 相关文章 旅游攻略 | 玩转浙江金华:12大必逛景点+10道特色美食,本地人强烈推荐 春季诺如病毒高发,景区、酒店、旅游团防控指南请查收! 用AI做旅行攻略,10分钟搞定,再也不用熬大夜翻笔记 3月,全国免门票景区汇总!附游玩攻略! 【2026新西兰旅行时间表】!保姆级攻略抄作业!! 日本自由行攻略「基础+避坑」版 错过等一年!五一秦皇岛最全游玩攻略,本地人私藏路线大公开 旅游策划的创新方法:让传统目的地焕发新活力 #贵港小平天 #徒步旅行攻略 #登山爱好者聚 麻城“中国第一将军乡”旅游发展方案来了,将建设迎宾楼,引进山地车、小游船等 发表评论 取消回复 评论列表 这篇文章还没有收到评论,赶紧来抢沙发吧~