扬州会惩罚每个不做攻略的人!
扬州会惩罚每个不做攻略的人!
















熬了一夜,用deepseek做了详细的攻略,避坑也写了,景点、美食、老街写了,连老扬州的春季时令菜都写全了!最后一张图是3月30日鉴真半程马拉松主要路段管控通知!那时候来的人请一定避开交通管制!!!
另外,作为本地人提出的真心建议:
1.建议错峰旅游,扬州不适合来去匆匆,这个月酒店房价涨了三倍,月底又是马拉松,人是超级多的。
2.烟花三月是农历三月,最好的季节是阳历四月初到五月中,到处桃红柳绿,景点旁的公园小巷都值得漫步。
3.扬州三把刀是指扬州的三种文化:餐饮的菜刀、足艺的修脚刀和理发的剃头刀。
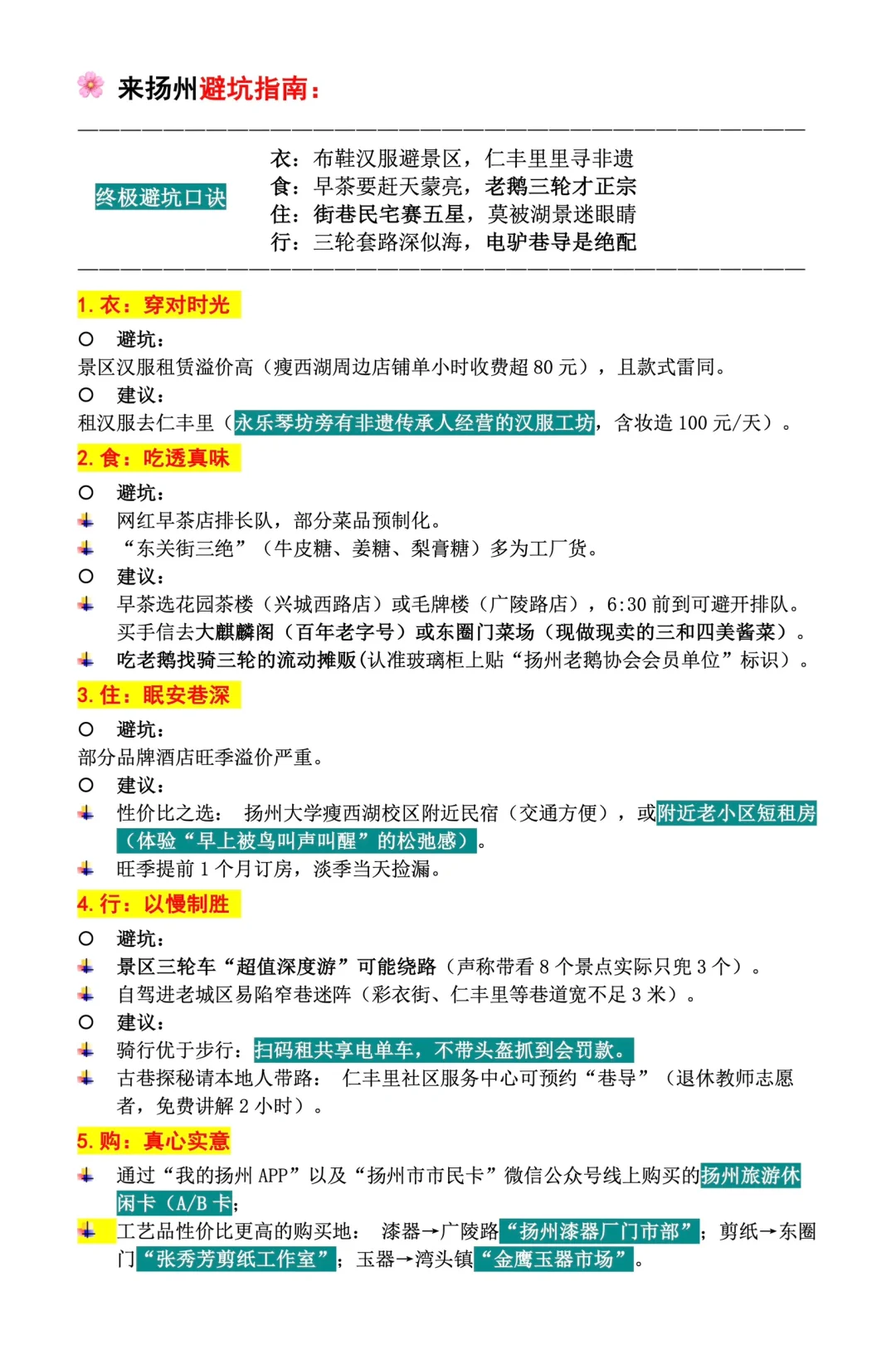
4.早茶没必要半夜三点去排队,也别抱着太高的期待。本地人都有家附近的老地方吃早点,随意找个本地人问问即可,味道都不差。
5.广陵有盐是围绕老扬州城里的南河下街区新开发的文化街区,丁家湾附近老居民区街巷极具扬州的慢生活气息,也有不少适合打卡游玩的店铺哦~
6.扬州城市小街道窄,不适合自驾,走走也很好。
7.做足疗没必要非得去大店,各种老小区里的小门面一样做,价格便宜感受差不多。
8.大麒麟阁的糕点很出名但不是很好吃,可以买点尝尝。浇切片、花生糖和蜜三刀都还行。
9.高旻寺不收门票,是国内外许多佛教人士熟知的禅宗道场,以禅修严谨著称。
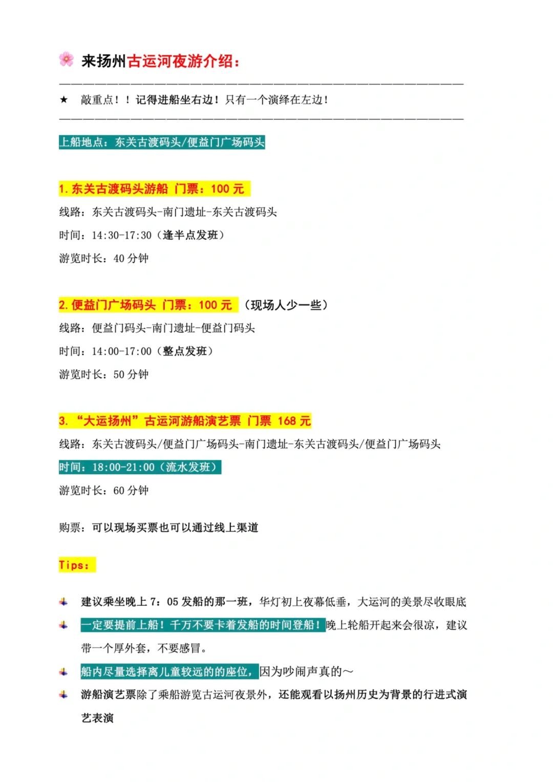
10.#大运河博物馆 和#古运河夜游 是很多外地游客褒奖度最高的两个项目,建议你一定感受下。古运河夜游有沉浸式演出,在便益门广场码头或东关古渡码头登船,网上线下均可购票。
PS:扬州治安很好的,也很少听说宰客。
#扬州 #扬州攻略 #烟花三月下扬州 #扬州平价民宿
相关文章
发表评论
评论列表
- 这篇文章还没有收到评论,赶紧来抢沙发吧~