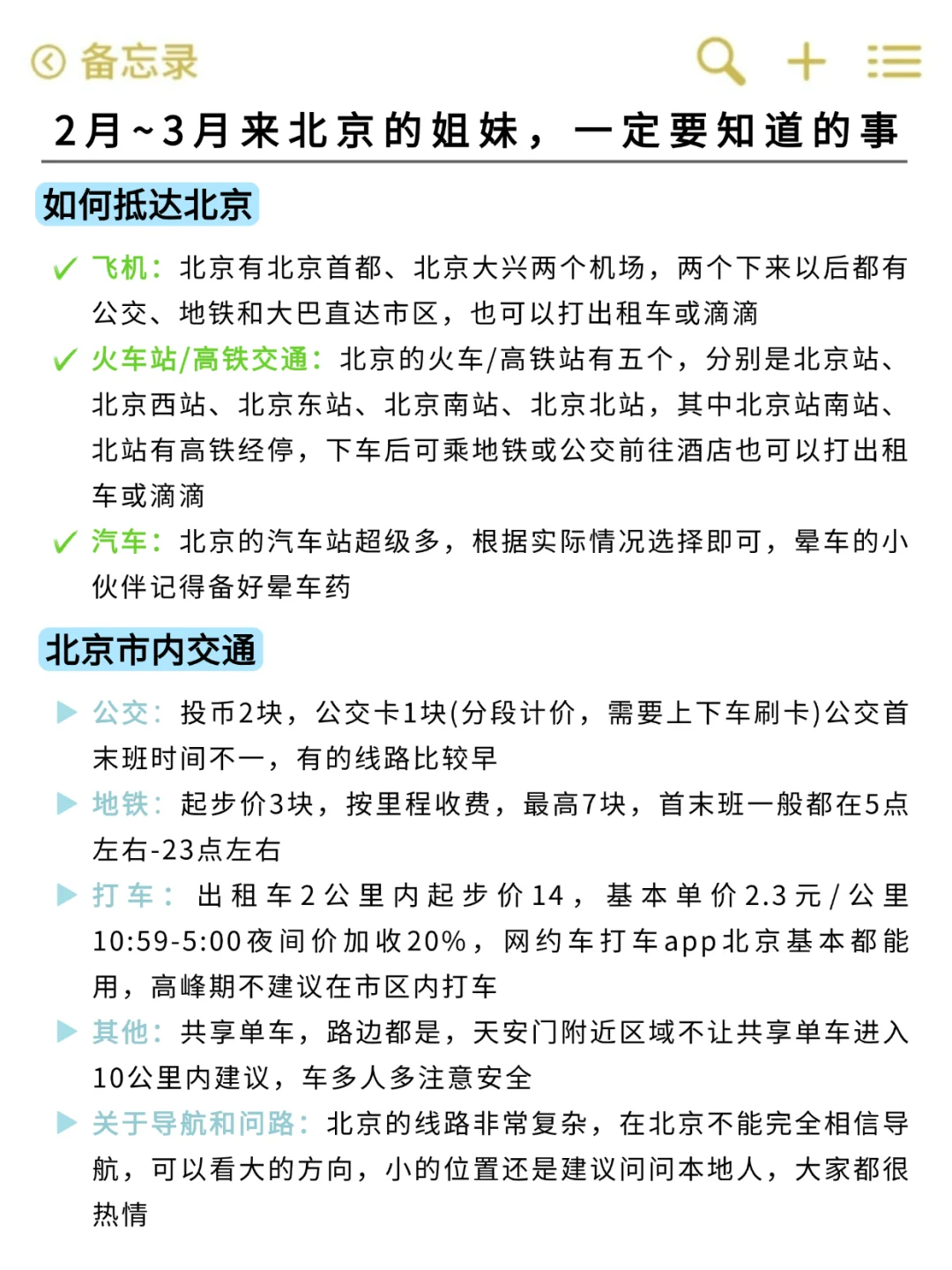
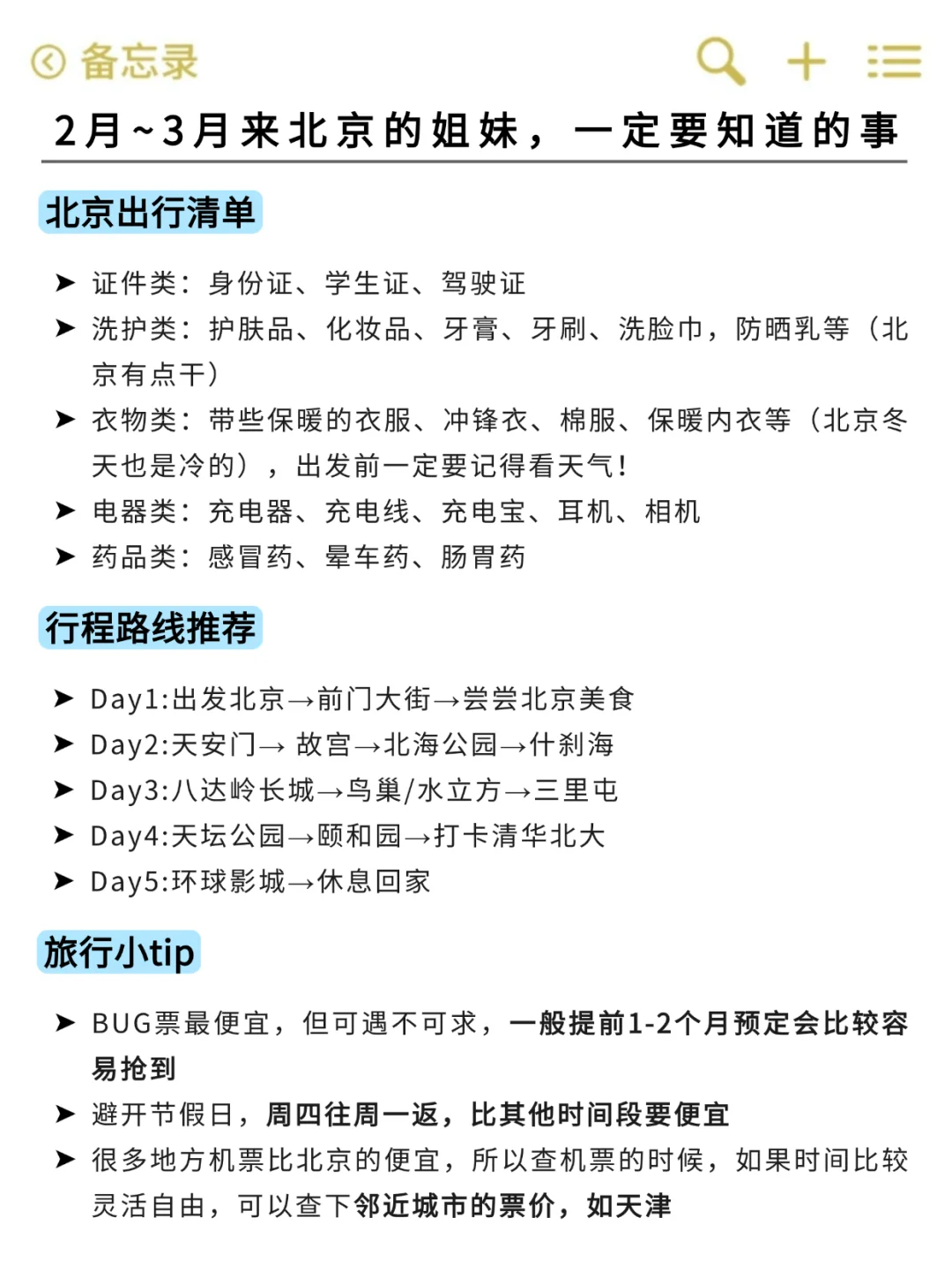
听劝🙋2-3月来北京的姐妹🐎码住(巨全
听劝🙋2-3月来北京的姐妹🐎码住(巨全









2-3月来北京的姐妹们,北京这几天巨冷🌬风很大!注意好保暖♨️!一定要看这份保姆级别的北京旅游攻略!想不踩坑!不交智商税就不要错过这份攻略~好姐妹我爆肝整理的🔥
⁻
👉北京景点预约指南👈
💠故宫:60r,提前7天,20:00 放票,周一闭馆!
💠国家博物馆:免费,提前7天,17:00放票
💠毛主xi纪念堂:免费,提前6天,12:00 放票,周一闭馆
💠天安门城楼:15r,提前7天,17:00 放票。(周一不开放)
💠人民大会堂:30r,提前3天,17:00 放票。
💠天坛:联票35r,提前7天,21:00 放票。
💠恭wang府:40r,提前 10 天,21:00 放票(周一闭馆)
💠雍和宫:25r,提前7天,20:00放票。
💠北海公园:5r,提前7天,0:00 放票。
💠颐和园:35r,提前两天,0:00 放票。
💠八达岭长城:35r起,提前10 天,20:00放票。
💠慕田峪长城:45r,提前2天放票。
💠科技馆:提前 7天,0:00 放票。(周一不开)
💠自然博物馆:免费,提前3天,11:00 放票(周一闭馆)
💠北京大学:免费,工作日提前1天,非工作日提前7天预约,8点放票。(周一不开)
💠清华大学:免费,提前7天,8点放票。周一不开
💠鸟巢:100r,提前7天,0点放票
💠水立方:40r,提前7天,0点放票
(★以上景点都可gzh预约★)
⁻
👉北京出行乘车码👈
建议下载【亿通行】公交地铁都可用
⁻
北京的景点有很多,离市区远些的环外景点如果时间充裕的话,和朋友家人一起也很建议大家去游玩👯,体验北京郊区的大河山川河流🏞。
#北京旅行 #北京旅游攻略 #旅游攻略 #北京住宿 #北京美食 #总要来一趟故宫吧 #北京旅游 #旅行攻略 #人生地点收藏机
相关文章
发表评论
评论列表
- 这篇文章还没有收到评论,赶紧来抢沙发吧~