速看!《澳门研学旅游服务指引》和《澳门研学旅游课程设计指引》发布
速看!《澳门研学旅游服务指引》和《澳门研学旅游课程设计指引》发布
































点击蓝字 关注我们
近日,澳门特别行政区政府旅游局发布了《澳门研学旅游服务指引》和《澳门研学旅游课程设计指引》,多措并举推动澳门研学旅游发展,联动业界深化“旅游+教育”等跨界融合。
一起来看具体内容。
《澳门研学旅游服务指引》


















《澳门研学旅游课程设计指引》









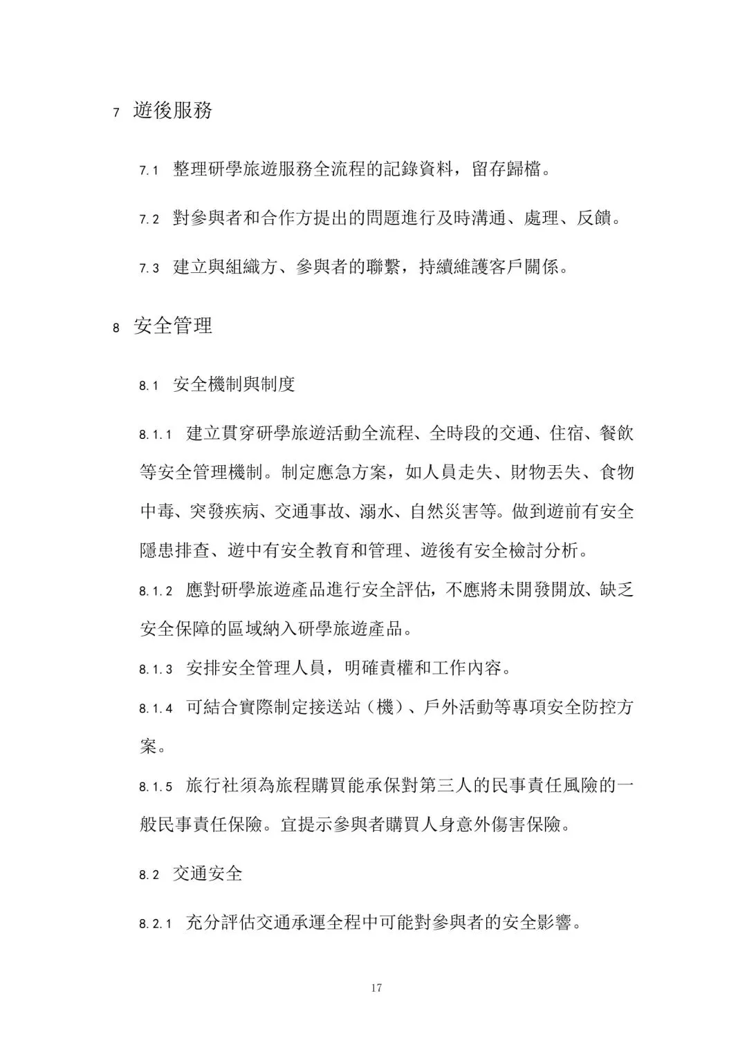
文件下载
温馨提示
由于微信修改了推送规则,没有经常点“
(推荐)”的,会慢慢收不到推送。如果您还想看到我们发布的信息,请将“行读全域研学”设为星标,每次看完后别忘记点下“
”和“赞”。

设置星标,第一时间获取精彩内容
责编|常超然
审核|迟 强
来源|澳门特别行政区政府旅游局
声明|版权归原作者所有,如涉及版权,请联系删除。

推荐阅读
优化学生假期安排,完善配套政策

寻找志同道合的伙伴,赶快加入吧

推
荐
视
频

行读·全域研学服务平台
www.orgcc.net
行读·全域研学服务平台依托大数据、数字化、移动互联等信息技术,融合研学+、OTA在线研学定制服务、电子商务等商业模式,通过“产研融合 全域研学”模式打通研学上下游产业链,推进研学和关联产业的共融共生共兴,创造更多的研学新产业、新业态、新模式。
办公地址:洛阳市涧西区九都西路71号博艺文创园
邮箱:ly65161166@126.com
联系电话:19937991166

相关文章
发表评论
评论列表
- 这篇文章还没有收到评论,赶紧来抢沙发吧~