一体两翼筑高地 多维赋能育栋梁——四川旅游学院2025年教育教学工作交出亮眼答卷


2025 年,四川旅游学院立足新时代教育强国建设使命,锚定“特色鲜明的世界一流应用型大学”战略目标,以立德树人为根本,以学科建设为龙头,以改革创新为动力,在教育教学领域实现全方位突破、系统性跃升:国家级一流课程集群持续扩容,省级教学成果多点开花,教育部“双千计划”微专业精准落地,师生在各级各类赛事中屡获殊荣,师资队伍建设成效卓著…… 一系列标志性成果的背后,是学校深耕“一体两翼、三群联动”专业建设布局,践行“人才铸造立校战略”的坚定实践,彰显了应用型大学服务国家战略、赋能区域发展的责任担当与硬核实力。
2025年,学校聚焦课程教材建设核心阵地,以国家级、省级项目为牵引,推动教学质量与内涵建设双提升,构建起“国家级引领、省级支撑、校级夯实”的立体化课程教材体系。国家级教学建设再添重磅成果:混合式课程《餐饮空间设计》《会计学原理》与线上课程《大学生创新创业教育》成功入选国家级一流课程,覆盖文旅设计、经济管理、双创教育三大关键领域,标志着学校课程建设水平跻身全国同类院校前列。同步获批的国家级“十四五”规划教材《国际接待业概论》,立足全球化视野,整合国际前沿理论与本土实践经验,构建起兼具学术深度与应用价值的知识体系,进一步巩固了学校在文化旅游学科领域的全国话语权。
话语权。

第三批国家级一流课程认定结果
省级教学建设呈现集群式发展、高质量突破的良好态势。烹饪与食品科学工程学院凭借深厚的课程思政建设积淀,成功获评省级课程思政标杆院(系),其《食品质量与安全专业课程思政典型案例》入选省级课程思政典型案例,将行业伦理、职业操守、家国情怀与专业知识有机融合,实现“知识传授、能力培养、价值引领”三位一体,深度契合学校“思政铸魂领航行动”中“双课深融,文旅浸润”的课程思政建设目标。应用型品牌课程建设精准对接新兴产业需求,《城市更新与文旅街区设计》《陶瓷设计》两门课程紧扣文化旅游、创意设计产业发展脉搏,以“产业需求为导向、能力培养为核心、实践创新为抓手”,优化课程内容与教学模式,成为学校“应用型专业对接新兴产业”建设导向的生动缩影。高阶课程建设赋能数智化转型,《计算思维与人工智能》《数字图像处理技术》获评省级高阶课程,通过引入前沿技术、设计复杂工程问题、开展探究式学习,推动AI技术与专业教学深度融合,助力“数智赋能教育教学行动”落地生根,培养学生的逻辑思维与技术应用能力。教材建设实现重点领域全覆盖,《中国饮食文化》《智慧旅游管理与实务(第 2 版)》等6部教材入选省级“十四五”本科规划教材,其中《大学生创新创业教育(第三版)(微课版)》创新融合双创教育与数字化教学,嵌入海量微课视频、真实案例与互动习题,构建“教、学、练、评”一体化教学载体,为智慧教育教材建设提供了川旅范本。

课程思政标杆院系和典型案例立项文件

四川省应用型品牌课程立项文件

四川省高阶课程立项文件

学校“十四五”规划教材
学校始终坚守“应用型”办学底色,深化“产教融合、科教融汇、学科融通”培养模式,将实践创新能力培养贯穿人才培养全过程,2025 年学生实践创新成果丰硕,人才培养质量持续攀升。在高水平学科竞赛中,学校学子奋勇争先、捷报频传:在四川省大学生通信全网建设技术竞赛、智能汽车竞赛、电子商务“创新、创意及创业”挑战赛等省级赛事中,参赛覆盖面与获奖质量实现双提升,充分展现了学校实践教学的扎实成效。在中国国际大学生创新大赛(2025)这一国家级顶级赛事中,学校学子凭借过硬的专业素养、创新的项目设计与强烈的社会责任感,斩获3项国家级铜奖,彰显了复合型应用人才的培养成效。

学校举办3个省级大学生竞赛比赛现场
科研创新项目成为人才培养的重要载体,省级创新性实验项目《比色传感智能打印技术在鲜肉新鲜度可视化检测中的应用》成功立项,该项目联合智能技术领域教师组建跨学科研发团队,实现食品科学与智能技术的深度融合,践行了学校“学科融通”的培养理念。学校持续深化产教融合,与行业头部企业共建“山地旅游”拔尖班、“川菜创新人才”实验班等特色班级,将企业真实项目、行业标准、核心技术引入课堂,推动教学内容与行业需求无缝对接,让学生在真实场景中锤炼专业技能、积累行业经验。

“小智玩家”校园俱乐部
紧扣数字经济、健康休闲、现代物流等新兴产业发展趋势,学校成功获批教育部“双千计划”微专业4个,分别为数智文旅、预制菜加工与管理、山地旅游、数字供应链管理。微专业以“精准对接产业、聚焦核心能力、打破学科壁垒”为建设理念,创新构建“主修专业 + 微专业 + 辅修专业”三维联动培养模式,为学生搭建跨学科成长平台。数智文旅微专业整合计算机技术、旅游管理、数据分析等多学科资源,培养“文旅 + 数字”复合型人才;预制菜加工与管理微专业依托学校烹饪食品学科优势,融合食品加工技术、供应链管理、市场营销等知识体系,助力学生抢占预制菜产业发展风口。微专业的落地实施,有效拓宽了学生的知识边界与就业渠道,显著提升了毕业生的核心竞争力与行业适配度,为区域产业发展输送了急需紧缺人才。
强教必先强师,学校始终将师资队伍建设作为核心工程,以“五大工程”为抓手,着力打造一支师德高尚、业务精湛、结构合理、富有活力的“双师双能型”教师队伍,为教育教学改革提供坚实支撑。通过“师德师风涵养工程”,常态化开展师德专题培训、先进典型宣讲、警示教育等活动,引导教师自觉践行“四有”好老师标准,坚守教育初心、牢记育人使命;通过“教师能力精准提升工程”,搭建多层次、多渠道培训平台,邀请行业专家、高校名师开展专题讲座,组织骨干教师赴国内外知名高校、科研院所交流学习,开展教学技能研修、课程设计研讨等活动,全面提升教师的专业素养与教学水平;鼓励教师深入行业一线实践锻炼,选派大批教师到文旅企业、餐饮机构、科研院所挂职锻炼,积累行业经验,将实践案例融入课堂教学,实现“教学与行业同频、课程与岗位对接”。

2025年学校教师教师竞赛取得成绩(部分获奖证书)

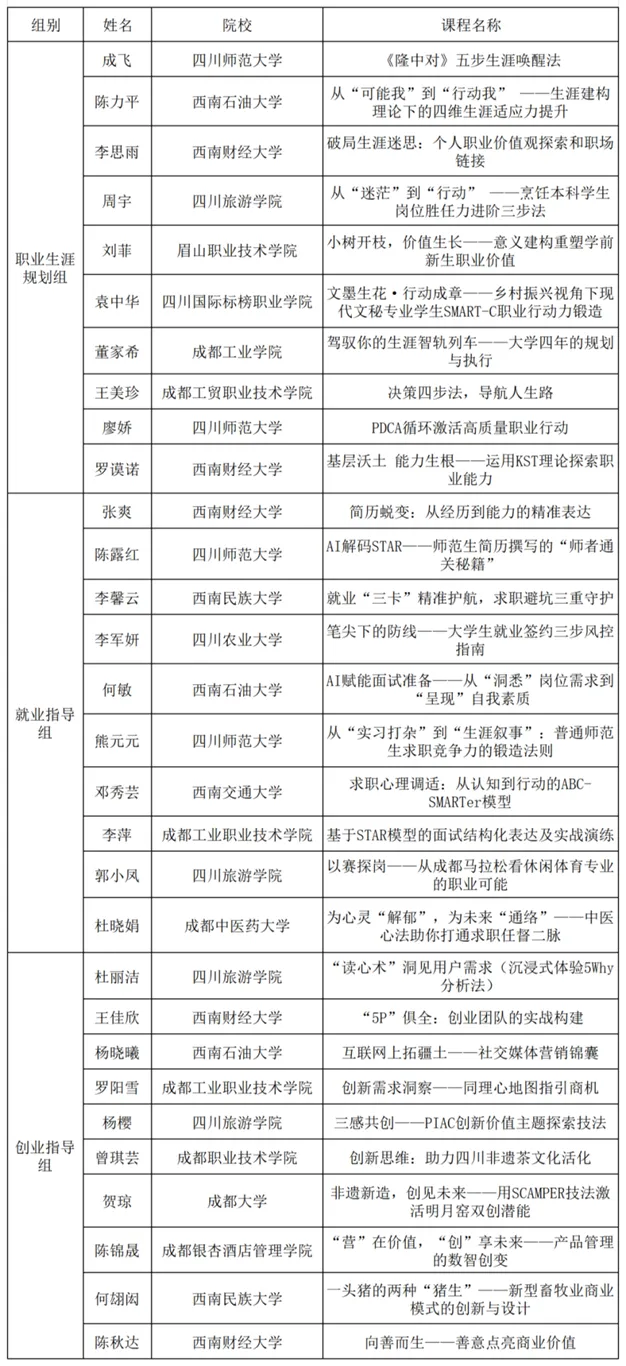
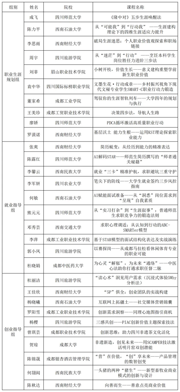
四川省2025年高校就业创业指导金课名单
在人才培养体系构建方面,学校立足应用型办学定位,优化“本科为主体、硕士为突破、专科为补充、国际教育为特色”的多层次培养体系,深化“三融”培养模式。通过与企业共建产业学院、实践教学基地,引入企业导师参与教学评价与课程设计,实现教育链、人才链与产业链、创新链的有效衔接;通过跨学科课程设置、复合型人才培养方案制定、学术交流平台搭建,促进不同学科之间的知识融合与创新;通过开展国际交换生项目、中外合作办学、海外实习实践等活动,拓宽学生的国际视野,提升跨文化交流能力,培养具有全球竞争力的应用型人才。
潮平岸阔催人进,风正扬帆正当时。2025年的亮眼成绩,是学校砥砺奋进的坚实足迹,更是未来发展的崭新起点。展望前路,学校将持续深入贯彻落实“1425”发展战略,深化“一体两翼”专业建设布局,以《四川旅游学院人才铸造立校战略行动方案》为指引,全力推进课程内涵跃升、实践能力强化、数智赋能教育等七大行动。学校将进一步优化专业结构,聚焦文化旅游、烹饪食品等优势领域,精准对接新兴产业发展需求;持续强化师资力量,完善“双师双能型”教师培养与评价机制,打造高水平专业化教师队伍;不断创新培养模式,深化产教融合、科教融汇,完善实践教学体系,提升学生的创新精神与实践能力。学校将以更加昂扬的姿态、更加务实的作风,勇担为党育人、为国育才使命,不断提升人才培养质量与办学综合实力,为文化和旅游深度融合发展、乡村振兴等国家战略输送更多复合型高素质应用人才,在建设世界一流应用型大学的征程上勇毅前行,书写新时代教育事业高质量发展的壮丽篇章!




来 源 | 教务处
通讯员 | 金 宁
二 次 编 辑 | 刘 钇
终 审 | 陈玉霞 陈欣瑶
四川旅游学院党委宣传部出品

为你喜欢的川旅,点点“在看”和“点赞”
相关文章
- 景区攻略快收藏!跟着“滨城海马”游遍生态城
- 谁说旅行必须做攻略?在沈阳街头随意Citywalk,才是打开春天的正确方式
- 谁说旅行必须做攻略?在汉中街头随意Citywalk,才是打开春天的正确方式
- 谁说旅行必须做攻略?在文山街头随意Citywalk,才是打开春天的正确方式
- 谁说旅行必须做攻略?在塔城街头随意Citywalk,才是打开春天的正确方式
- 谁说旅行必须做攻略?在绵阳街头随意Citywalk,才是打开春天的正确方式
- 谁说旅行必须做攻略?在本溪街头随意Citywalk,才是打开春天的正确方式
- 谁说旅行必须做攻略?在西安街头随意Citywalk,才是打开春天的正确方式
- 谁说旅行必须做攻略?在儋州街头随意Citywalk,才是打开春天的正确方式
- 谁说旅行必须做攻略?在齐河街头随意Citywalk,才是打开春天的正确方式
发表评论
评论列表
- 这篇文章还没有收到评论,赶紧来抢沙发吧~