免费游中国!2026年,多省5A景区全部0元游!还有加码福利,速去!
2026开年,全国多地文旅部门纷纷放大招,一系列景区免票政策让人眼花缭乱。从雪域高原到江南水乡,从西北大漠到东南沿海,一场0元游中国的旅程正等待你的开启!梦想与远方,我全都要!

一、 多省官宣,5A景区免费,一网打尽
1.西藏·雪域圣境深度体验
时间:2025年11月1日 - 2026年3月15日
福利:全区所有A级旅游景区(寺庙除外)免门票!冬季的西藏阳光明媚,游客稀少,适合静心感受神山圣湖、沉浸式体验藏族文化。

2. 浙江·“免费游”模范生
代表:衢州市
时间:持续到2026年3月31日(春节假期除外)
福利:全球免费游衢州,烂柯山、药王山、江郎山、廿八都旅游区等14个核心景区面向全球游客免费开放,名副其实。

3. 江苏 ·新疆·跨省联动福利
时间:即日起至2026年12月31日
福利:拿江苏省内身份证的游客,可免门票进入新疆伊犁州昭苏县所有收费景区!一次性游玩天马故乡与辽阔草原。

4. 其他免费亮点
· 江苏南京:多个知名景区已加入免费行列。
· 浙江台州:台州植物园、台州府城文化旅游区·东湖景区永久免费开放。

二、 专属加码福利:看看你的“隐藏优惠”
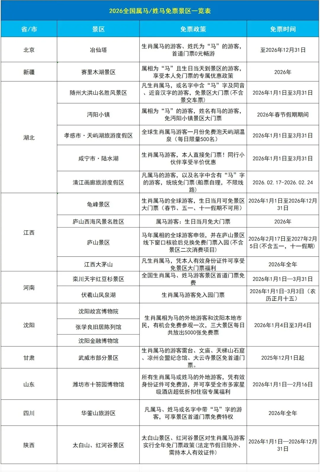
🐎 属马的人有福了
· 湖北清江画廊:2026年2月17日-24日,生肖属马或姓名中含“马”字的游客免门票(船票要单买)。

· 沈阳故宫等:2026年1月4日-3月4日,沈阳故宫博物院、张学良旧居陈列馆、沈阳金融博物馆每日为属马游客提供5000张免费票。

🎓 学生党有福了
· 贵州全省:推行“一票多日使用制”。通过“一码游贵州”平台购买指定景区门票后,5日内再买其他国有A级景区门票五折优惠,适合学生党深度游。


✈️ 航空旅客专享
· 浙江温州:推出“一张机票游温州”。凭7天内抵达温州机场的登机牌或行程单,可以享受雁荡山、楠溪江等26个收费景区的免门票优惠,共75个景区景点可选,性价比太高了。

三、小贴士:
1. 别忘了提前预约:多数免费景区(如陕西黄河壶口瀑布)为控制人流,还是实行实名预约制。出行前一定通过官方公众号或平台预约,不要跑空。
2. 看清“免费”范围:大部分政策仅免除景区“首道大门票”。景区内的观光车、索道、游船、演艺等二次消费项目一般还要单独购票(如天台山大瀑布免门票不含索道)。

3. 看好时间:各政策有效期不同,要特别注意:
· 西藏冬游福利截至2026年3月15日。
· 衢州免费游截至2026年3月31日(春节除外)。
· 规划行程时,请以景区最新公告为准。

四、 更多免费彩蛋,别错过!
· 全国高速免费:2026年春节假期,全国高速公路对7座及以下小型客车免收通行费。
· 博物馆免费日:广州多家博物馆延续每月免费开放1天的政策。
· 新晋免费景区:湖北2026年新评定的21家4A级景区中,竹山绿松石文化旅游区、沧浪山国家森林公园等部分景区免费开放。

(本文仅做信息参考,出行前请确认官方准确信息。)
相关文章
发表评论
评论列表
- 这篇文章还没有收到评论,赶紧来抢沙发吧~