干货攻略|必看!大平台·古纳温雾凇景区周边全攻略(收藏向)
点击蓝字 关注我们


景区简介:为什么这里值得专程奔赴?
随着“尔滨”火爆出圈,越来越多南方游客把东北列入了冬季旅行清单。在打卡完中央大街、冰雪大世界之后,不妨向北再走一步——黑龙江逊克·古纳温雾凇景区(原大平台),正是一处既能延续冰雪热情,又能避开人潮、沉浸式感受北国秘境的绝佳顺路之选。

这里是中国四大雾凇胜地之一,被摄影圈誉为“中国雾凇之乡”和“冰雪摄影创作基地”。不同于长白山、雪乡甚至吉林雾凇岛日益增长的商业化与人流密度,古纳温依然保持着难得的原生态与静谧感。它深藏于中俄边境的库尔滨河谷,没有喧嚣的商铺,没有千篇一律的打卡点,只有绵延十里的天然雾凇长廊,在晨光中静静闪耀。

这里的雾凇奇观,源于一项巧妙的“天人协作”:上游水电站排出的零摄氏度水与-30℃的极寒空气相遇,水汽蒸腾凝华,一夜之间便为两岸林木披上晶莹剔透的冰晶外衣。每年11月至次年3月,长达百天的稳定观赏期,加上每日7:00–10:00几乎“准时上线”的黄金时段,让这场奇观成为国内少有的“可预测、高概率”雾凇观赏地。

如果你追求的是人少、景野、出片率高、体验完整的确定性旅程,那么古纳温就是为你这样的深度玩家专属定制的目的地。想深入了解雾凇形成的科学逻辑、最佳观赏窗口与每日拍摄节奏?推荐阅读:
为什么您的旅途,需要一个“本地管家”
前往逊克县古纳温雾凇景区(原大平台雾凇景区)的交通,是南方游客规划行程的第一道门槛。这里没有便捷的公共交通,路况复杂且充满挑战。为了帮助您高效规划,我们已将所有可行的交通方式整理如下:

图1:核心交通方案总览表
【重要提示】无论您选择哪种方式抵达伊春(机场或火车站),从伊春到最终目的地——古纳温雾凇景区,都缺乏便捷、稳定的公共交通。因此,解决最后一段路的交通是行程成功的关键。
为什么一站式专业服务,是您的最优解?
面对复杂的交通接驳和极端的冬季路况,与其独自研究、拼凑方案并承担风险,不如将整个旅程的交通、住宿、餐饮乃至最佳观景时机,都交给一个深耕本地、经验丰富的专业团队来统筹安排。这不仅能确保安全,更能为您带来远超预期的“确定性体验”。
【1. 告别“渡劫式”自驾】
冬季近170公里的冰雪山路,对驾驶技术是严峻考验。路面暗冰、积雪覆盖、坡陡弯急,非本地老司机难以驾驭。专业的服务团队会为您提供经验丰富的司机和性能可靠的车辆,让您安心欣赏窗外的北国风光,而非紧握方向盘提心吊胆。

【2. 从交通到体验,全程无忧】
我们的服务远不止于“包车”。从您最初的咨询开始,专业顾问就会根据您的需求(人数、预算、偏好),为您定制专属路线,并一站式解决酒店预订、特色餐饮推荐、景区门票等所有环节。您无需再为琐碎的细节分心。

【3. 解锁隐藏版雾凇秘境】
本地团队的价值在于其深厚的在地知识。他们不仅知道如何安全抵达,更知道何时、何地能拍到最震撼的雾凇大片,甚至能带您去那些地图上找不到的小众绝美打卡点,避开人潮,独享童话世界。

总而言之,一次完美的雾凇之旅,始于一个省心、安全、可靠的开始。选择专业的本地一站式服务,就是选择了将未知的风险转化为确定的美好回忆。
保暖与装备:在零下30℃玩得安心又出片
冬季前往景区,需面对持续低温(日间平均气温约-20℃至-25℃,极端情况下可达-30℃以下)及强风、高反射率雪地等特殊环境。南方游客普遍缺乏对东北严寒气候的直观认知,若装备准备不足,极易导致失温、冻伤、电子设备失效等问题,严重影响行程安全与体验质量。为确保旅途顺利、观景舒适、拍摄高效,建议按以下清单进行系统化准备:

【1. 着装建议】
外层(防风防雪):高充绒量长款羽绒服,具备防风帽,以有效阻隔寒风侵入。
中层(保暖锁温):抓绒衣、羊毛衫或轻薄羽绒内胆,用于维持核心体温。
下装:加绒保暖裤必需,普通牛仔裤或单层运动裤无法抵御长时间户外停留。
【2. 足部与手部防护】
雪地靴:高帮、防滑橡胶底、内衬加厚毛绒的专业雪地靴。
暖宝宝:建议贴于脚底、小腿外侧及腰背部,可显著提升体感温度,延长户外活动时间。
手套:推荐内层薄抓绒+外层防风防水的分指手套,兼顾保暖与操作灵活性;若需频繁使用手机,可另备一副触屏手套。

【3. 面部与眼部保护】
围巾/围脖:厚实羊毛或抓绒围巾可覆盖口鼻,减少冷空气直接吸入,预防呼吸道不适及面部冻伤。
墨镜/雪镜:雪地反光强烈,紫外线辐射增强,长时间暴露易引发“雪盲症”(光性角膜炎)。
【4. 电子设备管理】
充电宝:低温会大幅缩短锂电池使用市场。建议携带10000~20000mAh的大容量充电宝,并贴身存放(如内袋),使用时再取出,以维持电池活性。
备用电源:如有相机等专业设备,建议多备一块电池,并同样采取保温措施。
设备防潮:从室外进入室内时,温差会导致镜头、机身结露,建议将设备装入密封袋后再带入温暖环境,待其自然回温后再取出使用。

【重要提示】古纳温雾凇最佳观赏时段为每日清晨7:00–10:00,此时气温最低、光线最柔和,也是对装备要求最高的时段。充分的保暖准备不是“可选项”,而是安全、高效完成核心体验的前提条件。如对具体装备选型或穿衣搭配存在疑问,可提前咨询本地服务团队,我们将根据您的行程安排、活动强度及个人体质,提供精准的装备建议,确保您在极寒环境中依然从容、舒适。
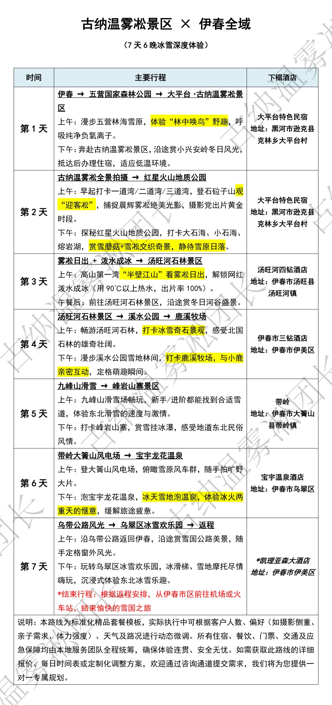
行程案例(原创精品路线)
为帮助南方游客高效规划行程、最大化体验价值,我们基于十余年本地地接经验,设计了一条覆盖核心景观、节奏张弛有度、兼顾出片与深度体验的精品路线。该路线以伊春为起止点,串联森林、火山、石林、温泉、牧场与雾凇秘境,既满足“必打卡”需求,又规避同质化人流,真正实现“省心、安全、不踩坑”的确定性旅程。

图2:【古纳温雾凇景区 × 伊春全域|7天6晚冰雪深度体验】精品路线示意图

让冰雪之旅,从“不确定”走向“确定”
东北的冬天,美得纯粹,也冷得彻底。对南方游客而言,一次成功的雾凇之旅,从来不只是“抵达”,而是从交通接驳、装备建议、住宿安排到最佳观景时机的全程可控。任何一环的疏漏,都可能让期待已久的旅程大打折扣。
我们深耕伊春及古纳温雾凇景区十余年,深知南方朋友在规划东北之行时的顾虑与期待。因此,我们不做低价拼团,不搞信息模糊,而是以本地管家式服务,提供从前期咨询、路线定制、酒店餐饮预订到全程陪同的一站式解决方案,确保您看到的每一帧风景,都如预期般震撼;走过的每一段路,都安全、省心、不踩坑。

如果您希望将这篇攻略中的理想行程,转化为一次真实、流畅、无忧的冰雪体验,欢迎随时联系本地服务团队。我们将根据您的具体需求,量身定制专属方案,让您此行不仅“看到雾凇”,更能深度感受北国冬季的静谧、壮美与温度。
确定性,才是旅行最大的奢侈。
——库尔滨团长·一站式旅游服务

吴文涛
自由摄影人,被南方游客亲切称为“雾凇团长”,曾创办“雾凇旅游山庄”,深耕大平台古纳温雾凇景区及黑龙江伊春全域景区十余年,凭借对出片点位的敏锐判断,整合交通、民宿、酒店、景区与路线资源,专注打造省心、安全、不踩坑的一站式旅行地接服务。
联系电话:15304580555(微信同号)


相关文章
发表评论
评论列表
- 这篇文章还没有收到评论,赶紧来抢沙发吧~