5A景区布达拉宫免门票了,速来开启你的西藏朝圣之旅!

你是否也曾将“去西藏,看布达拉宫”列在人生清单的顶端,却又被遥远的路途、应对高反的担忧,或是一笔不菲的门票预算而一再搁置?现在,一个绝佳的“窗口期”已经开启。根据西藏自治区旅游发展厅的“冬游西藏”优惠政策,布达拉宫于2025年11月1日至2026年3月15日实行免门票参观政策。
这意味着,你不仅能避开夏季的人山人海,还能零门槛踏入这座世界文化遗产的殿堂。在清澈凛冽的冬日阳光下,布达拉宫的轮廓比以往任何时候都更加清晰、庄严。一张免费的门票,是布达拉宫向每一位心怀向往的旅人发出的、最具诚意的邀请。

一、灵魂叩问:你准备好接受这份免费的邀请了吗?
预约方式:免票不免约!这是最重要的规则。所有游客必须提前一天在“布达拉宫票务预订系统”微信小程序上实名预约次日参观门票。预约通常在每天上午8:30开始,免费票源非常紧张,需要拼手速和网速。
参观流程:预约成功后,务必携带本人身份证原件,严格按照预约时段(通常精确到小时)抵达布达拉宫正门(南门)安检口。错过预约时间将无法入内。
为何选择冬季前来?
成本大降:除了布达拉宫免票,西藏多数5A、4A级景区同样免费,酒店、交通价格仅为旺季的一半甚至更低。
体验升华:没有了摩肩接踵的游客,你可以安静地聆听讲解,细细观摩每一尊佛像、每一幅壁画,感受时间在殿堂内凝固的肃穆。
视觉盛宴:冬季是西藏的旱季,几乎天天都是湛蓝的天空和明媚的阳光。纯净的蓝天映衬下的布达拉宫,是摄影的黄金组合。若遇降雪,雪后的布达拉宫更如仙境,红宫、白宫与白雪构成一幅绝美的画卷。

二、殿堂巡礼:穿越千年的神圣轴线
布达拉宫并非一次简单的“参观”,而是一场沿着明确朝圣路线(所有游客必须遵循单行线路)的深度文化沉浸。它主要分为两大部分:白宫(历代达赖喇嘛的寝宫和政务场所)和红宫(宗教殿堂和灵塔殿)。以下是你不可错过的核心:

1. 白宫区域:政教合一的历史现场
东大殿(措钦厦):白宫最大的殿堂,历史上这里是举行重大政治、宗教活动(如达赖坐床典礼)的地方。殿内恢宏大气,壁画讲述着西藏的历史故事。
日光殿:位于白宫顶部,分为东、西两殿。这里是达赖喇嘛的寝宫和日常处理政务的地方,因终日阳光普照而得名。室内陈设华丽,保存着大量珍贵文物和生活用品,是了解历代达赖生活的一扇窗。
2. 红宫区域:信仰与艺术的巅峰
各世达赖喇嘛灵塔殿:这是红宫最核心、最令人震撼的部分。其中,五世达赖喇嘛的灵塔殿(藏林静吉)是最宏伟的一座。塔高近15米,通体包裹黄金,镶嵌上万颗宝石,奢华至极,被誉为“世界第一饰”。十三世达赖喇嘛的灵塔也极为精美。

殊胜三界殿(萨松朗杰):红宫内最重要的殿堂之一。殿内供奉着乾隆皇帝的画像和汉、藏、满、蒙四种文字的“当今皇帝万岁万岁万岁”牌位,历史上历代达赖喇嘛每逢藏历新年需在此向牌位朝拜,是中央政府对西藏行使主权的重要历史见证。
圣观音殿(帕巴拉康):布达拉宫的“镇宫之宝”。殿内供奉的天然形成的檀香木观音像(“鲁格夏热”)被视为布达拉宫的主尊,拥有至高无上的地位,吸引了无数信徒顶礼膜拜。
壁画与珍宝:行走在宫殿内,目光所及皆是千年壁画,用矿物颜料绘制,色彩鲜艳如初,讲述了佛教传说和西藏历史。此外,还有大量经书、法器、唐卡等无价之宝。

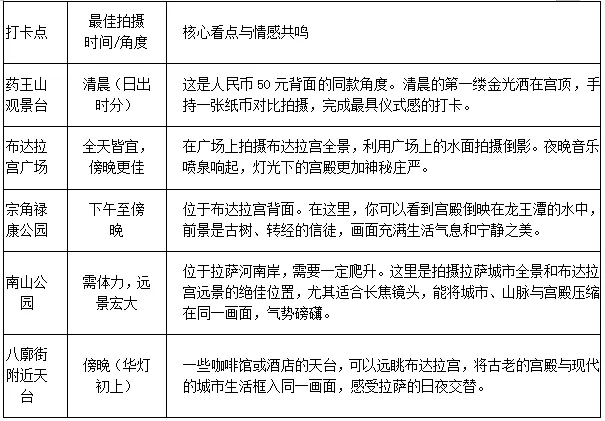
三、光影定格:必拍打卡点地图
布达拉宫的伟大,不仅在于走进它,也在于从各个角度仰望它。
内部拍摄提示:布达拉宫宫殿内部严格禁止拍照。请收起相机和手机,用眼睛和心灵去记录,这是对文化和信仰最基本的尊重。
外部经典机位(分时段推荐):


参观完精神殿堂,该慰劳一下肠胃了。拉萨的美食,是高原风物与多元文化的融合。
1. 藏式早餐/茶点
甜茶:拉萨人的日常,类似奶茶但更清爽。钻进一家本地人满座的甜茶馆(如“光明港琼甜茶馆”),花几块钱买一壶,感受最地道的市井生活。
藏面:用牦牛骨熬制的汤头,配上一小碗牦牛肉臊子,面条偏硬但有嚼劲,是暖身饱腹的朴实美味。
糌粑:青稞炒面混合酥油茶手捏而成,是藏族的主食。初次尝试可能不习惯,但它是体验高原能量的直接方式。
2. 正餐与特色
牦牛肉火锅:冬日绝配。肉质紧实鲜美的牦牛肉,在翻滚的麻辣或清汤锅里涮煮,搭配各种高原菌菇,酣畅淋漓。
石锅鸡:采用墨脱的石锅,以藏香鸡、手掌参、菌类等文火慢炖数小时,汤鲜肉美,营养极高,是滋补佳品。
尼泊尔餐/印度餐:由于地理位置接近,拉萨有不少地道的尼泊尔餐厅,玛莎拉鸡、楠饼等都值得一试。
美食寻味地:八廓街周边的小巷里藏着无数宝藏小店,宇拓路、丹杰林路也是餐厅集中的地方。

五、不止于宫:拉萨城的文化脉搏
布达拉宫是核心,但拉萨的魅力远不止于此。持一张免费门票省下的预算,正好可以更深度地体验这座圣城。
大昭寺:“先有大昭寺,后有拉萨城”。这里供奉着释迦牟尼12岁等身像,是万千信徒朝圣的终极目的地。感受比布达拉宫更炽热的信仰力量,看信徒们日复一日地在八廓街磕长头。
八廓街:环绕大昭寺的转经道和商业街。这里可以购买藏饰、唐卡、工艺品,但更重要的是,融入川流不息的转经人潮,感受信仰流淌的脉搏。
色拉寺辩经:每天下午三点左右(周日除外),色拉寺的辩经场会上演激烈的佛学辩论。虽然听不懂内容,但僧人们生动的肢体语言和击掌之声,构成了一种极具感染力的智力与信仰的风景。
六、实用锦囊:高原圣殿的参观法则
应对高反:拉萨海拔约3650米。行动务必放缓,抵达第一天尽量休息,不要洗澡。多喝温水,可适当服用高原安或准备葡萄糖、氧气瓶备用。良好的心态是最好的良药。
预约与安检:重申,预约是关键!务必提前填好身份信息,准点抢票。安检非常严格,打火机、氧气瓶、液体饮料、易燃易爆物品等都禁止携带。
参观礼仪:
着装:不穿短裙、短裤、拖鞋,戴帽子和墨镜参观时进入殿内需摘下。
行为:殿内禁止用手指佛像,更不可触摸文物壁画。按顺时针方向游览和转动经筒。保持安静,勿大声喧哗。
尊重:不对磕长头或诵经的信众进行近距离正面拍照。
时间安排:整个参观过程约需2-3小时,内部路线是单向的,不能走回头路。请合理安排体力。

一张免费的门票,是布达拉宫在冬季发出的最温暖邀请。它为你卸下了一部分经济负担,让你能更纯粹地专注于感受——感受信仰的厚度、历史的重量、文化的交融,以及在纯净苍穹下,那颗被涤荡得愈发清晰与平静的内心。
这个世界屋脊上的明珠,正静候你的到来。

相关文章
发表评论
评论列表
- 这篇文章还没有收到评论,赶紧来抢沙发吧~