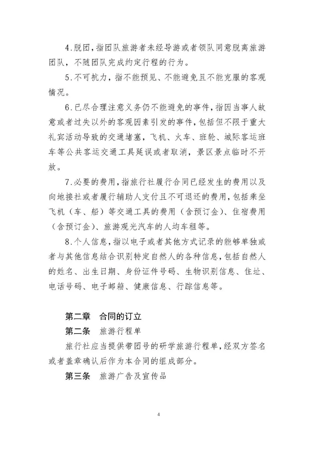
文化和旅游部 市场监管总局关于印发2026年版团队旅游合同(示范文本)的通知
为进一步规范旅游市场秩序,提升旅游服务质量,保障旅游者和旅行社企业合法权益,文化和旅游部会同市场监管总局对现行团队旅游合同(示范文本)进行了修订,新增了《研学旅游合同(示范文本)》。
现将2026年版团队旅游合同(示范文本)印发给你们,请各地文化和旅游行政部门做好示范文本推行工作,会同市场监管部门引导规范旅行社合同行为,防范和纠正不公平格式条款,引导企业良性竞争,进一步优化旅游市场消费环境。本合同文本作为推荐性示范合同文本向社会公开,可登录文化和旅游部政府门户网站(https://www.mct.gov.cn)或市场监管总局政府门户网站(https://www.samr.gov.cn)自行下载。在推行、使用中若发现问题,要认真研究解决,并及时报告。
2026年版团队旅游合同(示范文本)自2026年3月31日起在全国范围内推行使用。《国家旅游局 国家工商行政管理总局关于印发〈国内旅游“一日游”合同(示范文本)〉的通知》(旅发〔2013〕55号)、《国家旅游局 国家工商行政管理总局关于印发2014年版〈团队境内旅游合同(示范文本)〉、〈团队出境旅游合同(示范文本)〉、〈大陆居民赴台湾地区旅游合同(示范文本)〉和〈境内旅游组团社与地接社合同(示范文本)〉的通知》(旅发〔2014〕72号)、《国家旅游局办公室关于印发2014年版〈团队境内旅游合同(示范文本)〉、〈团队出境旅游合同(示范文本)〉和〈大陆居民赴台湾地区旅游合同(示范文本)〉简化版本的通知》(旅办发〔2014〕176号)同时废止。
文化和旅游部 市场监管总局
2026年1月18日
▼ 以下是研学旅游合同(示范文本)全部内容▼




























向下滑动查看所有内容
*素材来源于文化和旅游部、市场监管总局。内容仅供学习研究交流使用 ,如有侵犯您的权益,请联系我们及时删除。
2024年重温”遵义会议“|红色教育主题培训班,诚邀报名学习
《研学中国》系列:2024“少年中国梦,红色遵义行”红色专题研学游招募学员及合作
贵州开展党史教育培训·乡村振兴培训·政协人大履职能力提升等培训班正式启动
重磅 |贵州研学网面向全省招募创业合伙人,成立各区域运营中心
贵州研学旅行网是贵州首家专注研学实践教育网站,中华儿童文化艺术促进会研学与营地教育工作委员会合作单位,研学中国贵州合作中心;全民研学资源库-研学资源共享平台创建单位;研学旅游指导师授权合作机构;阅读与写作交流会、南方青少年文学奖暨语言艺术展演大会等活动主办单位之一、梁敬泽研学游营地、贵州乡村研学营筹办单位。也是一家集红色文化服务、文化交流的公益服务平台。
贵州研学旅行网成立以来,与多家国家级事业单位、高等院校等建立合作。长期向政府、企事业单位提供红培、党建、研学等文化交流及宣传服务。
相关文章
发表评论
评论列表
- 这篇文章还没有收到评论,赶紧来抢沙发吧~