【连云港招聘】连云港市云台山景区区属国企下属企业2026年招聘公告

为选拔优秀适岗人才,强化人才储备,云台山景区区属国企下属子公司面向社会公开招聘工作人员14名。现将有关事项公告如下:
!
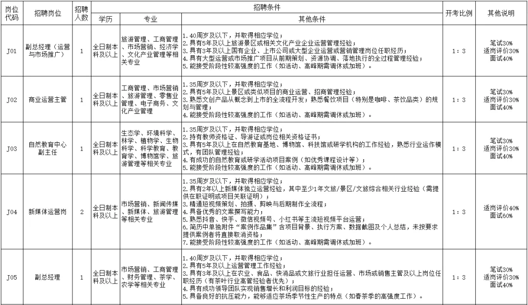
招聘岗位
各招聘岗位具体人数、资格条件详见岗位表。“专业”条件按《江苏省2026年度考试录用公务员专业参考目录》设置。


!
应聘条件
(一)具有中华人民共和国国籍;
(二)遵守中华人民共和国宪法和法律,拥护中国共产党领导和社会主义制度;
(三)具有良好的品行;
(四)具备适应岗位要求的身体条件;
(五)年龄在18周岁以上,35周岁以下(即1990年1月10日至2008年1月16日之间出生),部分岗位年龄在18周岁以上,40周岁以下(即1985年1月10日至2008年1月16日之间出生)具体要求见岗位表;
(六)应具备全日制本科及以上学历(具体要求详见岗位表);
(七)工作经历计算的截止时间为2026年1月16日,全日制研究生及以上学历人员没有工作经历限制;
(八)本次招聘的岗位没有户籍限制;
(九)资格条件中的学历指国民教育序列学历。具有国(境)外学历学位的应聘人员须提供教育部留学服务中心出具的国(境)外学历学位认证材料;
(十)享有公民的政治权利,坚持四项基本原则,拥护中国共产党的路线、方针、政策。
(十一)有下列情形之一的,不得应聘:
1.曾因违法犯罪受过刑事处罚或正在接受调查的;
2.曾被开除党籍、开除公职的;
3.受党纪、政纪处分尚在处分期的;
4.个人征信系统有不良记录的;
5.有参加邪教组织或者非法活动等其他违纪违法行为的;
6.其他不适合作为招聘对象的人员。
!
报名
(一)报名时间:
2026年1月10日上午09:00至2026年1月16日17:00;
(二)报名方式:
采取网上报名,每人限报一个岗位。将报名资料打包,压缩文件按“岗位代码+姓名+电话”发送至邮箱youda_hr@163.com ;
(三)报名资料:
1.本人身份证;
2.毕业证书、学位证书;
3.学历验证报告(自行登录中国高等教育学生信息网);http://www.chsi.com.cn/xlcx,点击“本人查询”模块后注册并查询,将查询结果页面打印后交验,要在有限期内);
4.本科及本科以上学历提供学位验证报告(自行登录学位信息查询系统http://www.chinadegrees.com.cn/查询结果打印后交验,要在有效期内);
5.《云台山景区区属国企下属子公司2026年公开招聘工作人员报名表》;
6.相关岗位工作经历证明;
7.无犯罪记录证明;
8.岗位所需的其他相关材料。
(四)报名咨询
联系电话:0518-85586555,17751800041
联系人:徐老师
!
招考程序
(一)资格初审
报名期间,依据网上报考人员提供的信息进行资格初审,应聘人员因个人信息填写不完整、不准确导致资格初审未通过,由应聘人员本人承担责任。
(二)笔试
1.设有笔试环节的招聘岗位,通过报名资格初审的应聘人员须携带笔试准考证及本人有效身份证件,按照指定时间及地点参加笔试。各招聘岗位的开考比例设定为1:3,报名截止后,若某岗位的报名人数未达到开考比例,则该岗位本次招聘予以取消。笔试成绩的合格标准为60分。
2.笔试时间、地点另行通知。请应聘人员时刻保持报名时填报的联系方式畅通,以便招聘单位通知笔试相关事项。未在指定地点、指定时间内参加笔试的应聘人员,视为自动放弃笔试资格。
(三)适岗评价
适岗评价将从教育背景、专业背景、工作履历、工作业绩、表彰奖励等方面,对报名材料进行适岗能力量化评价,满分100分。
(四)资格复审
1.资格复审的时间和地点另行通知。
以“笔试+适岗评价+面试”作为考试形式的岗位,在适岗能力评价结束后,按笔试成绩×30%+适岗评价成绩×30%计算分数(从高分到低分排序)根据拟招聘人数在1:3范围内确定资格复审人选;
以“适岗评价+面试”作为考试形式的岗位,在适岗能力评价结束后,根据拟招聘人数和适岗能力评价合格人数(按适岗能力评价得分及所占比例计算的成绩从高分到低分排序)在1:3范围内确定资格复审人选;
以上岗位如出现末位成绩并列的,一并参加资格复审。
2.资格复审材料:
(1)本人身份证;
(2)各层次的学历、学位证书及学信网学历、学位在线验证报告;国(境)外留学人员须提供经教育部留学服务中心认证的国(境)外学历学位认证材料;
(3)工作证明、资格证书等其他岗位条件所需证明材料。
以上材料须提供原件和复印件,原件审核后退还。应聘人员经现场资格复审通过后,方可参加面试。
3.请应聘人员时刻保持报名时填报的联系方式畅通,以便招聘单位通知资格复审或递补,联系不到者或未按规定时间参加资格复审者视为自动放弃。
4.资格复审不合格的,取消面试资格,J01-J03、J05-J07岗如有资格复审不通过等原因出现缺额的,在应聘同一岗位的笔试合格人员中,按笔试成绩从高分到低分依次递补。其余岗位如有资格复审不通过等原因出现缺额的,按百分比计算之前成绩总和从高分到低分依次递补。被取消面试资格者如对资格复审有异议,可在收到通知后3个工作日内提出陈述申辩。
(五)面试
采用结构化面试的形式,主要考察应聘人员的综合知识、业务能力、沟通能力、语言表达能力、仪容仪表等。
面试总分为100分,面试合格分数线为60分。
面试时间另行通知,未按规定时间、地点参加面试的,视为自动放弃。
(六)总成绩计算
总成绩根据各岗位考试方式按百分制计算,保留两位小数。总成绩将在连云港优达人力资源开发有限公司公众号予以公布。
!
考察体检
按照总成绩从高到低1:1的比例确定体检人员,对体检合格人员进行考察。入围人员不按规定的时间、地点参加体检,视作放弃体检资格。体检环节中如有不合格者,不予聘用。体检项目和标准参照《关于修订〈公务员录用体检通用标准(试行)〉及〈公务员录用体检操作手册(试行)〉有关内容的通知》(人社部发〔2016〕140号)执行。体检不合格或者放弃聘用的,依考试总成绩从高到低依次递补。
!
公示
根据总成绩、考察和体检结果,确定拟聘用人员名单。拟聘用人员名单将在连云港优达人力资源开发有限公司公众号进行公示,公示时间不少于5个工作日。
!
聘用
经公示无异议人员,由招聘单位按规定为其办理有关聘用手续,并与其签订劳动合同。对公开招聘的人员按规定实行试用期制度,试用期满考核合格的,予以正式录用;考核不合格的,取消录用资格,终止劳动关系。试用期包括在劳动合同期限内。
被聘用人员与原单位签有劳动或聘用合同以及其他协议的,由应聘人员本人在规定的期限内自行负责处理。因应聘人员个人原因逾期没有按期报到或未能办理聘用手续的,作自动放弃处理。
!
薪酬待遇
入职后薪酬待遇按招聘单位内部规章制度执行。
!
招聘纪律
(一)应聘人员应对自己所填报资料的真实性负责,诚实应聘。对伪造、涂改证件、证明,或以其他不正当手段获取应聘资格、在考试过程中作弊等违反公开招聘纪律的应聘人员,将取消应聘资格。
(二)应聘人员务必要保持报名时预留的通讯工具畅通,以便联系,若出现由于应聘人员本人原因导致错过考试等情况,由应聘人员本人承担全部责任。
(三)聘用人员必须在规定时间内报到,不能按时报到的,招聘单位原则上不保留其聘用资格。
(四)应聘人员在招聘过程中或聘用后查实存在违纪违规行为的,参照《事业单位公开招聘违纪违规行为处理规定》(人力资源和社会保障部第35号令)第二章的规定进行处理。
!
声明
本公告未尽事宜由连云港优达人力资源开发有限公司负责解释。
!
附件
附件1:报名表
附件2:岗位表
附件3:江苏省2026年度考试录用公务员专业参考目录


相关文章
发表评论
评论列表
- 这篇文章还没有收到评论,赶紧来抢沙发吧~