正点财商:万岁山景区与锦上添花的“对赌”营销
从“11亿对赌”的热搜狂欢,到双向声明澄清的“切割”疑云,再到排他协议签约的深度绑定,开封万岁山武侠城与西安锦上添花文旅集团的关系在短短一个月内上演“反转再反转”。这对曾被追捧为“文旅破圈典范”的合作伙伴,用一场充满戏剧张力的互动,将文旅行业轻资产合作的权责界定、功劳归属等深层问题推至台前,让外界不禁追问:这场连环反转的背后,到底是利益博弈还是理性校准?

缘起:从感谢信到对赌协议,一场双向奔赴的“爆红共谋”
故事的起点,是一次精准的需求对接。2023年,尚未跻身顶流的万岁山武侠城,全年营收仅1.86亿元,急需通过内容创新打破增长瓶颈;而以“轻资产不夜城打造”为标签的锦上添花,正需要标杆案例证明其策划实力。双方一拍即合,开启了围绕景区升级的深度合作。
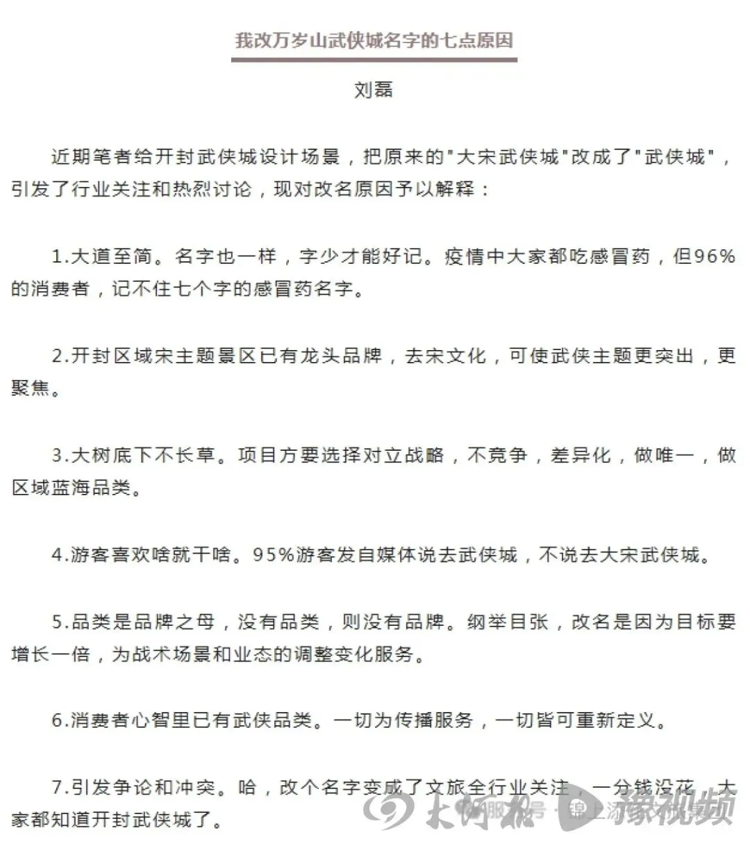
锦上添花率先发力,推动景区将“万岁山·大宋武侠城”简化为“万岁山武侠城”,凭借“零成本出圈”的改名营销打响第一枪;随后打造的“仙侠奇境”夜经济片区,以及现象级互动IP“王婆说媒”,让景区热度指数级飙升。2024年3月,万岁山特意发来感谢信,明确认可“王婆说媒”的爆火与锦上添花的策划落地“完美契合”,同年4月更特聘锦上添花董事长刘磊为高级顾问,彼时的“文旅CP”可谓蜜里调油。

2025年初,信心满满的双方签下“对赌协议”:若景区年度营收突破11亿元,锦上添花可全额获得100-200万元的景观设计服务费,未达则分文不取。这一充满刺激性的合作模式,随着年底营收逼近目标被推上热搜,#河南一景区11亿元对赌目标将达成#的话题让锦上添花收获“幕后操盘手”的美名,而万岁山也借势放大了品牌影响力,形成双赢的舆论效应。数据不会说谎,2025年万岁山营收高达12.7亿元,游客量突破2452万人次,远超上海迪士尼与北京环球影城,这场对赌看似以“双丰收”圆满落幕。
反转:从双向澄清到“切割”疑云,功劳归属的敏感博弈
就在外界以为双方会庆祝合作成功时,剧情突然急转直下。2025年12月23日,锦上添花率先发布声明,澄清自身仅提供策划、设计等服务,并非项目操盘方或投资方;2026年1月1日,万岁山在年度年报中进一步明确:景区经营管理始终由自身团队主导,对赌协议仅涉及百万元级设计费,与运营操盘无关。
两份声明瞬间引发“功成后切割”的猜测,而锦上添花董事长刘磊的受访爆料,揭开了背后的核心矛盾——股权结构与功劳归属的敏感博弈。原来,如今的万岁山已是混合所有制景区,开封市文旅公司作为第一大股东,肩负国有资产保值增值的责任,而民营股东则主导市场运营。合作初期,民营股东力排众议促成签约,但当景区从“小众景点”逆袭为“顶流IP”,营收实现15倍暴涨后,“谁是功臣”的话题变得格外敏感。

刘磊坦言,外界将锦上添花塑造成“运营操盘手”的传言,让国企股东感到不适,“全成你功劳了,就弄的不好看”。事实上,双方的澄清更像是一场“权责校准”:在国有资本参与的背景下,景区必须明确运营主体的合法性,而锦上添花也需剥离不实标签,避免引发合规风险。这场看似“切割”的操作,本质是文旅合作在资本结构变化后的必然调整,而非单纯的利益反目。
再反转:排他协议落地,绑定比想象中更深
正当舆论热议“CPbe”时,2026年1月8日的一则声明让剧情再度反转:万岁山与锦上添花正式签署“排他协议”,约定锦上添花在全国范围内,非与万岁山合作,不得再设计打造任何武侠类景区。这纸协议瞬间打破“合作破裂”的猜测,暴露了双方看似疏远实则深度绑定的真实关系。
这场连环反转的背后,是文旅行业合作逻辑的清晰呈现。对万岁山而言,自身团队掌控运营核心,保证了景区发展的稳定性与合规性,而锦上添花的创意设计则为其提供了破圈的“催化剂”,排他协议能确保自身武侠IP的独特性,为后续轻资产输出铺路——此前万岁山已成功操盘浙江湖州太湖龙之梦等项目,展现了从“被改造者”到“输出者”的转型野心。
对锦上添花而言,澄清“非运营方”的身份,既规避了与大唐不夜城“打假”类似的舆论风险,也明确了其“轻资产服务商”的核心定位;而排他协议则锁定了行业内最成功的武侠景区案例,既保障了自身利益,又能借助万岁山的资源进一步拓展市场。双方在“界定边界”的基础上实现“深度绑定”,堪称文旅合作的高阶玩法。

结语:文旅合作的终极答案,是共赢而非零和
万岁山与锦上添花的“反转大戏”,本质是一场关于“定位、权责与利益”的精准操盘。从初期的双向赋能,到中期的权责澄清,再到后期的排他绑定,每一步都暗藏文旅行业的合作智慧:景区需要专业创意激活流量,服务商需要标杆案例证明价值,而清晰的边界界定与灵活的合作模式,是实现长期共赢的关键。

这场风波也给文旅行业敲响警钟:在“内容为王”的时代,创意策划与运营执行缺一不可,模糊的身份宣传或许能短期吸睛,但终将引发信任危机。真正健康的文旅合作,既需要“1+1>2”的价值共创,也需要明确的权责划分与合规意识。
万岁山与锦上添花的故事还在继续,这对“相爱相杀”的文旅CP,用一场反转大戏证明:最好的合作不是毫无边界的捆绑,而是在清晰定位基础上的彼此成就。未来,随着更多景区探索轻资产合作模式,这场案例或将成为行业参考的经典范本。(正点财商 欢迎投稿约稿)
正点财商媒体矩阵

(声明:本微信公众号刊载此图文及视频均由第三方平台提供,本平台是出于传递信息为目的,若有错误或侵权,请联系我们更正处理)。
相关文章
发表评论
评论列表
- 这篇文章还没有收到评论,赶紧来抢沙发吧~