男朋友做的万宁旅游攻略已经next level 了
男朋友做的万宁旅游攻略已经next level 了









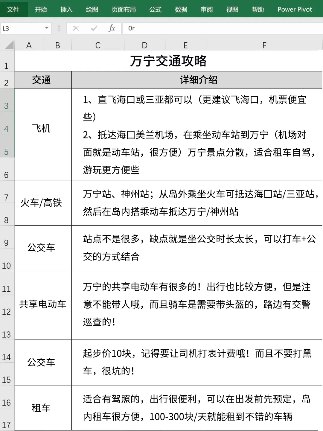
跟你们说,我男朋友做的万宁攻略,真的太six啦‼️上个星期从万宁回来,现在回想起来还忍不住想夸!拿着这攻略逛万宁,那叫一个丝滑,感觉自己像个本地人~太赞了!
-
万宁赶海需要注意的事情
需要准备的物品:水桶、手套、鞋、头灯(晚上赶海用)、网、夹子、小铲子、钩子、小耙子、抽虾神器等等,还有防.晒衣/帽、驱蚊手环
要知道赶海时间:看“潮汐精灵表”低潮前的一两个小时赶海比较好,这个时候沙滩和礁石露出的范围比较大
螃蟹活跃时间:晚上9-10点,不管退不退潮,都会出现在沙滩的,可以趁这个时候和小朋友一起去!
切记:遇到不知名的海鲜生物,要提醒小朋友不要乱碰,也不知道有没有毒之类的!
-
万宁出行准备
✔身份证、学生证、各种相关证件
✔要提前预定酒店、查看景区需不需要提前预约,如果要想潜水、冲浪提前约好!
✔提前查询好天气,错开过来台风天来游玩
-
好吃的美食
林姐香味海鲜(日月湾)、吴记后安粉汤、芳姐陵水酸粉、旺角菠萝包、天程知味园、兴隆南洋风味
-
#万宁#海南万宁#万宁旅游#万宁旅游攻略#万宁旅行#万宁旅行攻略#万宁攻略#万宁美食#万宁探店#万宁景点#万宁冲浪#万宁酒店#万宁拍照#万宁石梅湾#日月湾#万宁海鲜#万宁吃喝玩乐#旅游攻略#假期去哪玩#万宁林姐香味海鲜
-
万宁赶海需要注意的事情
需要准备的物品:水桶、手套、鞋、头灯(晚上赶海用)、网、夹子、小铲子、钩子、小耙子、抽虾神器等等,还有防.晒衣/帽、驱蚊手环
要知道赶海时间:看“潮汐精灵表”低潮前的一两个小时赶海比较好,这个时候沙滩和礁石露出的范围比较大
螃蟹活跃时间:晚上9-10点,不管退不退潮,都会出现在沙滩的,可以趁这个时候和小朋友一起去!
切记:遇到不知名的海鲜生物,要提醒小朋友不要乱碰,也不知道有没有毒之类的!
-
万宁出行准备
✔身份证、学生证、各种相关证件
✔要提前预定酒店、查看景区需不需要提前预约,如果要想潜水、冲浪提前约好!
✔提前查询好天气,错开过来台风天来游玩
-
好吃的美食
林姐香味海鲜(日月湾)、吴记后安粉汤、芳姐陵水酸粉、旺角菠萝包、天程知味园、兴隆南洋风味
-
#万宁#海南万宁#万宁旅游#万宁旅游攻略#万宁旅行#万宁旅行攻略#万宁攻略#万宁美食#万宁探店#万宁景点#万宁冲浪#万宁酒店#万宁拍照#万宁石梅湾#日月湾#万宁海鲜#万宁吃喝玩乐#旅游攻略#假期去哪玩#万宁林姐香味海鲜
相关文章
发表评论
评论列表
- 这篇文章还没有收到评论,赶紧来抢沙发吧~