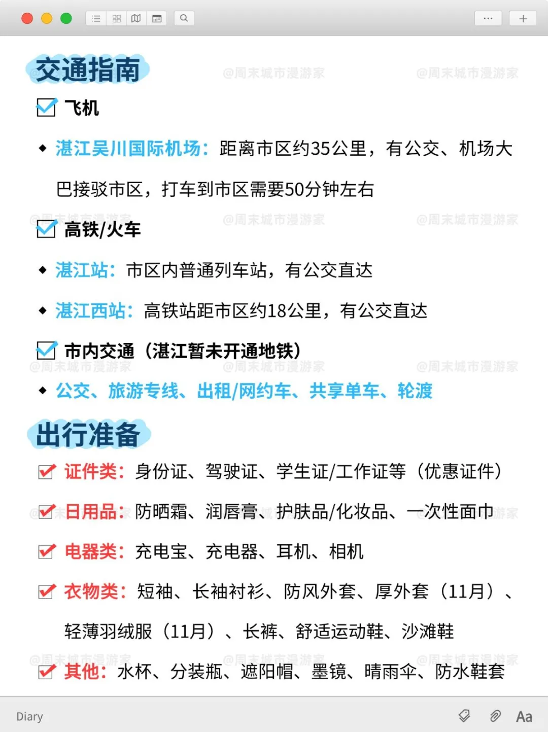
您现在的位置是:首页 > 旅游攻略 > 正文 旅游攻略 10-11月去湛江的注意!别怪我没提醒! admin2025年10月23日 12:15:49旅游攻略13 10-11月去湛江的注意!别怪我没提醒! 湛江的大海、蓝天、白云、灯塔、海景小镇……🌊每一帧都美到让人挪不开眼!近期湛江红树林公园还入选了由IP Guangdong发起的粤西地区“广东最美阳台”候选名单🥳 10-11月打算去湛江的宝子们👭~ 请认真看完这篇!让你少走90%的弯路✨这份攻略包含湛江旅游建议、热门景点信息、交通住宿、出行准备物品👗,以及美食街区🍖~话不多说,干货都在图里👆👆#湛江 #湛江旅游 #湛江旅行 #湛江美食 #周末去哪 #旅游不踩坑 转载请说明来源于"旅荐网",部分内容转载自网络,如有侵权请联系qlwl@foxmail.com删除 本文地址:https://www.15386.cn/post/69909.html 上一篇 官宣❗️北京赏秋前三city walk路线出炉‼️ 下一篇 5分钟搞懂!去台北旅行这么玩就对了✌️ 相关文章 旅游攻略 | 文化寻踪·遇见儋州 解锁千年古郡的历史密码与非遗风情 沐川草龙贺新春!休闲观光旅游攻略请查收! 冬季旅游攻略丨¥38抢顺德长鹿旅游休博园「动物园奇遇成人票」含观光门票+动物园+40动物喂食金+游乐项目9选2(提前1天及以上短信预约等! 旅游攻略 哈尔滨旅游攻略5天2k+雪乡亚布力 广东省惠州巽寮湾3天2晚旅游攻略 旅游攻略放一边,先来看看出境漫游包! 杉杉带你游利川|【城市旅游攻略】城市一日游,解锁非遗、美景与地道年味 北京旅游攻略0115 哈尔滨春节旅游攻略️4天3晚 发表评论 取消回复 评论列表 这篇文章还没有收到评论,赶紧来抢沙发吧~