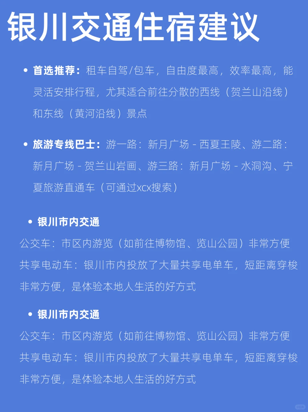
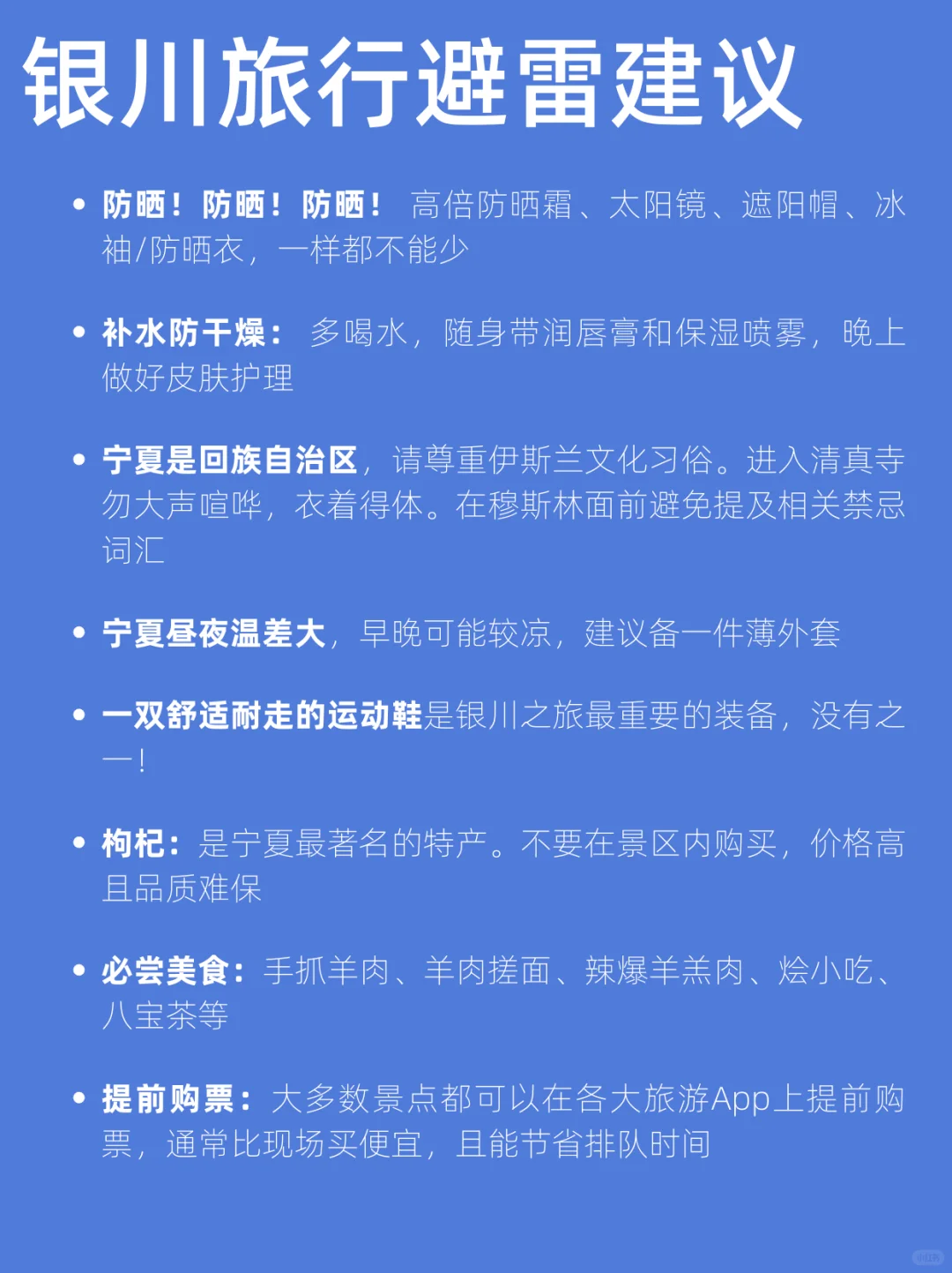
您现在的位置是:首页 > 国内旅游目的推荐 > 正文 国内旅游目的推荐 银川攻略|听听去过的大实话吧😭😭 admin2025年10月14日 01:06:36国内旅游目的推荐33 银川攻略|听听去过的大实话吧😭😭 #银川旅游攻略 #银川 #银川旅游 #银川美食 #银川旅行攻略 转载请说明来源于"旅荐网",部分内容转载自网络,如有侵权请联系qlwl@foxmail.com删除 本文地址:https://www.15386.cn/post/65839.html 上一篇 看完就把内蒙古景点梳理清楚了 下一篇 🔥西安旅行全攻略|景点➕演出一次玩透! 相关文章 2月2日冬韵九峰山景区·赏绚丽冰挂纯玩1日游 襄阳一知名景区官宣!4月3日起回归! 属马、姓马、名字带马,新疆这些景区免票! 关于景区所有无明确有效期的赠票全部失效公告 【争创国家5A景区】函谷关景区游玩路线,照着走就对了! 旅游路 外国语旁 一楼带院带车位 【26年长沙城市嗨卡】火爆开卖!30+景区免费玩! 20+美食免费吃! 还有休闲娱乐免费享!单张总价值超6000元! 省钱玩转魔都!上海寒假超全旅游攻略,热门+新奇体验一网打尽 深度解读②|境内旅游组团社与地接社合同(示范文本)附完整版修订对照表 【蒙顶山创建国家5A级景区】上山“薅羊毛”啦!徒步拿奖牌+云闪付满减,这波宠爱请查收! 发表评论 取消回复 评论列表 这篇文章还没有收到评论,赶紧来抢沙发吧~