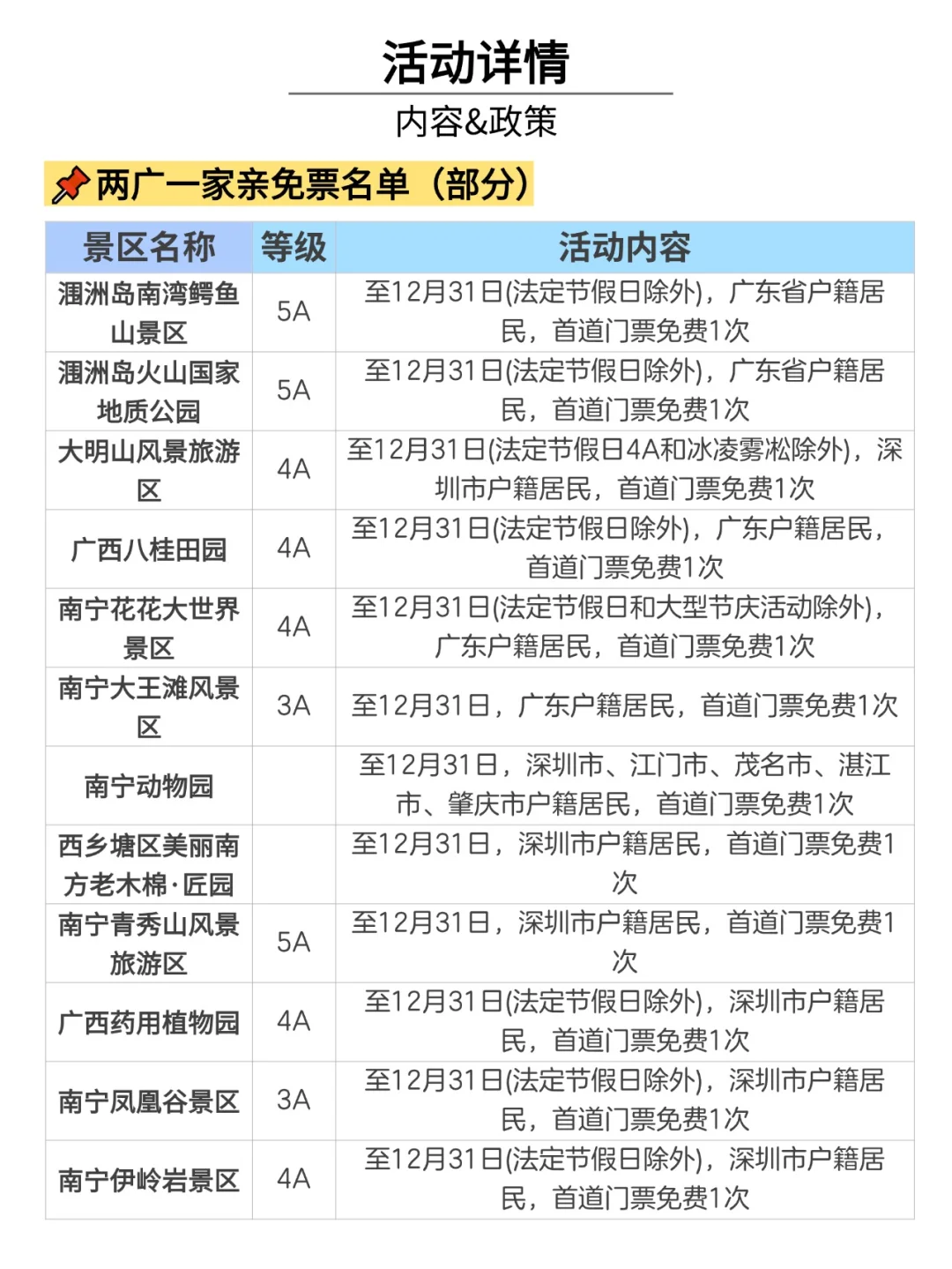
您现在的位置是:首页 > 国内旅游目的推荐 > 正文 国内旅游目的推荐 广东人,涠洲岛景区免门票❗❗ admin2025年10月13日 22:22:22国内旅游目的推荐23 广东人,涠洲岛景区免门票❗❗ 广东人看过来,10月9日起,可以免费游👉涠洲岛火山国家地质公园啦~ 只要是广东省户籍居民,都可免票一次哦~ ⚠PS:凭本人有效身份证可线上购票,无广东省身份证原件、身份证号非44开头的广东省户籍居民,需到涠洲岛西角码头地质公园门票售票窗口购票 另外,今年还有“两广一家亲”活动,2025年12月31日前,广西超90家景区对广东游客免费哦~详细景区名单及免票内容看图 有时间的广东宝子快冲叭~ #广西 #广西旅游 #涠洲岛 #小众打卡地 #广东 #假期去哪玩 #周末去哪儿 #年轻人旅游主打一个省钱 转载请说明来源于"旅荐网",部分内容转载自网络,如有侵权请联系qlwl@foxmail.com删除 本文地址:https://www.15386.cn/post/65728.html 上一篇 成都必去的九大景点旅游打卡攻略‼️ 下一篇 新疆旅游抄作业📖 新疆旅游一图秒懂 相关文章 餐饮旅游报告 旅游必去的地方 #旅游攻略 甘肃嘉峪关旅游必去十大景点游玩攻略,别只盯着山海关!2026年5月嘉峪关这10个野路子景点才是西北顶流,附保姆级美食地图,推荐收藏游玩 西安景区住宿避坑指南 女性初夏旅行「既优雅又实用」的穿搭方案 超全中国各省旅游地图,旅行必备神器 小众目的地的攻略太少,我是怎么规划行程的 诚邀您莅临DMC旅游展·西安站 | 全球旅游资源对接会 苏杭三天两晚 保姆级旅游攻略 隆兴中学研学旅行活动方案 发表评论 取消回复 评论列表 这篇文章还没有收到评论,赶紧来抢沙发吧~