第一次来成都旅游正确游玩攻略(注意避坑!
第一次来成都旅游正确游玩攻略(注意避坑!














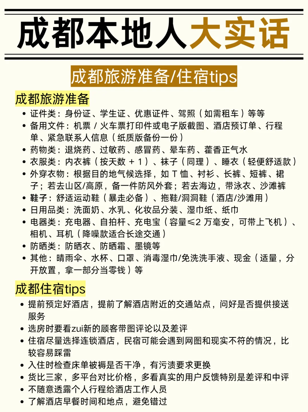
宝子们👋,成都这座城市,到处都是美食和美景。但第一次来玩,要是没规划好,很容易踩坑哦。这篇攻略,手把手教你正确打开成都,快码住✅\n🎈景点打卡\n📍熊猫基地\n📍熊猫谷\n📍都江堰\n📍三星堆博物馆\n📍青城山\n📍春熙路\n📍成都博物馆\n📍四川科技馆\n📍武侯祠\n📍杜甫草堂\n📍文殊院\n📍人民公园\n📍东郊记忆\n📍宽窄巷子\n📍玉林路\n-\n🏠住宿建议\n🏠春熙路附近\n🏠天府广场附近\n🏠宽窄巷子周边\n🏠武侯祠附近\n🏠青城山脚下\n-\n🚇交通指南\n地铁:成都地铁很方便,基本能到达各个景点\n打车:用打车软件,价格透明,避免被宰。不过在高峰期可能会堵车。\n共享单车:如果距离不远,骑共享单车也是个不错的选择,能更好地欣赏城市风景\n💡避坑总结\n景区门口卖的所谓 “特产” 要谨慎购买,很多品质一般还价格虚高\n不要轻信陌生人推荐的低价旅游项目或住宿,很可能有套路\n成都天气多变,记得随身携带雨具。夏季闷热,做好防晒和防暑措施\n#成都旅游 #三星堆博物馆 #熊猫基地 #逛吃全攻略 #成都 #正确坐姿打卡 #成都美食 #火锅 #春熙路美食 #成都火锅
相关文章
发表评论
评论列表
- 这篇文章还没有收到评论,赶紧来抢沙发吧~