2025Q1中国旅游行业企业出海趋势洞察
2025Q1中国旅游行业企业出海趋势洞察









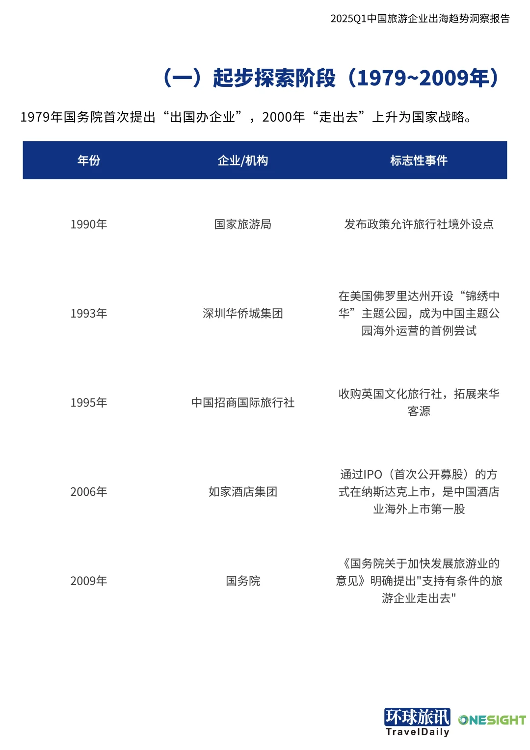
🌟 中国旅游企业出海趋势:2025年全球旅游市场正在深度复苏,中国旅游企业加速出海,从目的地运营到跨境差旅管理,构建多维度出海生态。国内市场内卷,企业寻求海外市场突破,像华住集团在泰国布局,海昌海洋公园与沙特合作,都是很好的例子。\n \n📈 出海历程:中国旅游企业的出海历程可以分为三个阶段。起步探索阶段(1979-2009年),国家政策支持企业“走出去”。快速扩张阶段(2010-2018年),企业通过收购海外资产快速扩张。国际化战略阶段(2019年至今),企业构建国际化战略,像携程启动全球化战略,华住收购德国酒店集团。\n \n🌐 海外影响力:环球旅讯和OneSight发布了2025Q1中国旅游企业出海品牌社媒影响力榜单TOP20,TCL、携程、中国南方航空等品牌上榜。这些品牌在Facebook、TikTok等平台表现突出,展示了中国旅游企业的海外影响力。\n \n🚀 出海趋势与挑战:从商务旅行者和企业差旅经理的调研来看,东南亚是出海热门地区,日本、韩国、美国等也是重要目的地。出海企业面临的核心挑战包括人身安全保障、签证流程、文化冲突和语言障碍等。TMC和企业差旅经理还面临当地供应商选择、价格谈判和跨国运营团队管理等困难。\n \n💡 环球旅讯和OneSight:环球旅讯和OneSight通过季度报告持续追踪旅游企业出海趋势和海外差旅管理问题,为企业提供有价值的洞察与参考。他们还提供行业研究报告、白皮书等,帮助旅游企业把握转型升级机遇。\n \n#中国旅游线路 #中国旅游 #旅游 #旅行 #企业出海 #行业研究 #行业分析 #行业报告 #行业研报 #研究报告
相关文章
发表评论
评论列表
- 这篇文章还没有收到评论,赶紧来抢沙发吧~