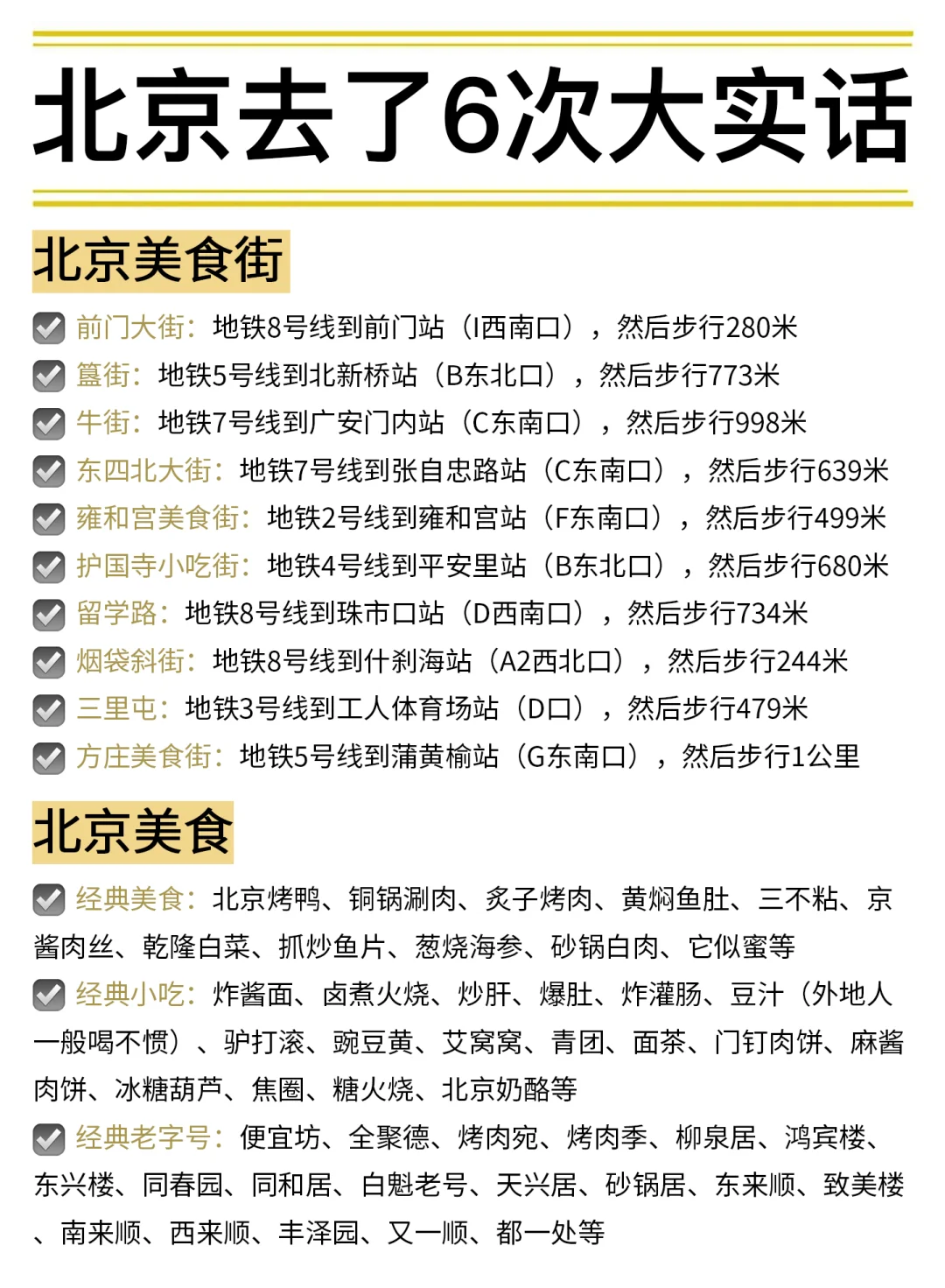
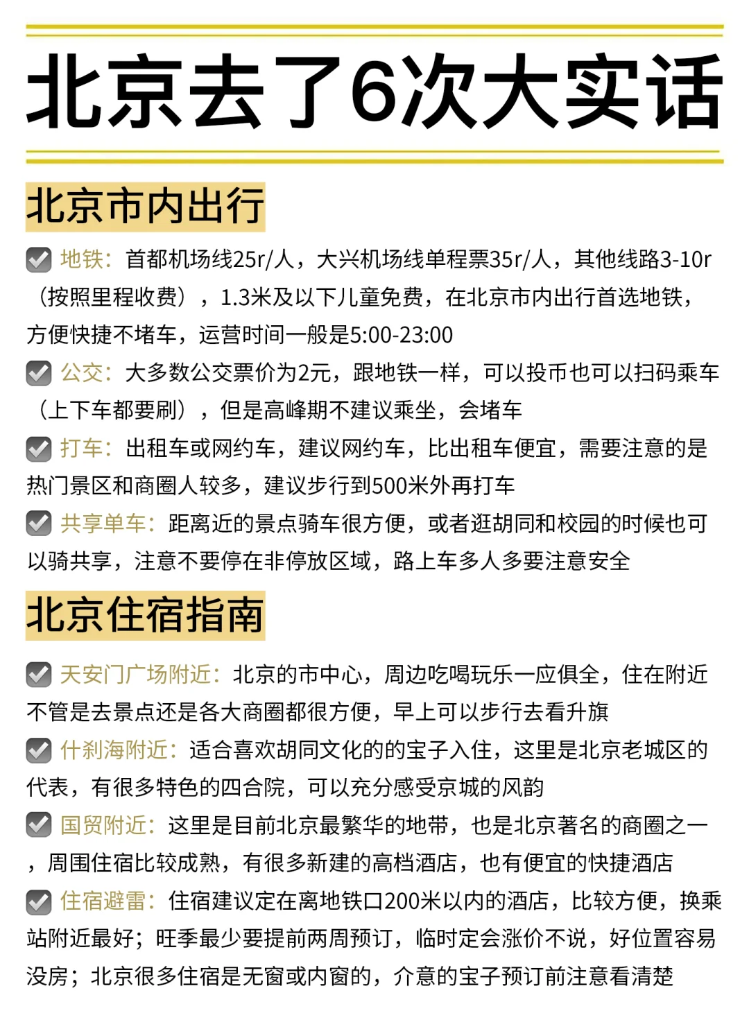
您现在的位置是:首页 > 国内旅游目的推荐 > 正文 国内旅游目的推荐 敲实用😎去了6次北京大实话!包不踩雷的~ admin2025年05月23日 21:38:57国内旅游目的推荐67 敲实用😎去了6次北京大实话!包不踩雷的~ 分享一篇只有真正来北京玩过才知道的事!!总结了超热门景点的正确玩法!玩好不踩雷~ #北京 #北京旅游 #北京旅行 #旅游 #北京旅行攻略 #旅游攻略 #北京旅游攻略 转载请说明来源于"旅荐网",部分内容转载自网络,如有侵权请联系qlwl@foxmail.com删除 本文地址:https://www.15386.cn/post/46940.html 上一篇 苏东坡没骗我,江浙沪被严重低估的宝藏小镇 下一篇 江西新余这9个宝藏景点,千万别错过‼️ 相关文章 抚州球迷赶紧做好行程安排,2026年“赣超”常规赛赛程新鲜出炉啦! 三亚旅游 Day3 详细攻略|玩 + 吃一站式 温州旅游攻略 #温州周末约拍照 #自然风光摄 旅游攻略 2026 年佛文化节期间超详细五台山三日游攻略,请收好! PPT素材:88套旅行画册风PPT模板免费下载! 旅游攻略 2026 年桂花节期间超详细杭州三日游攻略,请收好! 以后旅游方便了!可以像网约出租一样网约导游! 上海国际旅游度假区“十五五”规划意见征集【度假区发展“十五五”(征求意见稿)】 旅行计划取消,娃一直在家太磨人,我们只能出手了 超全东南亚的旅游攻略、避坑指南及必备清单 发表评论 取消回复 评论列表 这篇文章还没有收到评论,赶紧来抢沙发吧~