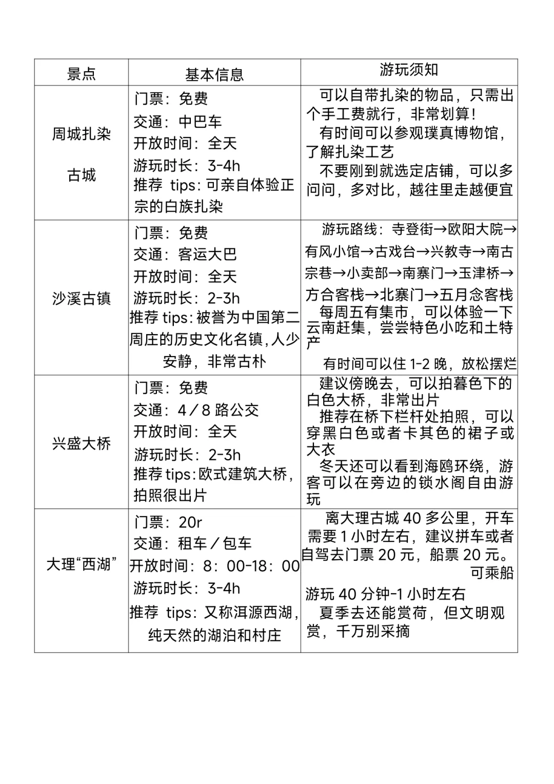
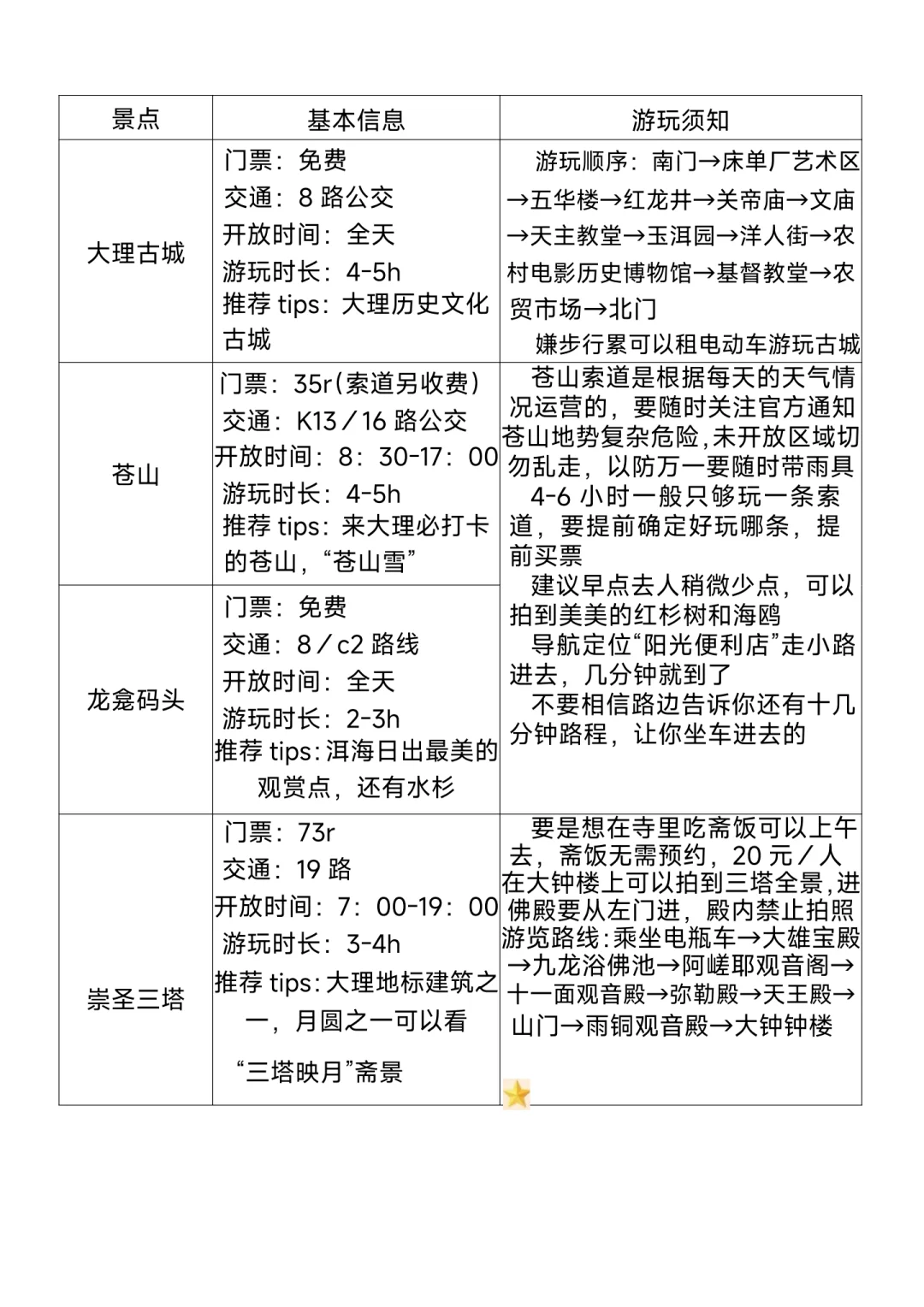
您现在的位置是:首页 > 国内旅游目的推荐 > 正文 国内旅游目的推荐 大理最全的旅游攻略,收藏一下吧,很难找全 admin2025年05月18日 12:55:46国内旅游目的推荐65 大理最全的旅游攻略,收藏一下吧,很难找全 #大理旅游攻略 #大理 #游玩攻略 #民宿推荐 #大理旅行 #大理洱海 转载请说明来源于"旅荐网",部分内容转载自网络,如有侵权请联系qlwl@foxmail.com删除 本文地址:https://www.15386.cn/post/45688.html 上一篇 旅游可以去哪里 下一篇 大学生2000块勇闯巴厘岛 相关文章 安吉|江浙沪周边最local旅游攻略 旅游攻略 | 温泉县春日踏青·康养休闲旅游线路推荐 8251481278019 #江西赣州旅行攻略 #赣州文 #西安旅游攻略 #大唐不夜城夜景打卡 #回民 |学生党3天2晚旅游攻略| 花式遛娃|清明小长假来丝路,这份欢乐指南太实用了~丝路欢乐世界游玩 赴一场春之约!清明假期这份门头沟「旅游攻略」请查收→ 郑州“赛里木湖”旅游攻略 草长莺飞 春日之约——麦积山大景区清明旅游超全攻略,一键收藏! 五一黄金周襄阳旅游攻略:赴一场千年古城的诗意与烟火之约 发表评论 取消回复 评论列表 这篇文章还没有收到评论,赶紧来抢沙发吧~