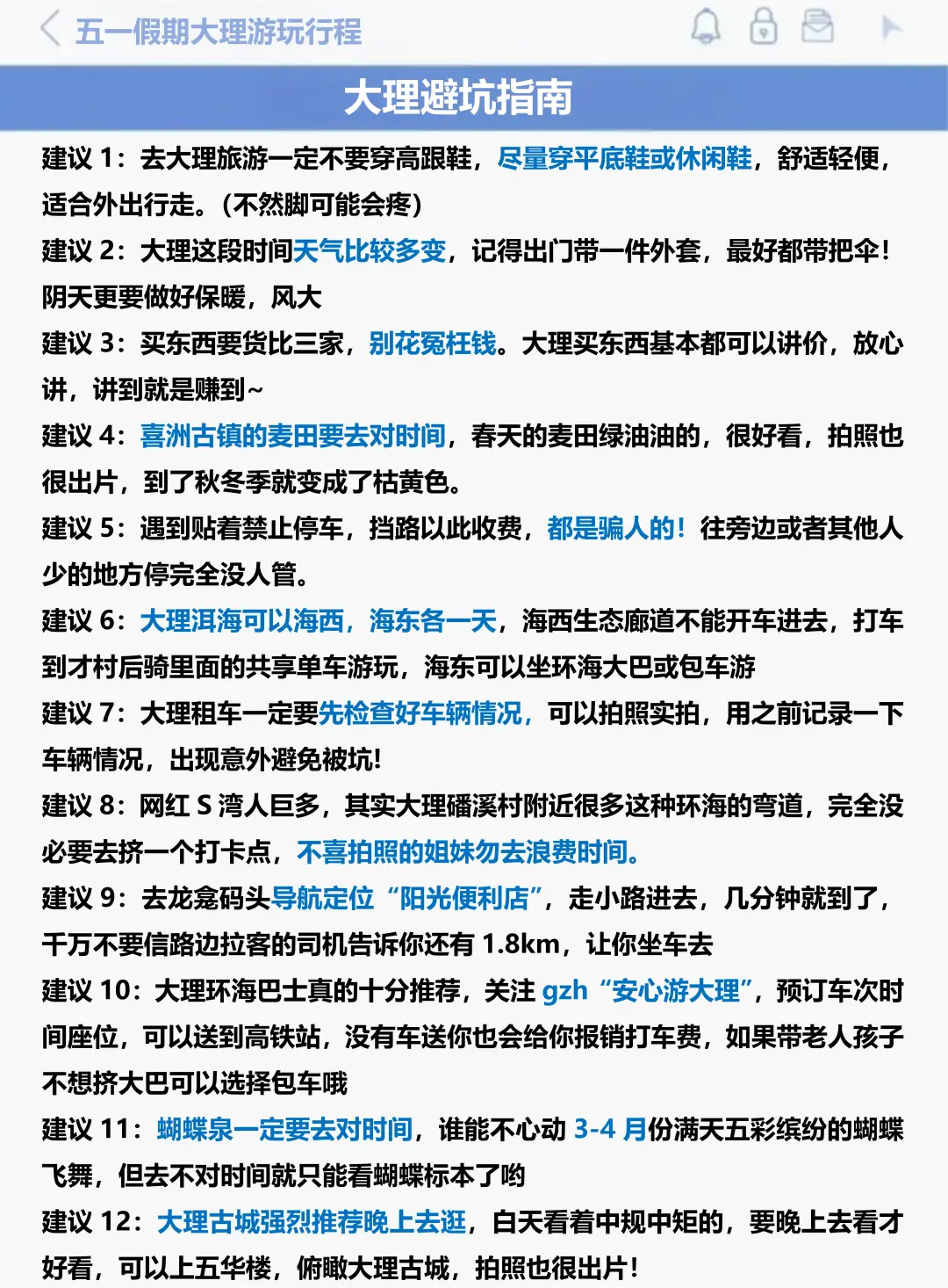
您现在的位置是:首页 > 旅游攻略 > 正文 旅游攻略 J人好恐怖啊😱…闺蜜做的大理旅游攻略 admin2025年04月08日 00:16:34旅游攻略30 J人好恐怖啊😱…闺蜜做的大理旅游攻略 J人好恐怖啊😱…被闺蜜做的大理旅游攻略震惊了 太感动了😍j人朋友用心整理的攻略真的好实用✅简直就是保姆级的周到!全是干货!给我的互联网姐妹们看看!你们也值得拥有 ‼️ - #大理旅行攻略 #大理住宿 #大理交通 #云南大理 #云南旅游推荐 #大理遛娃 #大理拍照打卡 #大理拍照 #浪漫生话的记录者 #大理跟团 #大理亲子游 #大理包车一日游 #云南旅游攻略 #大理古城 #大理旅游 #大理旅游攻略 #大理旅游避坑 #大理洱海 #大理美食 #大理旅行 转载请说明来源于"旅荐网",部分内容转载自网络,如有侵权请联系qlwl@foxmail.com删除 本文地址:https://www.15386.cn/post/39002.html 上一篇 本J人做的长沙3天2晚攻略…..超详细😭! 下一篇 去了成都N次😤每次都踩坑❌真的emo了… 相关文章 重磅!乐桥镇2023年中秋、国庆出行旅游攻略! 广东宝藏旅行攻略!21城吃喝玩乐全整理 解读!2026年新版《旅游投诉处理办法》 这是一期苏州旅游攻略(1) #山西旅游攻略 #大同云冈石窟 #忻州古城五 崇左新和旅游度假区考察记:1天怎么玩?业内人士踩线花絮来了!文末附一日游产品,跟着走就对了! 日本的旅游旺季要到啦!赶紧码住这篇旅游体检攻略吧! 奥地利+捷克+匈牙利12天纯玩攻略|东欧旅游 周末游玩好去处 #周末打卡好去处 #周末出游 江西旅游,这一篇攻略就够了 发表评论 取消回复 评论列表 这篇文章还没有收到评论,赶紧来抢沙发吧~