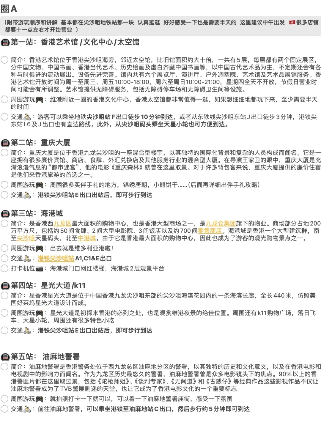
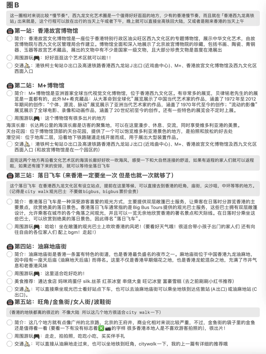
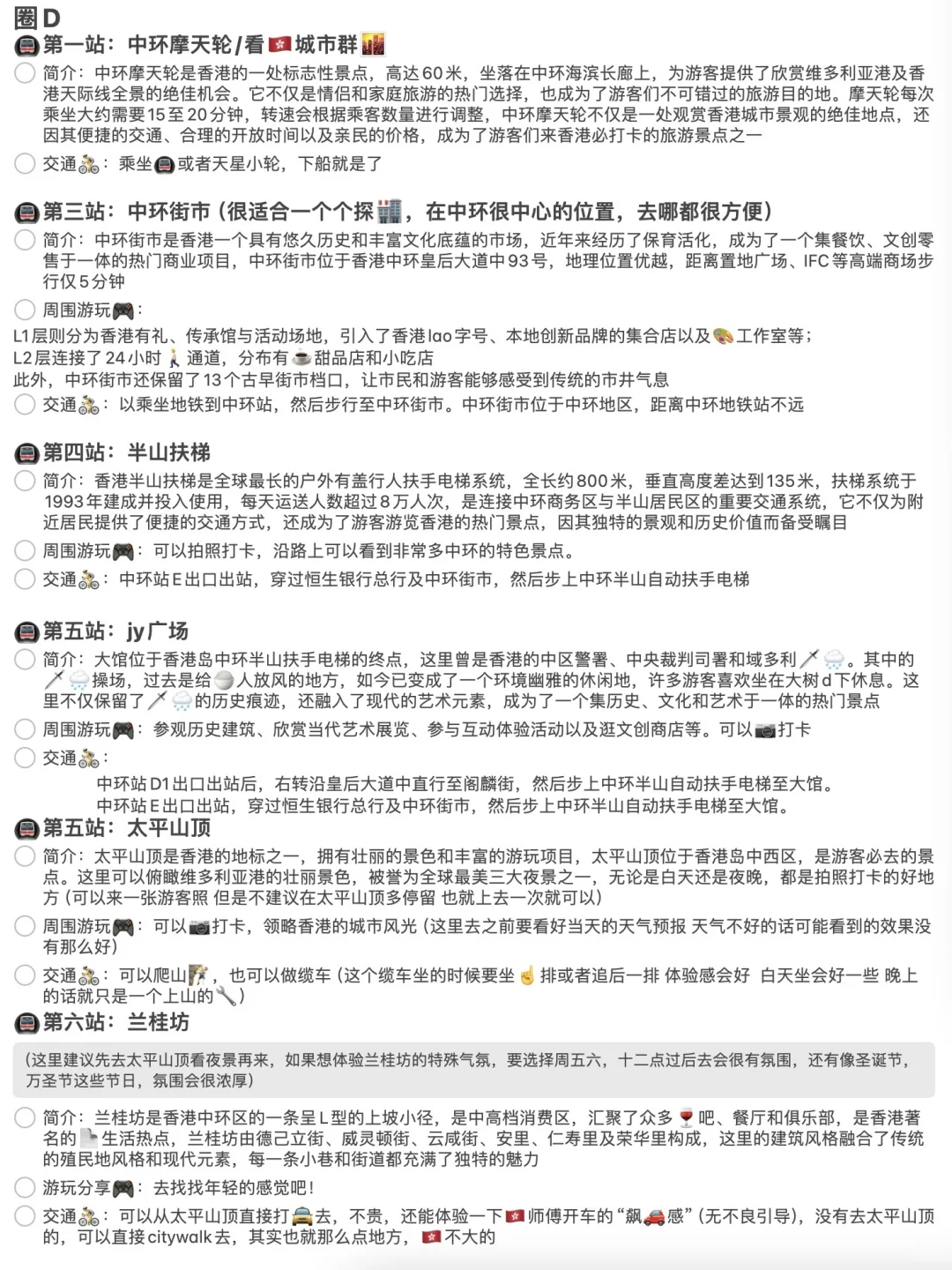
香港必去景点详细版:经典与网红打卡都玩到
香港必去景点详细版:经典与网红打卡都玩到















Hello!大家好,我是我是一年往返香港和大陆360次的大熊
上条给大家出了一个一日游的香港必去景点🇭🇰,适合时间紧急的宝子们,但不一定每一位都适用,今天用几个圈的方式,详细开展给大家的攻略,都很详细,很精心给大家整理好的,考虑到大家其实都想去看看真正的香港,但也不想脱离现在的网红打卡景点,那这一分,就是结合了经典与网红的经典,适合边走边看,按照自己的情况选择圈圈组合,半天玩一个圈,轻松不特种兵~(特种兵真太累了),就有专属于自己的攻略了哦
香港迪士尼和海洋馆我就不放在这个篇幅讲了,这个更适合单独去玩,这俩没个两天都是完不全的,特种兵属实有点累,后面会出单独的攻略哦!
每一张详解图后面都有详细的文字版介绍,大家要耐心的看!不要一下子就划走了哦,想要全文字版的可以在评论区和我说,后面出一个文字集合版的哦!
#本地人做的攻略 #游玩攻略 #香港迪士尼 #香港海洋公园 #香港旺角 #香港庙街 #维多利亚港 #香港尖沙咀 #中环 #香港旅行
相关文章
发表评论
评论列表
- 这篇文章还没有收到评论,赶紧来抢沙发吧~