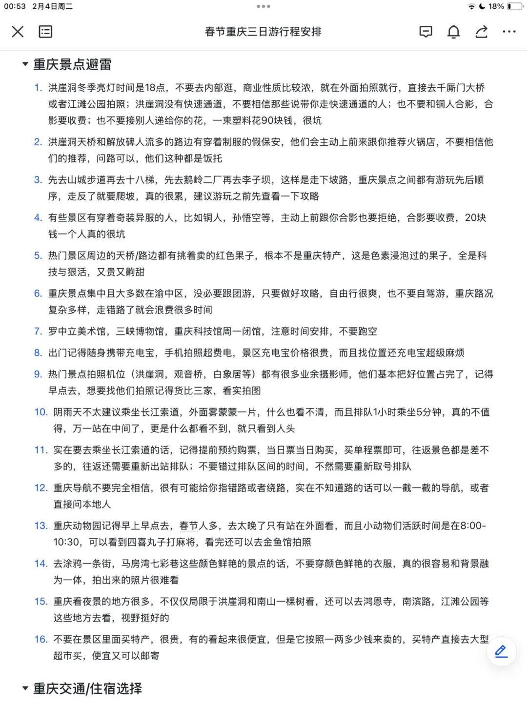
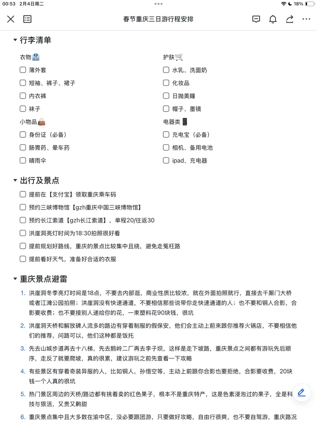
您现在的位置是:首页 > 旅游攻略 > 正文 旅游攻略 谁懂啊...被J人朋友做的重庆攻略感动哭 admin2025年02月09日 06:14:09旅游攻略45 谁懂啊...被J人朋友做的重庆攻略感动哭 春节和朋友去重庆玩3天,今天已经玩了两天了,人是真的很多..!😭😱真的好吓人!真的要提前做攻略,不然真的会踩坑! 我把我朋友做的旅游攻略分享出来,给即将和我们一样要去重庆的姐妹们参考参考! - #浪漫生活的记录者 #重庆 #重庆旅行攻略 #重庆旅游 #旅游 #旅游攻略 #重庆打卡 #拒绝特种兵式旅游 #出行攻略 #穷游攻略 转载请说明来源于"旅荐网",部分内容转载自网络,如有侵权请联系qlwl@foxmail.com删除 本文地址:https://www.15386.cn/post/30845.html 上一篇 真心提醒2~3月去贵州的姐妹👭,听劝‼ 下一篇 长沙出发去雾都重庆的旅游攻略 相关文章 黄山5天4晚旅游日出攻略,云海+迎客松,黄山深度游超详细指南 别浪费钱!去稻城亚丁旅游3天时间真的不够——10年川西老司机纯干货分享!看完这篇秒懂怎么玩稻城亚丁!(附保姆级) 解决水火之中 #澳门 #澳门旅游 #澳门酒店 #澳门攻略 #总要来一趟澳门吧 北京大学十大旅游攻略,带你玩转北大校园 桂林旅游全网最宝藏攻略附图片定位 青甘大环线旅游攻略,包车,拼团 2026三亚到西沙群岛旅游攻略:南海之梦号订票流程+性价比游玩方案 兰州旅游攻略 重庆出发版 散心必去之地 熬夜整理的云南 7 天旅游攻略懒人直接闭眼抄作业 赴一场千年瓷约|景德镇沉浸式旅游攻略,把烟火与诗意都装进瓷里! 发表评论 取消回复 评论列表 这篇文章还没有收到评论,赶紧来抢沙发吧~