秋冬去南京|南京三天两夜旅游攻略
秋冬去南京|南京三天两夜旅游攻略







宝子们,南京的秋景真的太美啦!!和姐妹一起已经约好11月出发了,攻略已经备好👇~
熬夜两天做了这个攻略!冲鸭🦆🦆🦆
· 1⃣天气
十一月:平均温度是 9℃ ~ 17℃
十二月:平均温度是 3℃ ~ 11℃
👉穿搭:夹衣、风衣、休闲装、夹克衫、西装、薄毛衣等保暖衣服
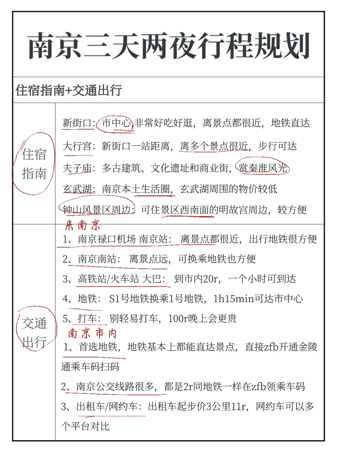
· 2⃣交通——出行建议直接选择地铁,景点基本上都能到达
· 3⃣伴手礼
✔芮卡:芋泥小笼
✔小厨娘盐水鸭
✔朱小乐:醉蟹、金陵酱鸭头
· 4⃣不能错过的美食
✅小吃甜品:
🔥芮卡:榛子拿破仑、斑斓椰子蛋糕、栗子蛋糕
🔥口口火山:麻辣烫、荔浦芋头大满贯、锅巴土豆
🔥鸿福面馆(张府园):老卤大肉面、皮肚大肉面
🔥庙东排骨(马道街):留香排骨、庙东炸肉、黄金地瓜条
✅特色正餐
🔥大明王朝南京菜(钟山风景区):洪武养生鸭、嘉靖猪筋肉、南京小吃(烤鸭、糖芋苗)
🔥米辣(景枫):泰式古法咖喱虎虾、冬阴功海鲜汤、清迈咖喱面
🔥
🔥朱小乐小龙虾(凤凰西街):十八香澳洲蓝龙、羊蝎子、龙虾汤包
🔥竹里馆:三杯鸡、竹里小炒、茉莉奶冻
🔥松澜烧鸟酒场:烧鸟系列、葱花蛋卷、五花肉溏心蛋
🔥泥炉烧肉师:炭烤活鳗鱼、海鲜饼、牛肋条、手工酸奶
#南京旅游 #南京美食#南京旅游攻略#秋天旅游 #赏秋好去处 #不辜负每个周末 #低头捡个秋 #南京好玩的地方 #南京伴手礼
相关文章
发表评论
评论列表
- 这篇文章还没有收到评论,赶紧来抢沙发吧~