关于调整镇远古城景区道路交通组织通行措施的通知

点击蓝字,轻松关注
广大市民及游客朋友:
为进一步提升国家AAAAA级旅游景区品质,以人为本、统筹推进镇远古城世界级旅游景区打造,根据《中华人民共和国道路交通安全法》《黔东南苗族侗族自治州镇远历史文化名城保护条例》《黔东南苗族侗族自治州㵲阳河风景名胜区管理条例》,现对镇远古城景区道路交通组织通行措施调整如下:
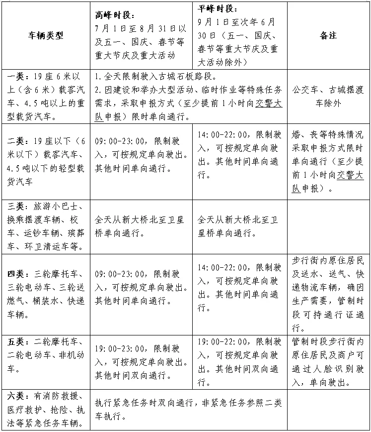
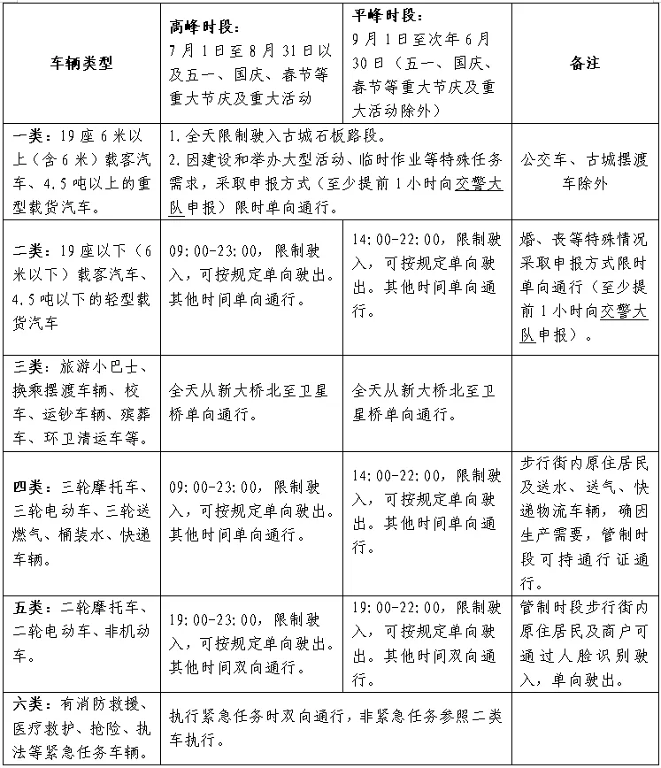
一、镇远古城景区核心区(新大桥北至卫星桥)道路交通优化管制措施

注:1.步行街内原住居民三轮摩托车、三轮电动车确因生产生活需要,由车辆驾驶人提出书面申请,所在社区签字确认后,到古城景区管委会办公室办理通行证单向通行。
2.三轮送燃气、桶装水、快递车辆在管制时段内因工作需要,由公司或驾驶人到古城景区管委会办公室提出申请,经核实后给予办理通行证单向通行。
3.联系电话:镇远古城景区管委会0855-5722066,镇远交警大队0855-5715098。
二、镇远古城景区道路交通组织优化通行措施
1.试行古城旅游小巴士。取消现运行的观光车,先期使用仿古型燃油公交车开通古城旅游专线(旅游小巴士),试运行3个月。试运行期间按现行公交线路票价执行(待新购车辆到位后按发改定价程序完善票价政策)。具体情况以镇远县公交公司通知为准。
运营时间:高峰时段:09:00-23:00。
平峰时段:14:00-22:00。
运营线路及停靠站点为:卫星桥(起点)→林业局→公路段→吉祥寺→东门口→新大桥北→陈家井→舞阳医院→六牌→文化园→盘龙街→盘龙大桥北→柑子园→农商行→和平村→农行→镇远剧场→米码头→冲子口码头→四方井→大工厂→祝圣桥→卫星桥(终点)。发车间隔10~15分钟(视群众及游客需要适时调整)。
三、通行措施试行时间
2025年11月6日至2026年5月6日。如遇重要节假日及大型活动需要调整管制措施将另行通告。

来源:镇远发布
编排 | 一审:许 红
二审 | 校核:曾宪丽
三审 | 核发:袁仕凤




相关文章
发表评论
评论列表
- 这篇文章还没有收到评论,赶紧来抢沙发吧~