春节期间,四川62家A级景区实施感恩门票减免,会理一家在列→
春节期间,四川62家A级景区实施感恩门票减免,会理一家在列→

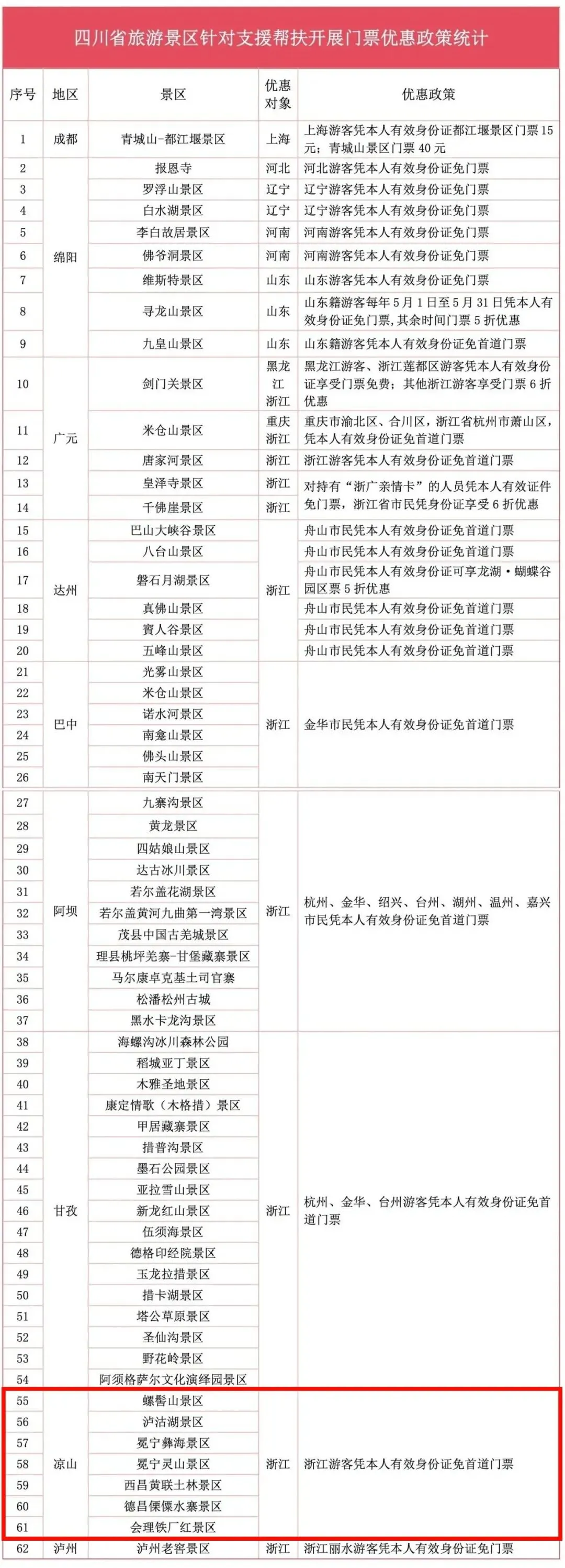
马年春节到来,四川文旅特别发布“感恩回馈福利”,为感念汶川特大地震后多个省市对口援建四川以及浙川协作,全省62家A级旅游景区对上海、重庆、浙江、山东、河北、河南、辽宁、黑龙江等地游客实施门票免费或大幅优惠,欢迎帮过四川的亲人们再来看看如今的巴蜀风景。 一省帮一县,恩情重如山,汶川特大地震后,举国千里驰援,与四川风雨同舟、并肩奋战。十八载春秋流转,巴蜀涅槃重生。援建恩情永不忘,四川记心上,免票或优惠票价政策正是真诚和质朴的感恩回馈。 同时,为致谢近年来浙川东西部协作的携手同行,省内多家景区还专门为浙江籍游客推出免票或票价优惠服务,以实打实的福利回馈浙川一家亲的深厚情谊。 黑龙江乡亲游剑门关-翠云廊永久免票、上海亲友逛青城山-都江堰专享特惠、浙江朋友赴九寨沟等四川多地景区免票畅玩……山水依旧,恩情不忘,这个春节,四川等你们回来看看! 
欢迎大家 春节来四川玩 





来源/四川日报 编辑/侯海兰



高质量建设社会主义现代化新会理

相关文章
发表评论
评论列表
- 这篇文章还没有收到评论,赶紧来抢沙发吧~