新年体检就选这7套!折扣+旅游双福利,全家都合适
新年体检就选这7套!折扣+旅游双福利,全家都合适





















侨爱暖春体检狂欢

































辞旧迎新先“检”康,一年顺遂有保障




新年伊始,万象更新。值此2026马年的到来,侨爱医院特别推出“马年惠民体检计划”,以实实在在的优惠和全面专业的服务,为市民朋友的健康保驾护航,祝您在新的一年里龙马精神,健康驰骋。


定期体检,守护健康


新年里的问候
过去的365天,我们为生活奔波,为工作打拼,为家庭操劳。熬夜加班成了常态,三餐不定成了习惯,压力藏在心底,疲惫写在身上。我们总以为年轻就是资本,总觉得身体扛得住,却忽略了那些悄悄累积的亚健康信号:偶尔的头晕、长期的疲惫、反复的失眠、隐隐的不适……
很多时候,不是身体没有提醒,而是我们太忙,忘了倾听。

春节,是旧年的结束,更是新年的开始。是告别过往疲惫,重启全新生活的最佳时机。在这个充满希望的节点,一场全面的健康体检,远比任何礼物都更珍贵、更踏实、更有意义。

辞旧迎新,从“检”康开始


侨爱暖春体检狂欢
新春体检套餐







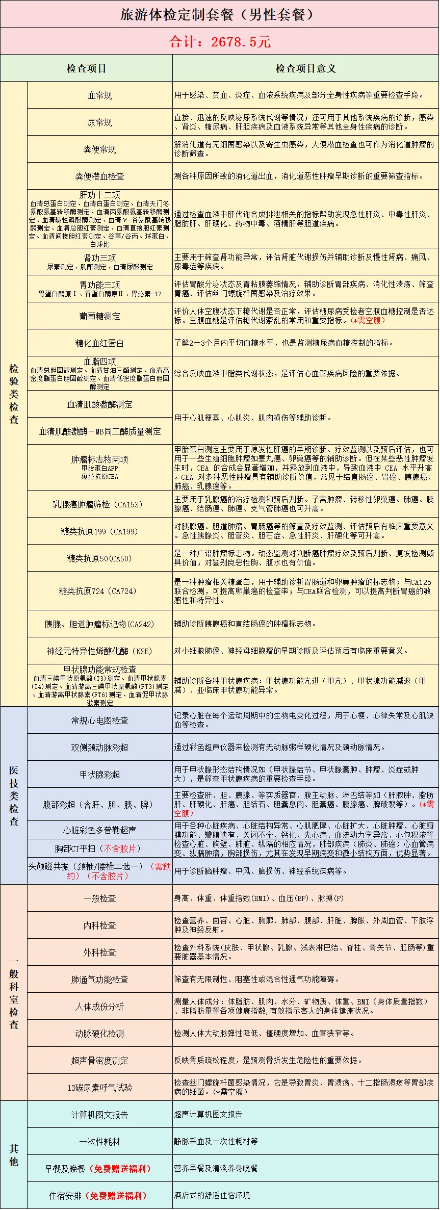
旅游体检福利专区

男
性
套
餐




未
婚
女
性




已
婚
女
性






END

相关文章
发表评论
评论列表
- 这篇文章还没有收到评论,赶紧来抢沙发吧~