过年期间惠州热门景点停车攻略出炉,还有免费停车福利~快收藏!

春节期间,惠城区机关办公楼
1200个车位免费停放
为迎接春节长假旅游高峰,全面提升游客体验,展现品质惠城、幸福惠城的友好与温度,惠州市惠城区政府在春节长假期间免费开放部分机关办公楼停车场,以缓解节假日“停车难”问题。
具体开放停车场有惠城区行政服务中心地面停车场、一场三馆地下停车场,预计将释放超过1200个停车位。2026年2月15日零时起至2026年2月23日24时止,这些停车位将面向外地游客及本地市民免费开放。
开放指南:
时间:2026年2月15日零时起至2026年2月23日24时止
地点:惠城区人民政府正门两侧地面停车场、惠城区行政服务中心地面停车场、西湖大剧院地面停车场、一场三馆(惠城区文化馆、图书馆、青少年宫)地下停车场。
开放内容:免预约直进!免费车位管够!1200个车位免费开放停车,游客出行可以在这里停好车,再换乘公交出行旅游景点,让绿色出行更顺畅!
停放车型:所有牌照齐全的七座以下(含七座)的小型家用汽车均可免费停放!




春节期间,惠阳区10处机关办公楼
停车场1351个停车位免费开放
为方便市民春节期间出行停车,营造安全、有序、便利的节日环境,惠阳区委、区政府聚焦群众需求,以务实举措提升春节期间公共服务体验,决定在2026年春节假期期间,免费开放10处机关办公楼停车场,面向社会提供1351个公共停车位。
免费时段为:
2026年2月15日零时起至2026年2月23日24时止,全天开放。

开放清单如下:

相关部门温馨提醒:车辆请按现场指示停放,请勿占用消防通道、专用车位;请自行妥善保管好车内财物,以免丢失;文明停车,爱护公共设施,共同维护良好秩序。
惠东县各机关、企事业单位
免费开放停车场
春节期间,惠东县发动各机关、企事业单位开放停车场供游客停放车辆,据不完全统计,共开放免费停车位3348个。
↓ 上下滑动查看 ↓

景区附近的停车位也是大家关注的点
以下是热门景区的停车攻略
赶紧收藏好不迷路!



西湖无论在什么时候,都是惠州人假期游玩的必备选择之一。惠州西湖景区拥有“六湖九桥十八景”,每一个景点都值得深入游玩、细细品味。
停车地点一:
丰湖书院停车场
停车位:95个
停车地点二:
荔浦风清停车场
停车位:38个
停车地点三:
东江体育场智慧停车场
停车位:603个
出行路线:步行 626米至飞鹅岭公园公交站(约9分钟)可乘坐19路,10路,41路,13路,2路 218路快线,5路至西湖东门(平湖门)下车(约10分钟)。
停车地点四:
东江公园智慧停车场
停车位:603个
出行路线:步行 267米至惠州大桥北(约4分钟),可乘坐 L1A路,29路,35路长线,213路,35路短线至西湖北门步行至元妙古观403米(约6分钟)。


在新春佳节之际,怎么能错过惠州植物园呢!它汇集众多珍稀植物,拥有11个专类园区,在这里可以欣赏植物、学习知识、出游踏青、拍照打卡。
停车地点一:
惠州植物园
停车位:180个
停车地点二:
丰山路智慧停车场
停车位:374个
停车地点三:
植物园二期停车场
停车位:141个


在新春佳节之际,惠城区桥东街道在水东街周边设置机动车、非机动车指定停放点,其中机动车停车位超2000个,非机动车停车位超1000个。方便来水东街游玩的旅客市民们。
扫描下方停车分布图二维码
可一键导航
直达就近停车场


丰渚园绿树碧水尽收眼底,亭台楼阁错落有致,一山一桥宛如一幅古色古香的国风山水画。


走出丰渚园,穿过一条条林荫小路,便来到祝屋巷。这里有着粤菜经典、惠州老字号餐馆,更是藏着许多耐人寻味的精致小店,每一次转角都是惊喜。


停车地点一:
鹅城大剧院、青少年宫、
慈云路(路边)停车场
停车位:239个
停车地点二:
丰渚园停车场
停车位:40个
停车地点三:
君豪大酒店停车场
停车位:39个
惠州西湖及周边景区停车点地图

(点击放大图片查看)





红花湖景区生态环境优美,绿植覆盖率高,被誉为“惠州城市之肺”。骑车、登高、赏花、呼吸新鲜空气......在这里都可以得到满足。
停车地点一:
红花湖东入口停车场
停车位:960个
停车地点二:
红花湖南入口停车场
停车位:680个
停车地点三:
红花湖景区三大殿停车场
停车位:200个
停车地点四:
惠城区“一场三馆”停车场
停车位:200个
停车地点五:
桃花源停车场
停车位:88个
红花湖停车点地图

(点击放大图片查看)

假期带娃最棒的地方就是惠州科技馆和惠州博物馆,两馆都坐落在惠州市民公园旁,可以一同参观。
惠州科技馆以“探索·远航”为主题,外形酷似一艘在大海上逐浪远航的巨轮,体现着科普惠民之舟的理念。家长们可以带着孩子尽情探索科学的乐趣,可以亲自参与各种各样的特色小实验,让孩子亲自体会科学的奥秘。


惠州市博物馆承载着这座城市的历史记忆与文化脉络。其基本陈列有《文物精品展》《惠州革命军事历史展览馆》《东江流域的文明展厅》《惠州历史名人馆》等,小朋友们可以在这里看到不同时期的文物或者故事,妥妥地“涨知识”啦!

停车地点一:
惠州博物馆停车场
停车位:40个
停车地点二:
惠州科技馆停车场
停车位:82个
停车地点三:
市民公园二期智慧停车场
停车位:435个


合江楼作为“岭南三大名楼”之一,因东坡名满天下,白天登顶合江楼,可以看到东江和西枝江两江合流之处,晚上登顶俯瞰城区夜景,或在合江楼下东江夜游,霓虹璀璨,繁华尽收眼底。

合江楼下的水东街,已经成为惠州年轻人钟爱的夜生活聚集地。修葺后的水东街,传统文化和潮流商业糅合在一起。在保留骑楼风格的同时还入驻了不少酒吧、饮品店、文创市集。
停车地点一:
水东街地下停车场
停车位:约300个


金山湖公园中心位置有超大草坪,可以在草坪自由放风筝。园内风景优美,有小桥流水、古典园林,是以滨水景观为主的开放式城市公园。
停车地点一:
金山湖公园智慧停车场
停车位:503个
景区入口:珑湖湾入口
停车地点二:
环湖一路智慧停车场
停车位:200个
景区入口:方直东岸入口
停车地点三:
金山湖1号停车场
停车位:62个
景区入口:月亮湾入口
停车地点四:
金山湖2号停车场
停车位:52个
景区入口:中洲央筑花园入口
停车地点五:
金山湖3号停车场
停车位:56个
景区入口:千花岛入口
停车地点六:
方直分校停车场
停车位:45个
景区入口:方直分校入口
停车地点七:
金山一桥南桥下
停车位:242个
景区入口:方直分校入口
停车地点八:
银岗岭智慧停车场
停车位:300个
景区入口:景区管理处入口
金山湖公园停车点地图

(点击放大图片查看)


位于惠州博罗的罗浮山,自古以来就声名远扬,被称为“岭南第一山”,是博罗旅游榜单中必打卡的景区之一。罗浮山景区作为国家5A级风景区,有着丰富的自然资源和人文景观。还精心打造了玻璃漂流、丛林穿越等游乐项目,让你在享受自然风光的同时,也能体验到刺激与乐趣。
停车地点一:
罗浮山景区主停车场
停车位:820个
停车地点二:
景区大门对面临时停车场
停车位:350个

停车地点三:
嘉宝田停车场
停车位:1000个



惠州龙门南昆山是国家AAAA级旅游景区,也是重点保护的国家森林公园,恰好处在北回归线附近,一年四季都是郁郁葱葱。境内峰峦叠嶂、林木茂盛,大自然的鬼斧神工给南昆山遗留下奇松、怪石、平湖等景色。

(点击查看大图)




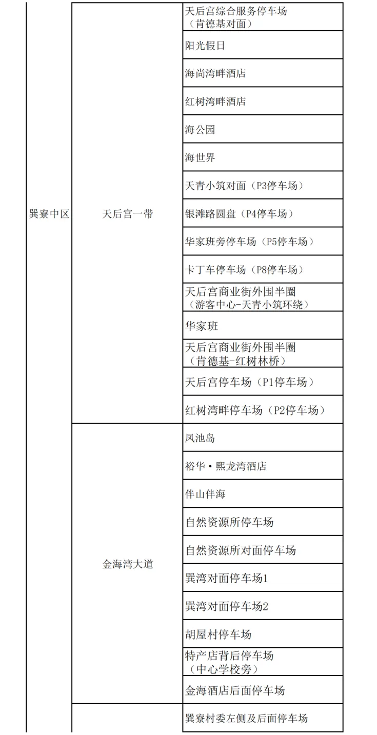
松软的细沙就在脚下,聆听海浪缓缓而来的声音,嗅到空气中咸咸的海风,感受微风拂过每一丝发梢......假期来惠东看海吧!这份《惠东县滨海片区停车场统计表》涵盖了巽寮湾、双月湾等滨海旅游区的停车场,可以get起来。
(上下滑动查看)









大亚湾区地理环境得天独厚,可以看到繁荣城市、自然景观、渔家风情、工业文化等。有着乌山头绿道、红树林湿地公园、黄金海岸、小径湾等众多景点。夜幕降临时,来欣赏最独特的石化区夜景,整齐划一的巨大储罐、高耸挺立的生产装置呈现眼前,璀璨灯光犹如千万颗星星。
(上下滑动查看)





除了本地人
有些外地过来惠州的游客
乘坐高铁到达惠州之后
也会有租车的需求,方便自驾出行

现在大家可以通过携程、神州租车、
一嗨等平台进行操作,省时又省心
下面以携程租车和神舟租车为例
一起来看看指引吧!



携程租车

①微信搜索“携程租车”小程序,注册并登录;
②选择对应站点即可查询租车网点;


③选择对应车型及用车时间即可



神州租车

①微信搜索“神州租车”小程序,注册并登录;

②输入你想选择地点的租车网点,或通过“网点列表”进行选择;

③选择对应车型及用车时间即可,大部分网点支持24小时取还

以上就是过年期间
在惠州开车出游的停车租车攻略
各位司机们记得提前收藏好
停车租车问题不再发愁
一起感受假期的惬意与放松吧!
来源:惠城发布、惠东文旅体、南方+、
水东街、神州租车、携程租车、
各景区官方公众号



相关文章
- 适合短途游零差评四个城市旅游攻略看过来
- 适合5月出行的6个最佳旅行地,无需攻略,心累了,就去小住三五天!!
- 谁说旅行必须做攻略?在玉溪街头随意Citywalk,才是打开春天的正确方式
- 黑洞旅行指南16-完美-黑洞是宏观的基本粒子(二)-2.24二
- 谁说旅行必须做攻略?在武汉街头随意Citywalk,才是打开春天的正确方式
- 谁说旅行必须做攻略?在开封街头随意Citywalk,才是打开春天的正确方式
- 谁说旅行必须做攻略?在安阳街头随意Citywalk,才是打开春天的正确方式
- 新发布!西沙群岛旅游找哪家旅行社 正规邮轮合作方行程规划完善机构实力盘点
- 谁说旅行必须做攻略?在乐山街头随意Citywalk,才是打开春天的正确方式
- 景区攻略快收藏!跟着“滨城海马”游遍生态城
发表评论
评论列表
- 这篇文章还没有收到评论,赶紧来抢沙发吧~