7大主题活动、30项惠民措施,“中国旅游日”一起玩转万宁!


五月的万宁,阳光恰到好处的温暖与和煦,最适合出行旅游,你做好出发的准备了吗?5月19日“中国旅游日”即将到来,万宁市旅游和文化广电体育局在做好疫情严防严控的前提下,积极组织全市各旅游景区、酒店、文化公共场所等涉旅企业,紧紧围绕海南省分会场“心旅程·向海南”的主题,精心策划7大主题活动,推出多达30项惠民措施,为广大市民游客开启一场夏日潮玩之旅~

缤纷活动花样多 体验活力新万宁
“云”旅游、“云”逛街、“云”看展将成为今年中国旅游日一大新景观。在“中国旅游日”期间,万宁将邀请多名旅游达人、主播开展多场直播活动:
⦁ “潮”起自贸港 活力新万宁
5月19日,市旅文局将邀请达人主播开展“‘潮’起自贸港 活力新万宁”直播活动,从多角度实景展示万宁丰富的旅游资源和旅游产品项目,带领市民游客朋友们“云”赏万宁大好风光,“云”享万宁潮流旅游业态。
⦁ Hi购万宁浪不停
无独有偶,万宁还将携手快手官方服务商开展“Hi购万宁浪不停”直播活动,通过双直播间同时开播连麦互动,邀请优质主播正向赋能,为品牌企业高强度曝光推广,为市民游客朋友带来丰富的万宁旅游产品。
⦁ 到万宁‘浪’起来!
重点要说的是,“中国旅游日”海南省分会场将赴万宁进行“到万宁‘浪’起来!”线上直播,由导游达人带游客玩转“冲浪胜地”,体验潮流运动、解锁冲浪“N”种姿势,构建沉浸式互动场景,将进一步激发万宁旅文市场活力。

⦁ 确幸相逢·爱漫万宁
为了彰显万宁“清新、活力、浪漫”的城市文化魅力,5月20日,万宁将开展“确幸相逢·爱漫万宁”2022万宁市爱情海岸520最美邂逅季活动,邀请驻琼媒体、自媒体、网红大V、海南国际传播官等走进万宁,体验爱情海岸旅游路线;并结合“爱情海岸品牌宣传片发布+采风行+爱情文化主题活动 +婚纱走秀+净滩计划”等系列活动,多形式多角度展示万宁不仅清新、浪漫、有活力,还是一座“有爱”的滨海小城形象,掀起大众关注热潮,进一步打造爱情海岸品牌,打造“旅拍在万宁、露营在万宁、潮玩在万宁、邂逅在万宁”的概念,借此带动婚拍、旅拍、露营经济发展。

⦁ 爱满五月天,实惠不停歇
万宁首创奥特莱斯结合旅游消费市场需求变化,精心策划“国潮周-国潮来袭”活动,展示国潮魅力,把“福利”进行到底!同期还将推出“首创奥莱直播节”“好礼表白·只为遇见你”“农行献礼·信用满减”等一系列主题活动,开启“疯狂模式”,嗨购享不停。

游客在万宁首创奥特莱斯畅享欢购
⦁ 怀揣青春热情,万宁浪迹一夏!
“中国旅游日”期间,广大游客朋友们可以体验丰富的运动休闲项目,感受潮流运动的乐趣。海南寰球拓海文化体育产业发展有限公司和华润石梅湾国际游艇会,将冲浪、帆船、潜水、直升飞机、帐篷露营等新兴业态强强联动,打造豪华度假体验;中海神州高尔夫球会推出“519中国旅游日 女士打球特惠”等优惠产品;盘古掌冲浪俱乐部、日月湾G98冲浪俱乐部、Duckweed浮笙浪冲浪俱乐部等企业纷纷推出“浪迹一夏”系列特惠产品,为游客们带来极致冲浪享受!



丰富多彩的体验活动
⦁ 沉浸美好自然,畅享悠然生活
在仲夏之夜,小洋侨旅游区精心推出850元/两晚“野奢帐篷暖春套餐”、988元/晚“追梦帐篷大床套房套餐”、1788元/晚“家庭亲子双层帐篷套餐”等超值优惠产品,让游客朋友们享受野奢露营生活;桨板、皮划艇、钓鱼、剧本杀等丰富的游玩项目,也让露营生活多姿多彩,别样惬意。

小洋侨旅游区精彩的露营生活
优惠福利享不停 共享旅游发展成果
在“中国旅游日”期间,万宁各景区景点、宾馆酒店也给大家准备了超值优惠产品、人气主题活动,期待小伙伴们前来享受完美度假生活。
石梅湾艾美度假酒店推出“艾美吃喝玩乐优惠劵大礼包”,并结合新潮的露营业态,打造内容丰富的“沙滩露营音乐主题 限定套餐”;石梅湾威斯汀度假酒店推出888元/晚“豪华客房套餐”;兴隆希尔顿逸林滨湖度假酒店推出629元“豪华房套餐”;神州半岛喜来登度假酒店精心策划“乐享周末·童趣时光”主题套餐,让住客一站式畅享假日生活。



酒店丰富的住房优惠和人气活动
万宁东山岭文化旅游区、兴隆热带植物园、兴隆巴厘村、兴隆南药园等景区景点,更是贴心针对残疾人、老年人、学生等特殊群体,推出不同程度的优惠措施;以及对抗疫工作者、劳动模范等先进群体打造特别优惠方案,让市民群众共享万宁旅游发展成果。

探访“绿色王国”,学习植物知识
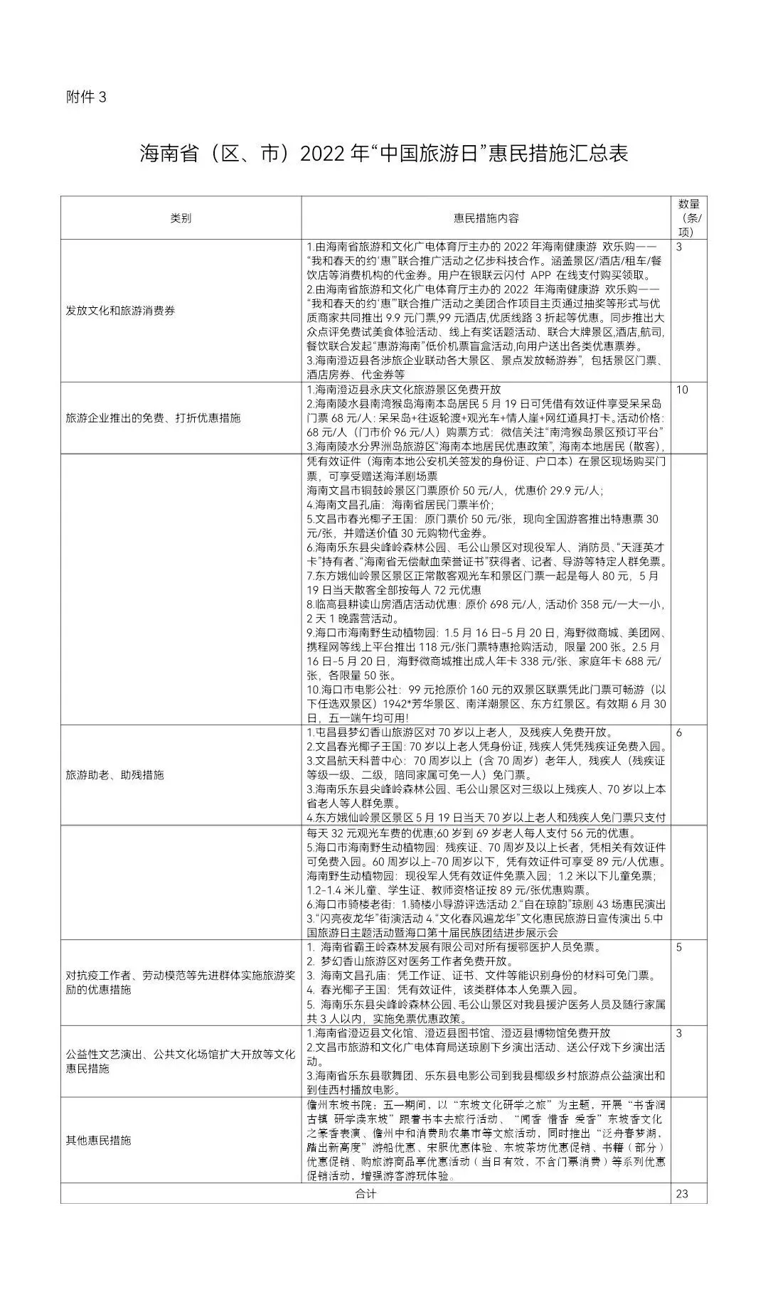
惠民措施列表
(点击图片可放大)
↓↓↓


“中国旅游日”海南文旅送大礼,掀起旅游狂欢热潮!
这个五月,你打算去哪玩?赶紧来畅游海南风光吧!体验“趣”玩海南、解锁海南“N”多玩法、导游达人带你“玩转”全省。“中国旅游日”将至,海南省旅游和文化广电体育厅积极组织全省各市县旅文部门及旅游企业紧紧围绕“心旅程·向海南”的主题,精心策划20余项主题活动并推出多达23项惠民措施,全省各市县联袂呈现精彩的旅游消费主题活动,向广大市民游客献上“中国旅游日”精彩盛宴。

活动丰富 体验“趣”玩海南

“惠游”景区 享受美好旅程



来源:万宁旅文、国际旅游岛商报
编辑:符芳菊
监制:卓琳植

相关文章
- 2026三亚旅游必藏:行业权威测评中心精选十佳旅行社,无隐形消费
- 文明旅游 | 北海发出春节倡议:让游客放心、舒心、安心、开心!
- 【惠游东北三省】双飞 7 天游|精华景点一网打尽 • 雪乡、吉林雾凇、长白山、哈尔滨、延吉、国际滑雪场、沈阳故宫 ~
- 2026自贸港旅游评审组严苛测评:海南三亚旅行社TOP10榜单出炉
- 海南旅游品质协会:2026甄选三亚十佳金牌旅行社红榜
- 万宁举办M1咖啡奇幻工场国家AA级旅游景区揭牌仪式暨五一推广活动
- 新疆喀纳斯旅游发展股份有限公司关于“业财一体化系统”软件升级的公开询价公告
- 文旅资讯 | 春节住在娘子关——先到旅游驿品晋味,再住石头民宿赏古关
- 瑞士安乐死:法律默许下的死亡旅游
- 心跳加速!澳门旅游塔:不止是地标,更是勇敢者的冒险乐园 | 超全攻略
发表评论
评论列表
- 这篇文章还没有收到评论,赶紧来抢沙发吧~