旅荐网

您现在的位置是:首页 > 国内旅游目的推荐 > 正文

国内旅游目的推荐

慢游云南 DAY 3 在大理,避开网红景点、不做攻略的一天,照样有种种不期而遇的惊喜

admin2026年02月08日 13:02:48国内旅游目的推荐14
慢游云南 DAY 3 在大理,避开网红景点、不做攻略的一天,照样有种种不期而遇的惊喜

两大一小云南亲子游已经结束,整理照片写游记,又重温一遍美好回忆

游云南DAY 1昆明最佳观鸥点到底在哪里?从云南民族村南门到海埂公园,无意中邂逅最密集的红嘴鸥群

游云南DAY 2大理大理的暖,不仅仅是20度的阳光:从火车站坐公交车到酒店,娃的书包独没下车,但结局是HE

大理第二天,带着娃不敢特种兵,依然主打一个慢节奏。

早上睡了个懒觉,酒店餐厅吃完饭再收拾点随身物品出门。

大理白族自治州博物馆是我早就选好的目的地,因为带小添出游,看博物馆已经成为习惯。

博物馆离酒店只有两站路,就在兴盛大桥南边。

一出门就感觉在云南真是太幸福了,每天都是这样蓝天白云阳光暖暖的。虽然看了不少人预告说在云南需要戴上帽子紫外线很强,我虽然也拿了防晒霜,但一次也没用过。

没来云南之前在上海很多天都是为雾霾所困的鼻炎患者出门不得不一直戴着口罩。而到了这里,我终于又体验到鼻子完全透气可以随意深呼吸的感觉。

走到自治州博物馆门口,一下子就被两边高大的门柱所吸引。上面的题名苍劲有力,自成一体。

大理州博物馆坐落于大理市下关洱河南路,始建于1986年,是云南省第一家地市级综合性博物馆。博物馆的建筑风格结合了仿唐式古代建筑与白族“三坊一照壁”“四合五天井”的民居特色,形成了一院一景、步步有景的园林式布局。(来自网络)

整个建筑风格确实颇具少数民族特色。我们先在院子外面兜了一会儿,才进到主展厅。

一入展厅,就遇到一位讲解员老师刚刚开始给一队同学讲解,旁边还有两位摄影师在跟拍。

不想无意中误入镜头,我带着小添避开了他们。

一进大厅就看到张胜温《大理国梵像卷》摹本
回来查资料才知道它的历史价值:
纸本设色、大量描金;纵30.4厘米,横1636.5厘米(约16.37米);今藏台北故宫博物院,是现存最完整的大理国宫廷绘画。原以折叠册页式装裱,后改为长卷。
全卷共134幅组画,绘有628位(一说774人)人物及龙、狮、象等瑞兽,兼具宗教神圣性与世俗写实性。
- 兼具极高的美术价值与历史文献价值,被艺术史家称为“上承唐宋,下开元明”的瑰宝,常与《清明上河图》并称“南北双绝”

原本没有对一个小城市的博物馆有太多期待,之前我也没有做过任何的知识准备,唯一的印象就是当年还是翩翩佳公子的林志颖扮演的段誉。

(还记得林志颖、刘亦菲版的天龙八部吗?真的是回忆杀。。。)

所以当看到介绍说旧石器时代这里就已经有古人类在活动,很惊讶。

小添在上博东馆考古馆里看到过介绍不同年代的土层里的发掘文物,所以对这个已经有点感觉了。
石器时代的工具,已经有点精致的感觉。手残党表示我根本做不出来。。。

三孔葫芦
新石器时代
鸟形杖首
战国—西汉
铜牛
战国-西汉
云南的铜牛造型很特别,牛角夸张地竖起,不知道是不是品种本就如此。
  青铜质,长15.44厘米;高13.68厘米;宽3.3厘米。铜牛健壮雄健,前腿向前伸直,后足直立,呈行走状。牛头微微上扬,双耳上竖,目视前方。牛角粗壮,向上直立。颈部粗壮,牛背前部高耸,腹部肥硕,细尾下垂,体腔中空。中间留有合范线。铜牛形态剽悍,生动逼真。该马为冥器,是权利的一种象征。大理州祥云县红土坡出土,基本完好。(来自官方公众号)
铜马气势上差点意思,估计是当时马在大山古道无法展现草原上的雄姿。
有点委屈巴巴,无可奈何的表情:
铜羊(我和小添都以为这是驴子)
下面这些铜杖首没有介绍,造型也很优美
当当当当,下面隆重出场的是
铜负宝瓶羽人鸬鹚鸟
东汉
理市喜洲弘圭山东汉砖室墓出土。铜鸬鹚鸟为空心铜铸而成,器腹内留有很细的灰色铸沙,以腹底部为开口。整体呈立姿,昂首,圆目直视前方,嘴尖且长,衔有一尾小鱼。
头顶后部留有扇状短冠羽,可惜大部分不存。鸟的脖颈粗壮且长,翅膀紧贴腹部,暗刻成羽翅状。尾翼纤细且短,向上翘起。
鸟背负有一双耳宝瓶,宝瓶短颈、丰肩、平底。宝瓶后饰跪姿羽人,羽人猴面兔耳,双手肩膀上饰有条形羽翅,一手扶在宝瓶耳上,羽人后饰一凤鸟。(来自官方公众号)
以上都是放大图,其实小小一只。据说鸬鹚鸟经常出差,我们幸运遇到。
据官方消息,2026年7月15日起,鸬鹚鸟将带领一众文物去云南博物馆“出差”。
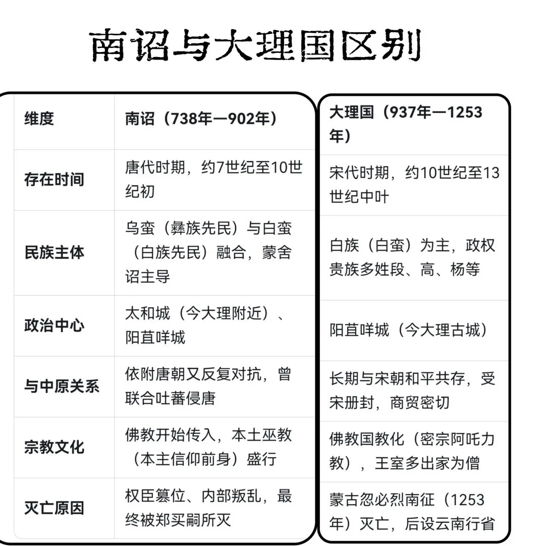
大理州博物馆里有介绍南诏、大理国历史沿革和大事年表,奈何我木鱼脑袋记不住。干脆让deepsee做了一个简单表格:
南诏仓储碑
南诏(唐代)
南诏建立后,和唐王朝之间爆发过天宝战争。大唐帝国元气大伤,后引发安史之乱,从此由盛转衰。
想起了中学时代的语文课本里这首必背的古诗:
                       兵车行

       (唐)杜甫


    车辚辚,马萧萧,行人弓箭各在腰。耶娘妻子走相送,尘埃不见咸阳桥。牵衣顿足拦道哭,哭声直上干云霄。
   道傍过者问行人,行人但云点行频。或从十五北防河,便至四十西营田,去时里正与裹头,归来头白还戍边。边庭流血成海水,武皇开边意未已。。。
794年,唐德宗在位,大唐和南诏重修旧好。
绿釉璎珞宝杵纹高领罐
南诏(唐)
902年,南诏亡,907年,唐王朝也走到尽头。过多的战争,劳民伤财,最终必定两败俱伤。
红陶彩绘宝珠钮莲瓣纹陶盖罐
大理国(宋)
鎏金无量寿佛铜片
大理国(宋代)
大理国铜镜,均出土于弘圣寺塔:
铜金刚杵
大理国(宋)
铁质天王头像
大理国(宋)
“云南”名称第一次出现:
清代蛙形香炉
(想起了不久前看过的上博东馆“融古烁新”展上博东馆“融古烁新”特展(2)你可以永远相信老祖先的审美,也可以永远相信上博的审美
再往下就是近现代历史上的大理
特别给娃简单复述了一下
其实我们一开始参观跳过了新石器时代的部分,因为前面带队的博物馆老师正好带着同学们停留在那附近,我只好带着小添绕过去。但是展厅不大,游客很少,能够听见老师的声音。
我清楚听到她饱含感情地介绍了参与大理考古工作的曾昭燏,于是也带着小添在这里驻足。
娃还太小,不能理解太多。所以我只是告诉她有两位了不起的女性考古专家,一位是樊锦诗老师,60年保护敦煌壁画,至今还在工作;另一位已经去世,就是这位曾昭燏老师。(其实还有其他几位,我回来查资料才知道)
凝视着先生年轻时的照片,想到她后来的境遇,内心忍不住一声叹息。。
带娃看博物馆没办法久留,我们来到文创店。元代青花瓷瓶也是重要展品之一。
小添最大爱好之一还是敲章。这里的章无需消费。
我个人喜欢这磁吸板,展示了不同历史时期的文创(来自不同博物馆)
古代典籍的冰箱贴设计很有特色,可以展开。
下图里展开的长卷就是张胜温的作品摹本,价格不菲。
——————————————
接下来去看了大理非遗作品展厅,小添更喜欢这里,在很多展品前都赞叹不已。
剪纸
刺绣
木雕
下面这个,朽木可雕,而且巧夺天工
银器
土陶鳌鱼

陶瓷瓦猫

————————————

走出非遗展厅,已经是正午时分。

阳光热烈,我们走出博物馆,沿着洱河慢慢往洱海公园走。

还是大自然美景最治愈,无需任何文字和修饰,只要这阳光和蓝天便足够。

路过网红大桥:兴盛大桥,并没有小红书上那么惊艳,可能是我更偏爱自然风光吧。

设在船上的科学观测站。
窗帘后有什么精密仪器和先进设备,有点好奇。
码头上还停着一群海鸥,懒洋洋的在晒着太阳。
这位眼睛已经半睁半闭了。
路过一个水果摊
红毛丹和这种手指形状的葡萄,我们都不是很喜欢吃。
右边这种水果是第一次看到,感觉非常漂亮,好奇的买了一点,洗完后尝尝特别像蜜饯的味道,我个人不喜欢,队友却说好吃。
香蕉短短的,在上海不常见到。
不过我们最后买了两盒蓝莓,因为摊主让我们先尝了几颗,太惊艳了。
我在上海经常买蓝莓,但是从来不知道真正的新鲜蓝莓居然口感可以这么好。先不说味道如此之好,价格还这么便宜,十元两小盒,真是特别羡慕云南的朋友们。
————————————-
走到洱海公园附近的时候,先去一旁的便利店买了一大袋白面包,想着等会儿喂海鸥。
洱海公园的大门
反面的题词是“百二山河”,
百二山河”典出《史记·高祖本纪》,原喻“山河险固,二万兵可敌百万”,是历代形容天险之地的经典说法。
明嘉靖年间,四川状元杨慎(升庵)因贬谪途经大理,见苍山为屏、洱海为带,上关龙首、下关龙尾两关扼守要道,地势险要堪比“百二秦关”,遂挥笔题写此四字,原匾嵌于下关玉龙关城楼,成为大理的地理名片
(来自网络)
(杨慎这个名字可能不那么知名,但是他的《临江仙·滚滚长江东逝水》作为《三国演义》开篇,却随着同名电视剧的播放而广为传诵。)
沿着洱海路的木质栏杆往前走,边走边看景。
在大理,每天都沉醉于这暖阳之下的碧海蓝天。
来自西伯利亚的红嘴鸥们,更给这片蓝色增加了灵动和浪漫。
来到这里之后真的啥也不想干,只想在洱海边坐着发呆。(当然不可能,因为娃每天心心念念要喂海鸥)
然而突然看到这个通告牌。额,有点意外,也有点失望。(虽然一路上还是有小商贩在兜售鸥粮)
不过既然有了官方规定,是为了保护水源,我们只能遵守。
反过来想,如果不喂鸥的话,就只能一心一意专心看风景,其实也不失为一种享受和收获。
我们特意不去龙龛码头或者网红S弯这些地方,而是来到洱海公园,确实选对了,这里游客很少,非常安静。偶然碰到的一些,要么在和我们一样散步,要么坐在长椅上安静拍视频。
我也一样,醉心于洱海的美,不停地拍拍拍。
把双肩包上挂着的胡迪取下来,让他代替我在围栏上坐了一会 。
在水面上惬意随波逐流的鸥鸥
左边远望,图中椭圆形建筑应该就是奥体中心。
往右,延伸到洱海里的金色建筑是海心亭
小添不能喂海鸥,有点百无聊赖,开始爬栏杆往前。女汉子的本性暴露无疑。
终于走到“水上人家”饭店对面。我已经在地图上做好标记,但是大众点评上有点褒贬不一。
正好有几位游客刚从里面出来。我问他们这家口味如何,他们说很好吃,而且很便宜,于是我们走进去,也上了4楼。
下午两点半,早已过了饭点,我们得以坐到靠窗的绝佳位置。
炒茄子很赞
小添不能吃辣,给她点了片皮鸭,但是原材料是云南本地小麻鸭。
这盘“白族杀猪菜”超大一盆,但是不太对口味,主要是被名字吸引了。(联想到前不久网友们奔赴呆呆家去杀猪的新闻,哈哈哈)
来云南不能不吃米线。这是最便宜的一种,39元。摆盘简直像艺术品:
米线用篮子形状的餐具送上来:
对比一下我们的碗,看看米线的份量,根本吃不完😂
以为这就完了?米线还送一大碗玫瑰小圆子。扶墙走也吃不完。这一餐得再来2-3人才能不浪费。
这个也是配菜
猜猜这一顿花了多少rmb?
176元。在上海可以喝4—5杯星爸爸。
————————————
茶足饭饱,打车去月湿地公园。
大理打车用网约车非常便宜。
月湿地公园入口有小摊售卖小吃、玩具和饮料
小添如愿以偿,和爸爸一起喂了红嘴鸥。我负责拍照记录。
——————————————
下午五点,洱海边的风呼呼呼吹的遍体生寒。但是太阳还高,离天黑还有2~3小时,队友提议我们去龙尾关,说这里有历史感。于是我们打车去龙尾关。
街道开头的各种摊位
感觉游客和当地人都不少
很多买菜买水果的小摊
还有各种手工自制咸菜

红袋子里面是新鲜折耳根,大宝喜欢的螺蛳粉里有这个配料,我受不了。。。
小吃价格平易近人

沿着斜坡路爬高,两边是林立的各种店铺

卖蜂蜜和蜂巢的
一条小溪流顺坡而下,而且水质清澈。
小添很少走这样的路,一路奔跑🏃‍♀️
一直有电瓶车和小三轮在路上行驶,所以走路还是要靠边更安全。
龙尾关大门。网上查到1200年前,这里曾经是南诏都城的南大门。天宝战争就发生在这里。
城门另一侧。砖墙缝隙里已经生出野草。
让小添迎着夕阳奔跑,拍下这一刻
另一个方向,月亮已经悬在翘起的屋脊上。
脑海里突然浮现辛弃疾的名句,虽然这里不是长江也非北固楼。
何处望神州?满眼风光北固楼。千古兴亡多少事?悠悠。不尽长江滚滚流。
我这边还在搜肠刮肚,回忆以前看过的古诗文。小添一句话把我拉回现实,避免了我在胡思乱想悲春伤秋中沉溺过久:
“妈妈,我要去撸猫!”
家里空间小,我也没精力,不能养猫,一直是小添的一个心结。所以刚刚路过一家猫咖,就和她约好,等一下回来的时候带她进去玩儿。
差不多十几二十只,都有名字。其他游客陆续散了,就剩我们。
有几只好奇心特别强,一直在我的双肩包旁边探索
玩到7点,小添恋恋不舍地出来(其实是因为猫粮喂完了,大部分的猫营业一天已经开始睡觉)
外面天还没有黑
远山上的风力发电。大理很适合这个
前面午饭吃完已经下午三点多,七点多完全没有胃口再去觅食,所以直接打车回到酒店。
——————————
回到酒店时,窗外已渐渐暮色降临。小添趴在桌子上,在行程本上画了今天的蓝莓和叫“圆圆”的那只小猫,嘴里还念叨着“今天虽然一开始没喂到海鸥,但吃到了最好吃的蓝莓,还买到漂亮的冰箱贴,还和那么多小猫玩,太开心了”。

其实这一天,没有打卡多少网红景点,没去地图里收藏的柴屋咖啡,连洱海公园里甚至还因为“禁喂海鸥”有过小小的遗憾,但正是这些不期而遇的瞬间——博物馆里的历史触动、蓝莓的清甜、洱海边漫步的治愈、饭店里美食的惊艳,让慢逛变得格外有意义。

很多时候我们习惯在旅行中列满清单,想着“要打卡所有景点才不算白来”,却忘了旅行的本质,是感受当下的美好。
(爱提前规划的朋友不必介意,就当我只是懒人的自我安慰)
在云南,更适合慢半拍的节奏,不做攻略也无妨,随便走哪算哪都不会出错。
队友是精细的理工男,临行前催促我提前做好详细规划,但是对我的懒散已经无可奈何。不过到了大理,他也发现在这里偷个懒也无妨。

年岁渐长,越来越不喜欢喧闹(虽然并不能完全避开)。大理第二天,不去热门景点却有那么多突如其来的小确幸,实在是给我这种懒人最珍贵的馈赠和安抚。
下期预告:第四天,我们跟了一个一日游的团,性价比超乎想象。敬请期待~

发表评论

评论列表

  • 这篇文章还没有收到评论,赶紧来抢沙发吧~