官方发布!青浦这些地方已成“银发旅游推荐地”,快看看有没有你常去的!
官方发布!青浦这些地方已成“银发旅游推荐地”,快看看有没有你常去的!










扫码关注我们 ★ ★ ★

点击箭头处“蓝色字”,关注我们哦!!

各位青浦的叔叔阿姨们,好消息来啦!

为满足上海银发群体的文旅消费需求,上海市文旅局在去年9月公布了上海银发旅游“五个一百”系列产品:
1.100条“乐龄•乐游”精品旅游线路
2.100个文博场馆
3.100个社交和娱乐活动场景
4.100个艺术活动空间
5.100个医疗康养旅游场景
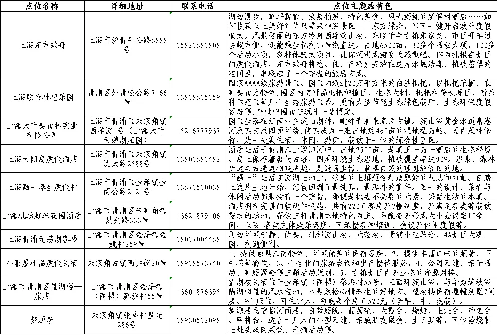
在这里,我们将青浦成功入选的产品汇总如下:
“100条‘乐龄•乐游’精品旅游线路”

“100个文博场馆”

“100个社交和娱乐活动场景”

“100个艺术活动空间”

“100个医疗康养旅游景”

这份清单,是权威认证的“适老出游指南”,也是我们青浦银发旅游服务的“优质资源库”。

我们正在行动!

之后,我们将参考以上内容为青浦区老年朋友推出更丰富的银发旅游线路和活动,敬请期待!
欢迎持续关注本专栏,获取更多权威、实用的银发旅游与生活资讯。

相关文章
发表评论
评论列表
- 这篇文章还没有收到评论,赶紧来抢沙发吧~