河北省各地必去的国家A级旅游景区
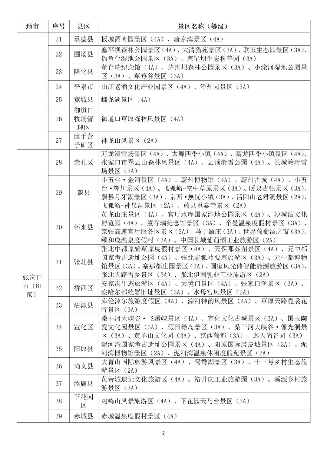
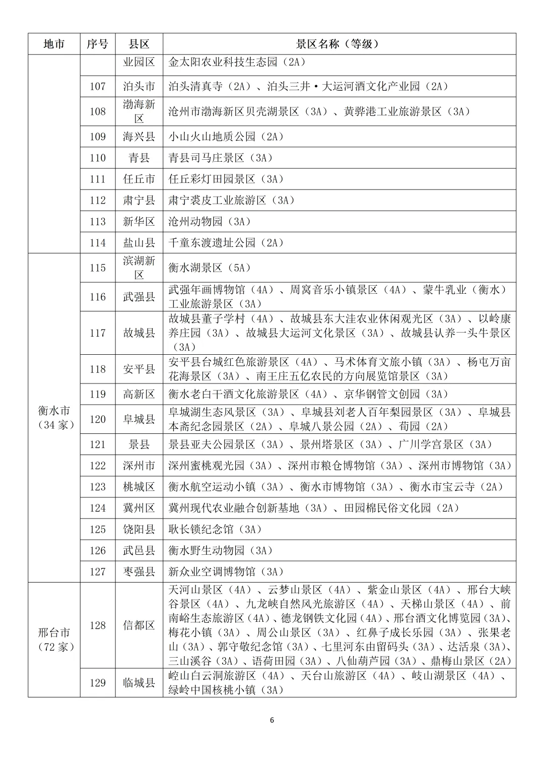
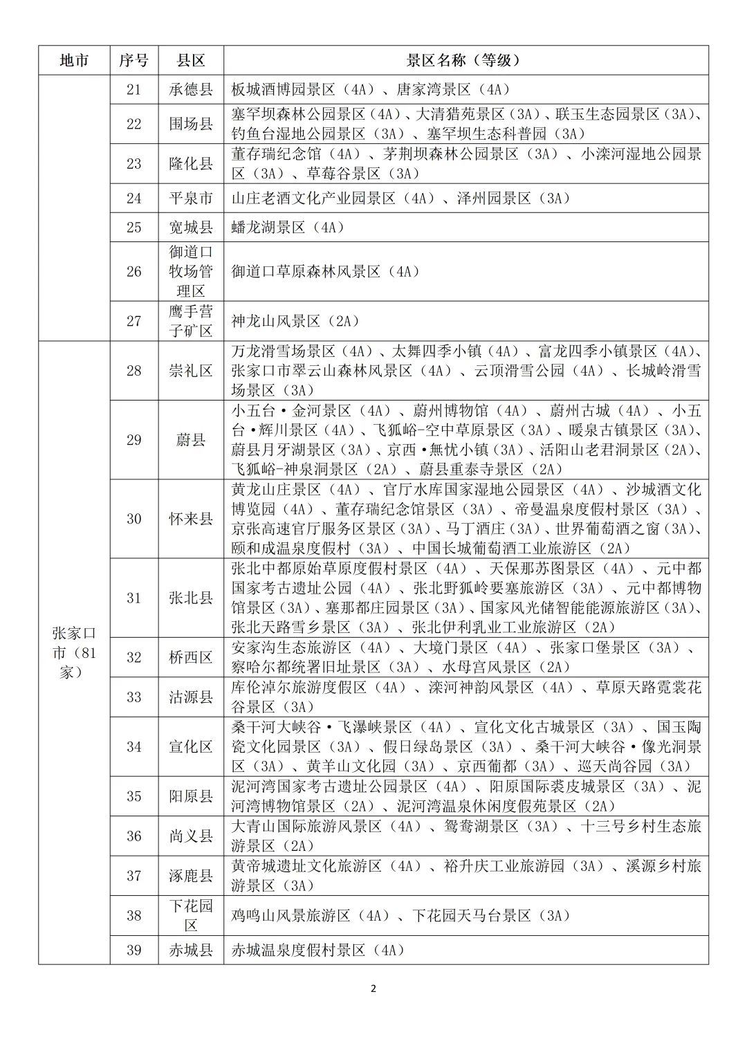
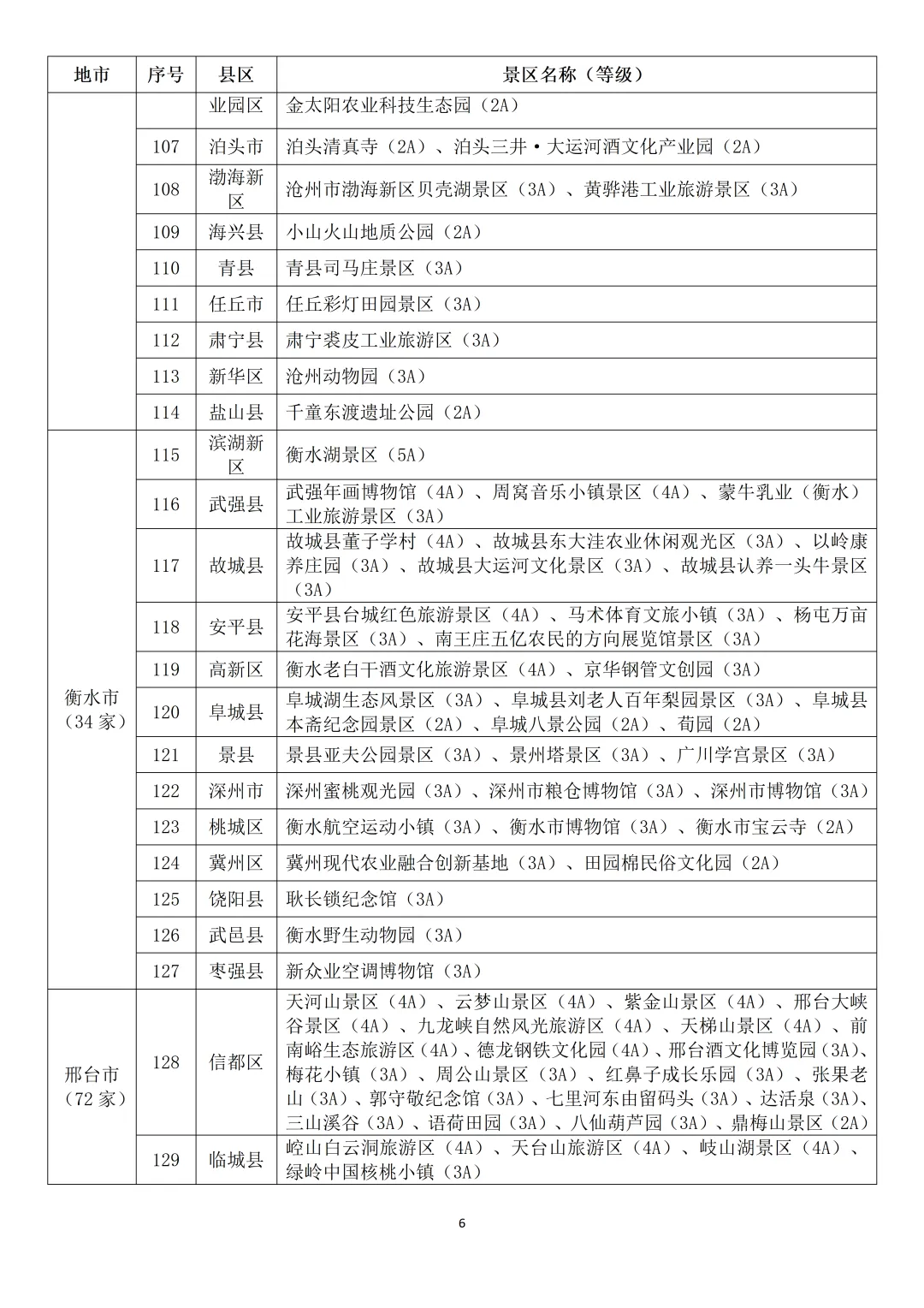
河北省各地必去的国家A级旅游景区 旅游景区是以旅游资源为依托,具有明确的空间边界、必要的旅游服务设施和统一的经营管理机构,以提供游览服务为主要功能的场所或区域。按照国家相关标准,旅游景区质量等级共划分为五级,从高到低依次为5A、4A、3A、2A、1A级旅游景区。 根据河北省文化和旅游厅网站相关资料统计,截至2026年1月,河北省共有国家A级旅游景区549家。从景区等级来看,河北省5A级旅游景区共有13家,4A级旅游景区共有173家,3A级旅游景区共有293家,2A级旅游景区共有70家。从各地景区总数来看,张家口市(81家)、邢台市(72家)、保定市(60家)、唐山市(55家)、承德市(52家)分布较多,均有50家以上;其次,为邯郸市(47家)、石家庄市(42家)、衡水市(34家)、廊坊市(33家)、沧州市(32家)、秦皇岛市(30家)、定州市(5家)、雄安新区(4家)、辛集市(2家)。 















相关文章
发表评论
评论列表
- 这篇文章还没有收到评论,赶紧来抢沙发吧~