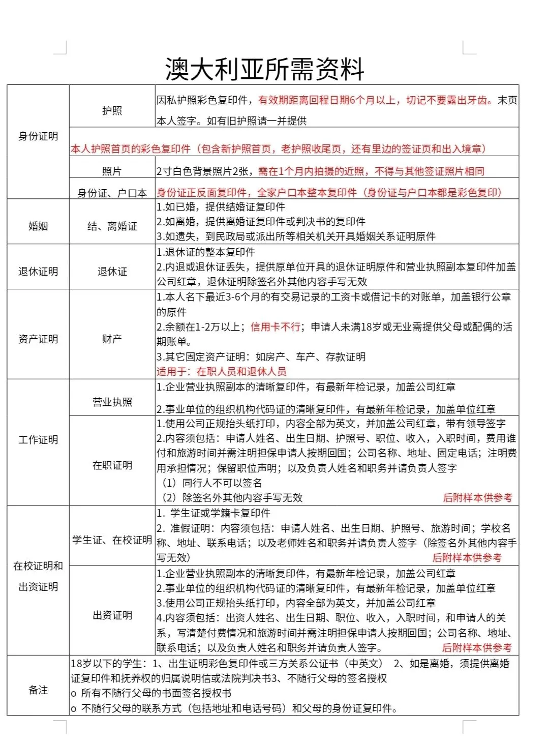
澳洲访问(旅游)签证类别和材料清单
澳洲访问(旅游)签证类别和材料清单


本月澳洲600签证的最短审理时间是3天。
14日完成体检,17日下签。

澳洲访问(旅游)签证600分为
✨短期停留:
单次停留最长时间不超过三个月,
每年停留最长时间不超过半年。
👉分别有一年单次,一年多次,三年多次,5年多次和10年多次的签证
⚠️停留不超过三个月的签证,目前不需要体检,但是不排除高龄申请人,签证官会提出额外要求体检的通知。
✨长期停留:
澳洲永居和护照的直系亲属的长期探亲签证。
单次停留最长时间不超过12个月,
并且每18个月内的总停留时间不超过12个月。
👉此签证提交签证申请后,必到澳洲移民局指定机构完成体检才会下签。
分别有一年多次。三年多次和5年多次。
⚠️此类别签证下签时一般会附加额外要求,嗯比较多的情况是不允许在澳洲境内转申其他实质性签证。


相关文章
发表评论
评论列表
- 这篇文章还没有收到评论,赶紧来抢沙发吧~