关于公布风景名胜区智慧景区建设典型实践案例名单的通知
关于公布风景名胜区智慧景区建设典型实践案例名单的通知

来源:中国风景名胜区协会 

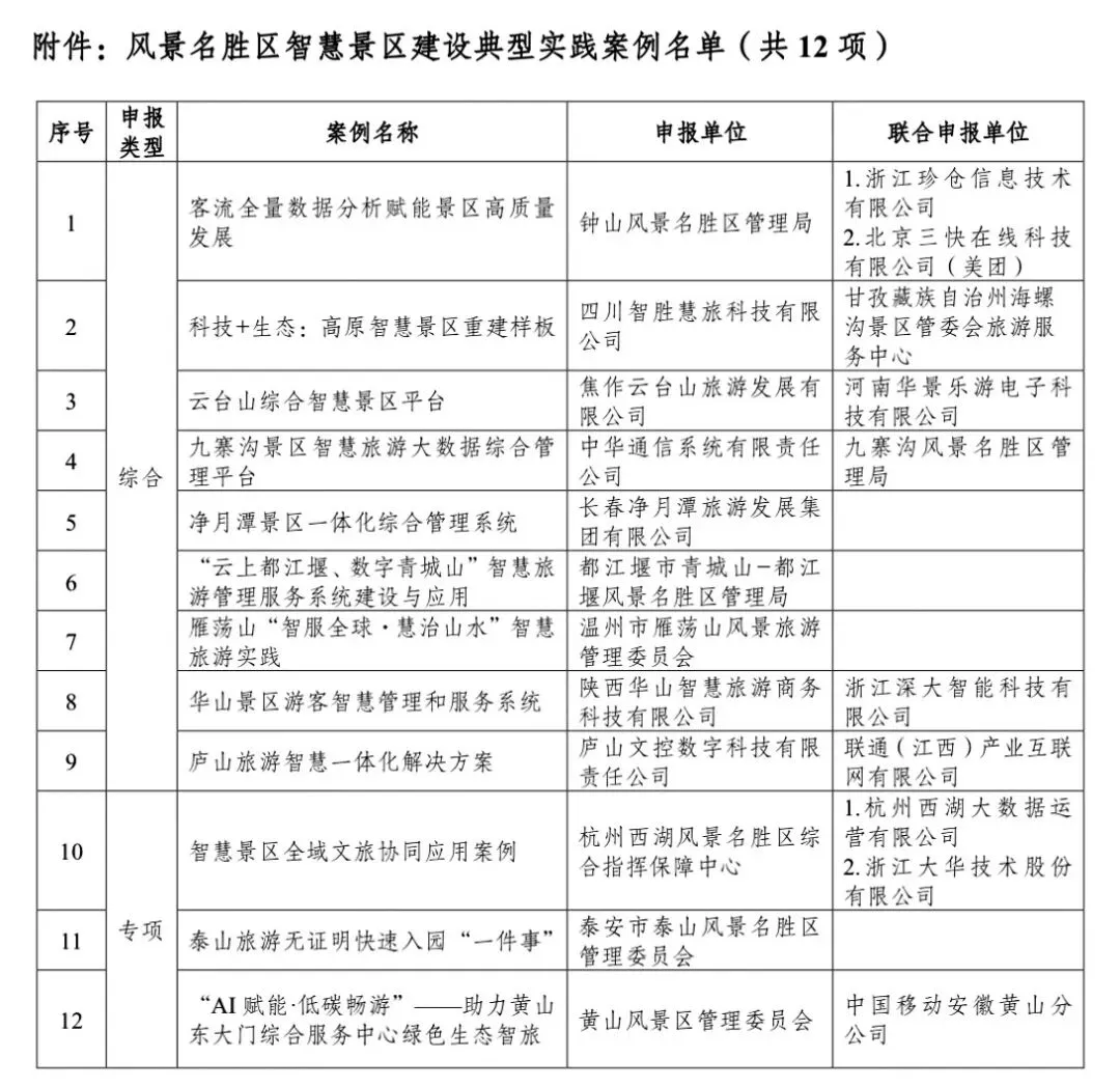
为贯彻落实党的二十大精神,以及《关于建立以国家公园为主体的自然保护地体系的指导意见》等文件要求,展示风景名胜区智慧景区建设工作经验和成绩,树立智慧景区建设样板,中国风景名胜区协会组织开展了风景名胜区智慧景区建设典型实践案例申报工作。经专家组评审,共遴选出综合案例9项、专项案例3项(名单见附件)。现将结果予以公布。
本次征集到的案例充分展现了风景名胜区在智慧化建设方面的创新实践,特别是在综合管理平台构建、人工智能技术应用、智慧旅游服务优化等重点领域取得了显著成效。为推广先进经验、促进交流互鉴,中国风景名胜区协会将通过官方网站、微信公众号等自有媒体平台,对典型案例进行宣传报道。
希望各案例申报单位继续发挥示范引领作用,在智慧景区建设领域持续探索创新,为行业高质量发展注入新动能。同时,建议各风景名胜区积极学习借鉴典型案例中的先进经验与成熟模式,结合自身实际加以转化应用,共同推动风景名胜区管理、服务、运营水平的全面提升。
附件:风景名胜区智慧景区建设典型实践案例名单
中国风景名胜区协会
2026年1月26日

免责声明:以上图片及资料内容来源于网络,仅供分享不做任何商业用途,版权归原作者所有;部分文章及图片无法确认原作者与出处的,仅标明转载来源。如有问题,请及时联系,我们将第一时间删除,并表示歉意,谢谢!

相关文章
发表评论
评论列表
- 这篇文章还没有收到评论,赶紧来抢沙发吧~