免费!新设3条旅游专线!春节去普陀山的速看→
免费!新设3条旅游专线!春节去普陀山的速看→















免费!春节出行福利!
为应对春节假期客流高峰
普陀区将于
2月17日(初一)至21日(初五)
设立三条假日旅游临时专线
接送酒店旅客到沈家门半升洞客运中心
乘船前往普陀山、东极等
以缓解半升洞周边客流高峰时段停车难题
确保旅客出行更加顺畅无阻


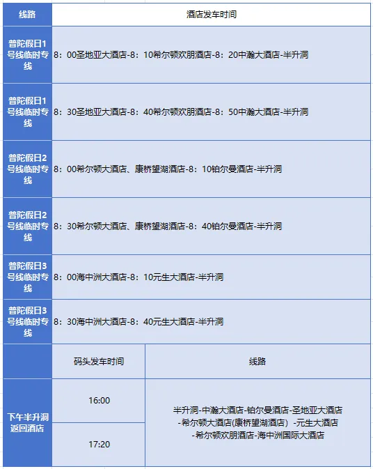
✅上午08:00、08:30发车,接送各大酒店旅客至半升洞客运中心。
✅下午16:00、17:20发车,从半升洞客运中心接送旅客回酒店。
1号线
途经站点:舟山普陀圣地亚酒店-舟山普陀希尔顿欢朋酒店-舟山中瀚大酒店-半升洞客运中心

2号线
途经站点:舟山希尔顿酒店、舟山康桥望湖酒店-舟山铂尔曼酒店-半升洞客运中心

3号线
途经站点:舟山海中洲国际大酒店-舟山元生大酒店-半升洞客运中心

返程路线图
途经站点:半升洞客运中心-舟山中瀚大酒店-舟山铂尔曼酒店-舟山普陀圣地亚酒店-舟山希尔顿酒店、舟山康桥望湖酒店-舟山元生大酒店-舟山普陀希尔顿欢朋酒店-舟山海中洲国际大酒店

专线具体班次

△点击查看大图
从半升洞客运中心出发,如何购票?
✅舟山交通小程序:可购买半升洞所属普陀山、白沙(大沙头)、六横大岙、东极(庙子湖)、嵊山进出岛船票及葫芦进岛船票。
✅普陀山景区门票小程序:可购买普陀山当日景区门票。

转 需!


来源:普陀区融媒体中心
编辑/一审:沈迅而
二审:何英


点赞

分享

推荐
相关文章
发表评论
评论列表
- 这篇文章还没有收到评论,赶紧来抢沙发吧~