【1月27周二】复旦MTA旅游管理硕士复试说明会!权威解读!


2026级是复旦MTA第一年取消提前面试,改为复试!很多同学对于复试都有非常多的疑问。考完快一个月了,越来越焦虑很多同学在后台私信我们!下周二晚19:00我们将权威为大家解读复旦MTA复试你需要了解的关键点!

1.全日制非全日制少分能进复试?
2.进了复试多少分比较稳?
3.复试申请材料如何准备?
4.复试面试官都有谁?
5.复试关注点采分点是怎么样的?
6.常考问题有哪些?
7.复试流程是什么样的?
8.复试真题拆解
时间:1月27日 (周二)19:00
主讲:黄老师(复旦大学研究生)
MTA复试时间一般为2026年3月下旬,复试采取差额形式,差额比例一般不低于120%,合格生源比例不足的,按照实际合格生源数组织复试。且复旦MTA项目未来将划定一条复试分数线,不再划分A/B/C线。当然如果复试不通过,初试考得再高也不会被录取。
虽然复旦大学MTA项目尚未公布复试细则,但是可以预计复旦MTA复试的流程和形式与之前的预审面试形式基本差异不大!我们一起来看看相关情况。(以下内容依据以往复旦MTA预审面试形式政策,具体复试通知以复旦MTA官方发布的通知为准)
1
提交复试材料
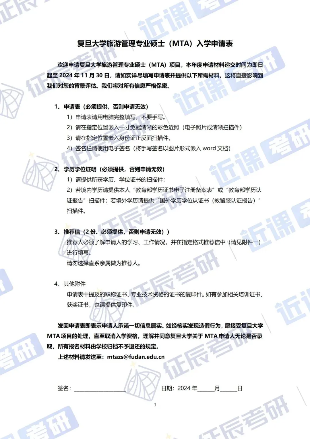
达到复旦MTA复试分数线的考生需提交的复试材料:
(1)填写完整的复旦大学旅游管理专业硕士(MTA)入学申请表电子版(具体如附件)
(2)所获学历、学位证书的扫描件。境内学历请提供本人“教育部学历证书电子注册备案表”或“教育部学历认证报告”扫描件;境外学历请提供“国外学历学位认证书(教留服认证报告)”扫描件。
(3)符合格式要求的两封推荐信(具体如附件)
(4)申请表中提及的职称证书、专业技术资格证书的扫描件。如有参加相关培训的证书、获奖证书,也请提供扫描件。
(5)同等学力需加试旅游管理专业课
复试材料主要包含考生教育背景、工作经历、工作成果、奖励荣誉、资格证书、推荐信等!








2
复试时间
2026年入学复旦MTA复试时间:2026年3月下旬;
3
参加复试面试
1、复试面试考核内容包括背景评估(含教育背景和工作经历)、思想政治理论、外国语听力和口语测试、语言组织能力以及与MTA项目、当前时政和旅游行业发展相关的开放性问题等。
2、复试的组织
MTA项目办公室组织专家组进行复试面试,复试面试小组成员一般不少于5人。
3、复旦大学MTA项目面试方式为:线下面试;
形式:一对多方式单独进行;
时长:每人20分钟左右,面试全程录音录像。
附:往年复旦MTA面试真题
*为保护考生隐私,产品名称及行业名称用*号代替
中文问题:
职业发展规划
要自己创业还是进入公司?
进入什么样的公司并举例?
个人兴趣与学习意向
有没有意向的方向,想要学习什么?
专业技能与行业理解
做****计要考虑哪些方面?
比起****,旅游管理需要哪些技能?
读全日制是不是要放弃工作,之后是怎么计划的?
要进入哪些头部的企业?
行业实践与创业准备
酒店的数据调研是如何进行的?
**企业管理中遇到的容易和困难的事情有哪些?
本科为什么选择**专业?
你建立**是出于市场需求,还是个人兴趣?
你的创业准备进行到哪一步了?
英文问题
介绍***的旅游景点?
公司未来的规划?
...... 更多请扫描下方二维码联系小助手领取真题
4
获得复试结果
通过复试的考生,将获得拟录取资格。
1
全国MTA统考报名及笔试(每年10月-次年1月)
1、全国MTA统考报名:全国MTA统考即全国管理类联考,报名时间一般为每年10月,报名具体时间和步骤以教育部和复旦大学研究生院通知为准。
可参见以下网址:
中国研究生招生信息网网址:http://yz.chsi.com.cn
复旦大学研究生招生网址:http://www.gsao.fudan.edu.cn/main.htm
2、全国MTA统考笔试:考试科目为199管理类联考综合能力和204英语(二),考试的内容和具体要求请参考由教育部指定的考试大纲。考试时间一般为每年12月份,具体时间以教育部和复旦大学研究生院通知为准。
2
复试(每年3-4月)
复试采取差额形式,差额比例一般不低于120%,合格生源比例不足的,按照实际合格生源数组织复试。
具体复试形式以复旦大学MTA项目复试通知为准。
3
拟录取(每年3-5月)
1、根据考生的初试与复试成绩加权后,择优拟录取。
2、最终拟录取名单经学校审议通过之后,由复旦大学研究生院统一在复旦大学研究生招生网站公示。
4
正式录取(每年5-7月)
1、全日制拟录取申请人在学历验证、档案调入、政治审查及体检通过等复旦大学研究生招生相关规定程序后,获得正式录取资格,发放录取通知书。
2、非全日制拟录取申请人在学历验证、签订定向培养协议、政治审查及体检通过等复旦大学研究生招生相关规定程序后,获得正式录取资格,发放录取通知书。
5
入学(每年9月)
按照新生录取通知书上规定的时间入学报到。

征辰录取学员占比为复旦MTA总招生名额的16%
全日制征辰录取学员占比为复旦MTA招生名额的26%
标红为征辰录取学员


















![]() |
![]() |
![]() |
![]() |
![]() |



一直以来我认为top985的研究生于我而言很遥远,我不太敢想象考上复旦能成为现实。23年10月,在黄老师的鼓励和邀请下,我踏上了前往上海的高铁,来到了征辰,真正了解这个项目,也走进了复旦校园。从那时起我下定决心,在征辰的陪伴下努力学习

报名征辰之后,黄老师给我推荐书目与讲座,让我写读书笔记与观后感。每一次辅导都认真倾听我的发言耐心引导我,让我每一次都有了进步。临近面试前,老师还帮助我做了充足的准备,机构老师们也帮助我进行了一轮轮的模拟面试,让我最后能够从容的进行面试,拿到面试C的好成绩


本次笔试,我考了210+。虽然相比于其他参加管综考试的人来说分数不算很高,但因为我只是进行了三四个月突击准备,所以我也有一些心得想分享给大家,可供参考。
关于英语:
①单词非常重要,需准备大纲词汇。从一开始决定考研的时候就可以利用零碎的时间进行背诵,背单词一直可以持续到考试前
②如果时间不够,不要纠结语法的学习,可以再打好一遍单词基础之后直接开始入手真题。
③英语复习最重要的就是真题,至少留出10年的真题进行练习,越靠近考试年份的越需要留到最后做模拟考,每套试卷可以反复做2-3遍,要保持做题的手感
关于管综:
1. 数学:①数学是最重要的一个科目,比较具有系统性,内容相对较多。需要边学边练,和及时的训练,可以将错题或者思路不正确的题目进行标注,方便后续二刷、三刷。
②练习的量很重要,但质量高于数量
③一定要掌握做题技巧,例如特殊值法等。要学会适当舍弃。
2. 逻辑:需要落实好母题的解题思路,举一反三。做错的题目可以将解题思路一步一步写出来或者口述出来,定时多重复两遍,思路就会比较清晰。
3. 作文:①作文分为论说和论效,论效是可以最快掌握考试技巧的,前期训练的时候可以通过口述的方式理清行文思路,以节省复习时间。
②论说文需要准备一些素材,我当时备考的时候也是多采取口述的方式,主要是熟练掌握行文和语言表达的逻辑,有时候一篇素材可以举一反三地适用于多个不同的题目中,可以利用有限的时间内增加自己的练习量。
③考前1-2周可以买答题卡,利用真题对自己进行限时的作文训练

1. 没有考试是可以完全准备好的,不论怎样都不要放弃,要时刻给自己鼓励
2. 如果备考时间不够,可以根据考核频率适当放弃一些内容,从重点出发。
3. 一定要在考前进行至少两次的限时模考,体验写完全程试卷的感觉。确定好自己的做题顺序(例如我是论说、数学、逻辑、论效),今年我就发现同考场有好几个人,作文都留下了大片空白,作文没写完就是不及格的分数,很可惜
4. 永远不要焦虑认为来不及,把握好时间,考前两个月可能是进步最快的时候。
5. 永远不要对比别人的进度,自己努力学就够了,不要预想结果,不要焦虑未来,做好当下,未来自会有答案。


随着复旦大学MTA第一批预审面试结果的发布,征辰教育收到了来自学员们的好评和感激。在征辰教育老师们的细致辅导和持续鼓励下,学员们成功地迎来了复旦大学MTA第一批预审面试通过的喜讯。学员们的认可和支持,是征辰教育不断前进和努力的源泉!






备考复习规划/复试课程辅导
欢迎添加备考助手
专业老师在线答疑交流哦!

相关文章
- 2026年全国1-2月最新旅游线路
- 【中青旅游 江西过大年】2026婺里寻年| 2月18日 江西景德镇、婺源、南昌亲子纯玩双高四日 2780元起
- 大量日本游客涌入辽宁葫芦岛,打着旅游的幌子,不逛兴城古城、不吃绥中水豆腐,为什么?
- 反向旅游太香了,景美人少!一座被严重低估的千年古城,去过的人都说相见恨晚!
- 大量日本游客涌入内蒙古乌海,打着旅游的幌子,不逛动物园、不吃牛肉饼,为什么?
- 大量日本游客涌入西藏林芝,打着旅游的幌子,不逛南迦巴瓦峰、不吃墨脱石锅鸡,为什么?
- 大量日本游客涌入上海浦东,打着旅游的幌子,不逛新场古镇、不吃高桥松饼,为什么?
- 大量日本游客涌入云南大理,打着旅游的幌子,不逛大理古城、不吃乳扇,为什么?
- 大量日本游客涌入山东聊城,打着旅游的幌子,不逛东昌湖、不吃沙镇呱嗒,为什么?
- 【校园招聘】中国旅游集团2026年招聘正式启动!
发表评论
评论列表
- 这篇文章还没有收到评论,赶紧来抢沙发吧~




