退役军人凭有效证件可享9家核心景区免首道门票
退役军人凭有效证件可享9家核心景区免首道门票
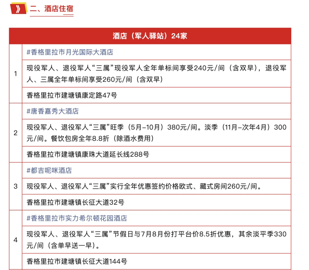
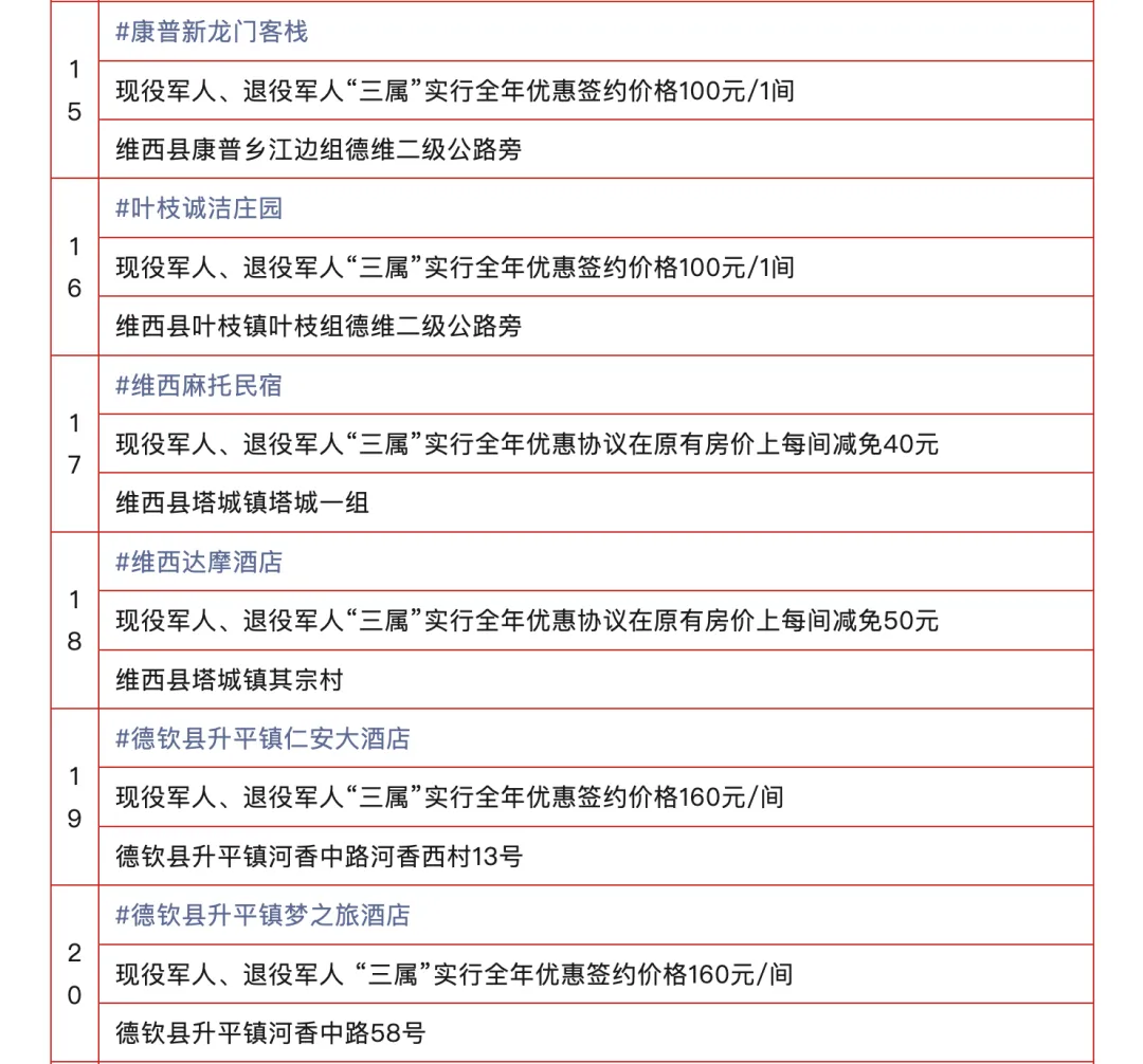
在迪庆藏族自治州 迪庆州退役军人事务局 推出专属优待政策 现役军人、退役军人及 “三属” 凭有效证件 可享9家核心景区免首道门票 24 家 “军人驿站” 提供全年住宿优惠 涵盖多样房型与实惠价格 战友们 赶紧跟着这份清单 “打卡”属于你的尊崇福利吧 优待详情如下 







温馨提醒:亲爱的战友们,微信改了推送规则,不是常读或星标的公众号在订阅号界面会被折叠。点击上面蓝色字体,再点“关注”,然后点击右上角“…”按钮,设为星标。
温馨提醒:亲爱的战友们,微信改了推送规则,不是常读或星标的公众号在订阅号界面会被折叠。点击上面蓝色字体,再点“关注”,然后点击右上角“…”按钮,设为星标。
版权归原作者所有,如有侵权,请联系删除!
推荐
每天6点带你看世界万象,快关注
文章来源:迪庆藏族自治州退役军人事务局
文章标题:退役军人凭有效证件可享9家核心景区免首道门票







相关文章
- 全家总动员@欢欢喜喜旅游过大年线路集
- 远离市区,苏州周边小众免费赏梅旅游打卡地
- 大量日本游客涌入昆明,打着旅游的幌子,不逛滇池,不吃鲜花饼,为什么?
- 呼和浩特4条春节主题精品旅游线路出炉!邀你一起过大年!
- 巴西将对中国公民实施免签政策,巴西旅游相关搜索猛增
- 中国10个最美日落观景点,去过一个就是人间值得,去过五个太幸福!!
- 利川五大景区寒假专属优惠上线,多重免票半价福利来袭
- 【35人团】九寨沟+黄龙风景名胜区3日2晚跟团游纯玩销量T0P1+国际品牌5钻酒店+熊猫『高铁往返BC+保证有票』5钻酒店晚餐+升保姆车
- 白石山景区
- 婆婆搬来我家后,对我挑三拣四,一次旅游过后,竟发生了让我意想不到的事情!
发表评论
评论列表
- 这篇文章还没有收到评论,赶紧来抢沙发吧~