深度解读②|境内旅游组团社与地接社合同(示范文本)附完整版修订对照表
戳上面的蓝字关注我们哦!
近日,文化和旅游部和市场监管总局关于印发2026年版团队旅游合同(示范文本)的通知,公布了2026年版团队旅游合同(示范文本)包括《团队境内旅游合同(示范文本)》《团队出境旅游合同(示范文本)》《大陆居民赴台湾地区旅游合同(示范文本)》《境内旅游“一日游”合同(示范文本)》《境内旅游组团社与地接社合同(示范文本)》《研学旅游合同(示范文本)》等六个示范文本,自2026年3月31日起在全国范围内推行使用。
其中《境内旅游组团社与地接社合同(示范文本)》修订工作重点围绕购物活动和另行付费旅游项目安排,接待费用结算,违约责任及维权费用承担等问题,强化组团社和地接社权利义务,加强旅游者合法权益保护,共同促进旅游市场健康有序发展。

01

重塑购物和自费项目规则,
严禁“事后增加”

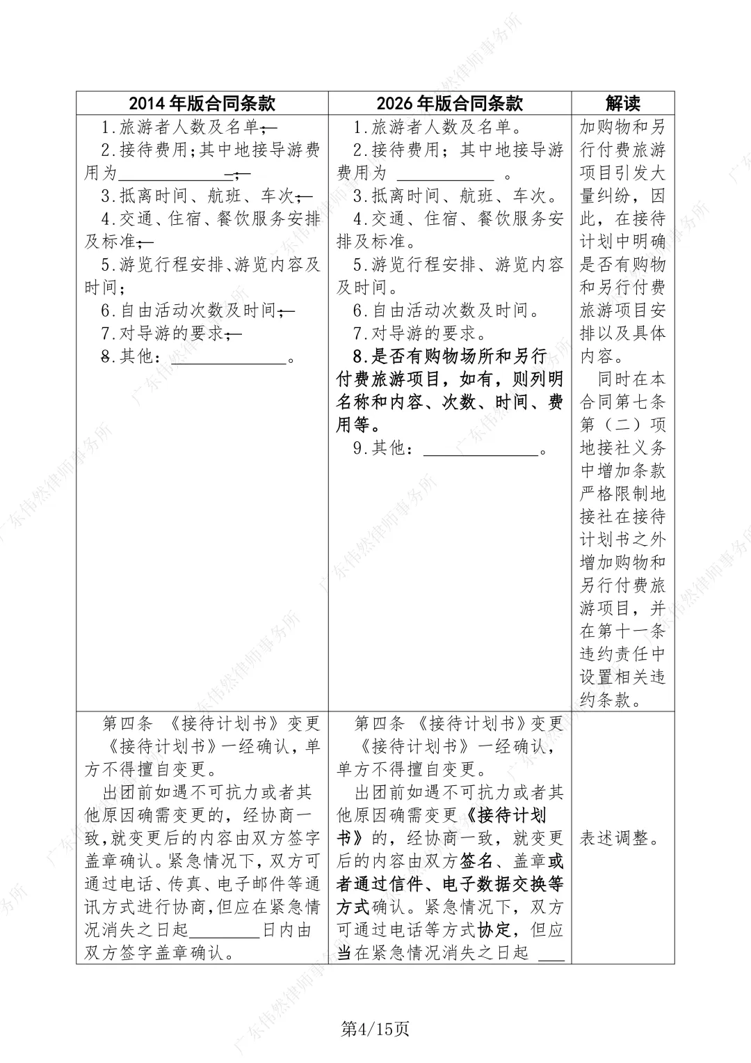
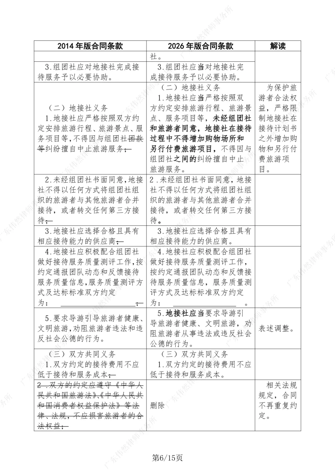
修订前:合同约定不明确,操作中地接社临时增加较为普遍,引发旅游者强烈不满,投诉较多。
修订后:所有购物和自费项目必须在签订合同时书面确认。合同签订后,未经组团社和旅游者同意,严禁地接社及导游擅自新增。
影响与应对:堵住了“加点购物、自费”的操作空间,必须将购物和自费项目透明地前置到销售签约环节,并明确写入合同。
02

加强旅游者个人信息保护

将《个人信息保护法》规定写入合同,要求旅行社除为合同履行的需要外,不得擅自以收集、使用、传输、买卖等方式处理旅游者的个人信息,明确旅行社泄露旅游者个人信息的责任,进一步规范旅行社经营行为。
影响与应对:旅行社必须规范旅游者信息管理,建立相关安全制度,保障旅游者个人信息安全。
03

拓宽旅游者维权渠道

《境内旅游合同(示范文本)》约定了“第三人履行”,即旅游者可以向地接社主张权利,本合同作出配套约定,为旅游者直接向地接社主张权利提供必要条件。
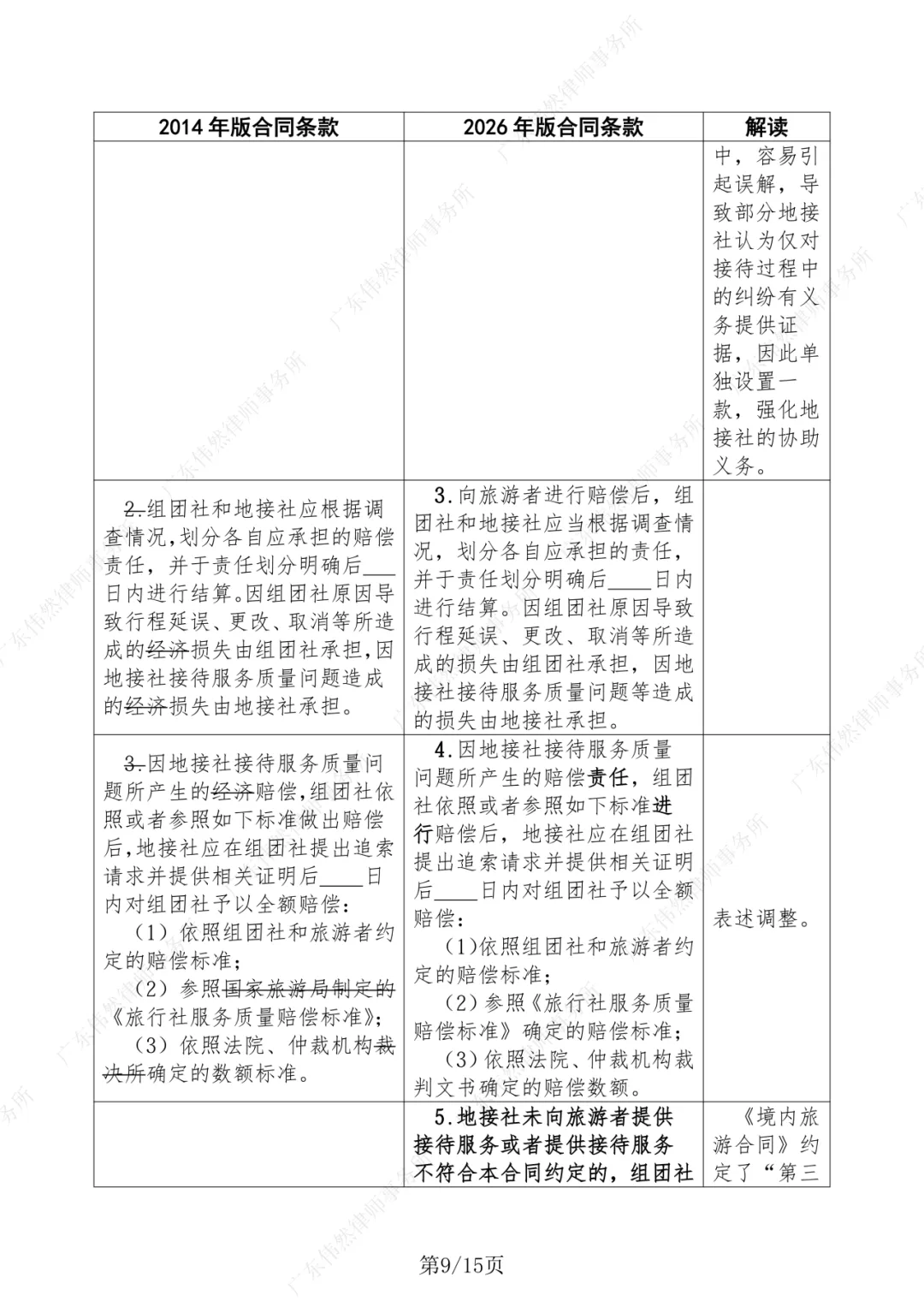
修订前:因地接社违约,旅游者只能先向组团社追责,组团社赔偿后再向地接社追偿,周期长,成本高,不利于纠纷解决。
修订后:因地接社违约,旅游者可以选择向地接社追责,减少维权环节,拓宽了旅游者维权路径。
影响与应对:敦促地接社严格履约,提高服务质量,积极解决纠纷。
04

引导诚信经营,加大违约成本

修订前:合同没有约定维权费用承担,一方违约,守约方维权成本高,不利于纠纷解决。
修订后:违约方承担守约方维权费用,包括诉讼费、仲裁费、律师费、差旅费、担保费等,降低守约方维权成本。
影响与应对:惩治违约行为,敦促组团社和地接社严格履行合同,积极解决争议。
05

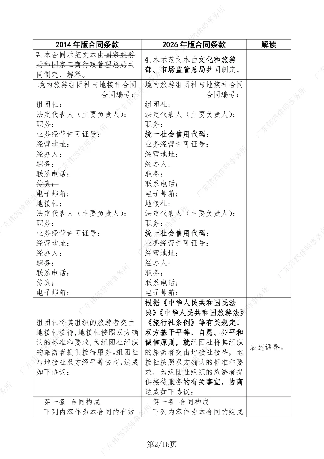
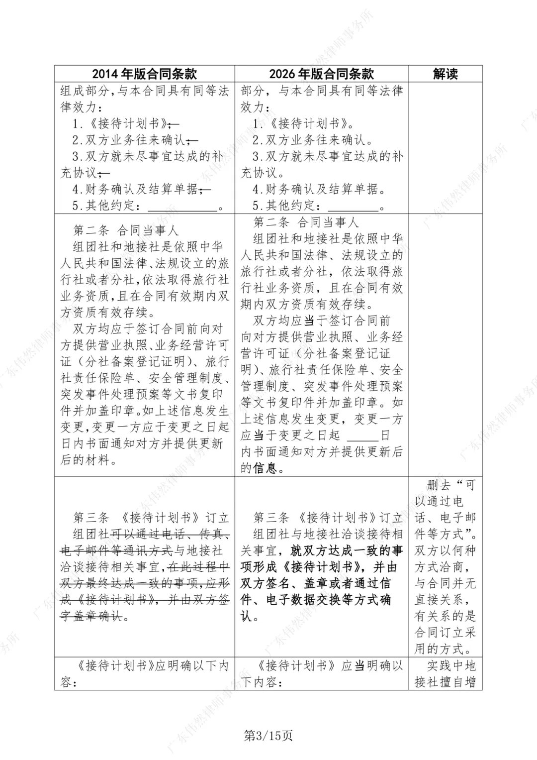
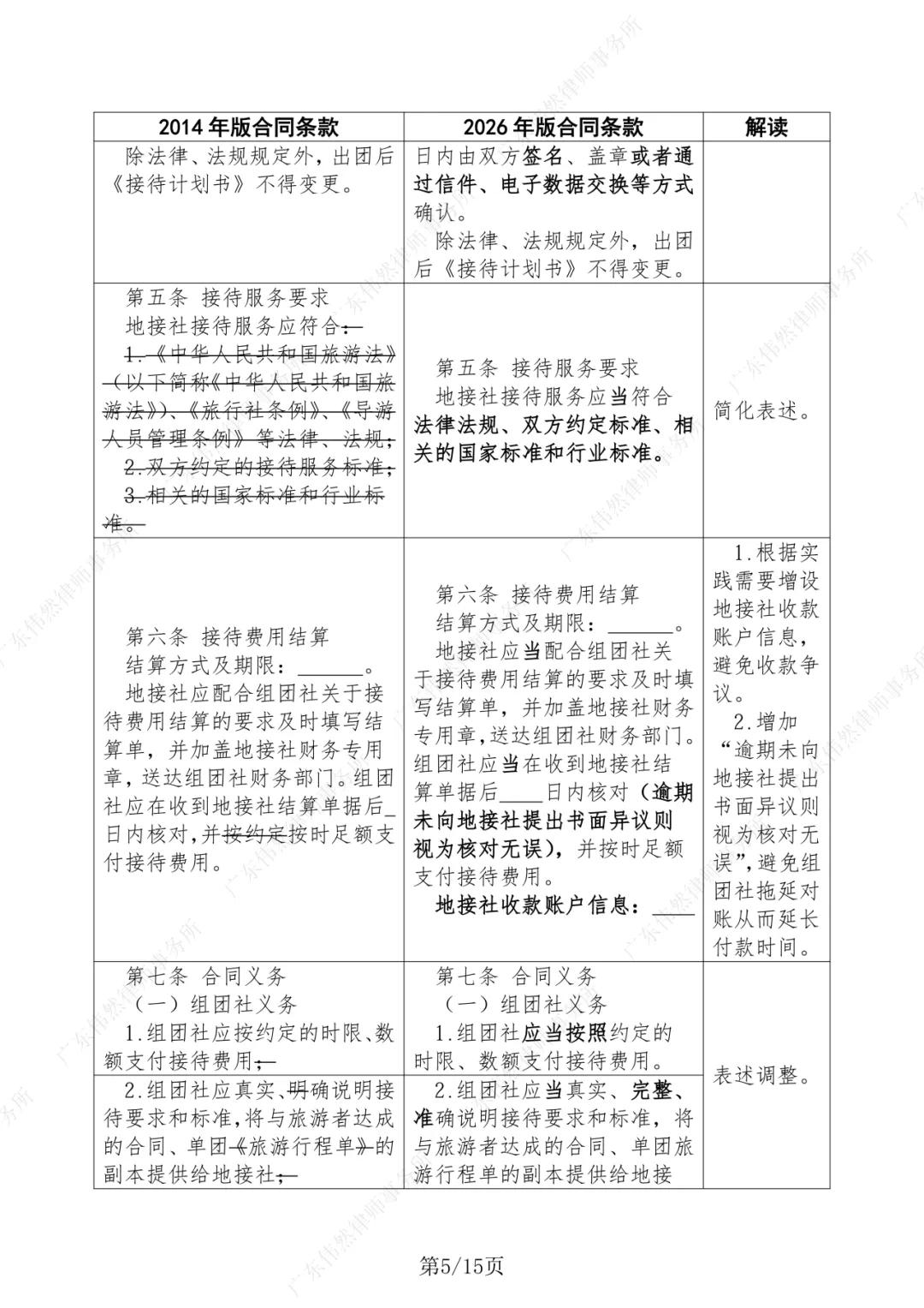
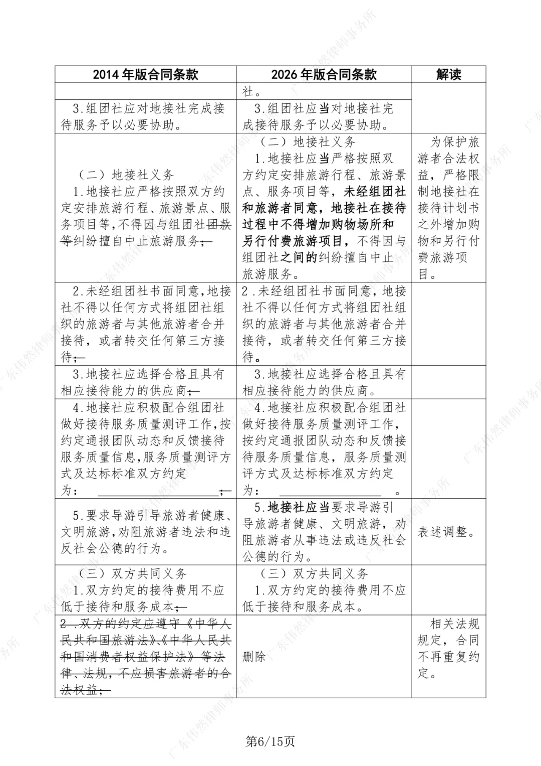
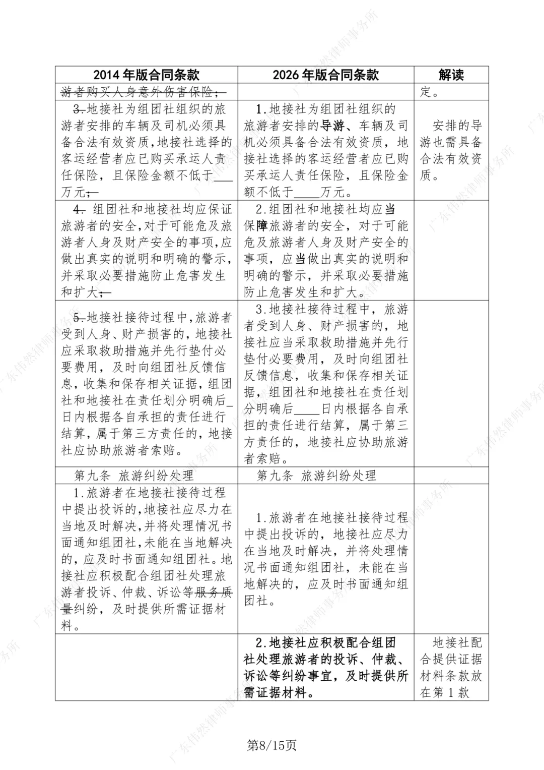
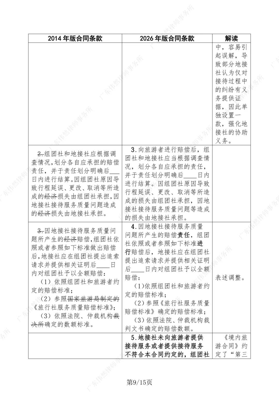
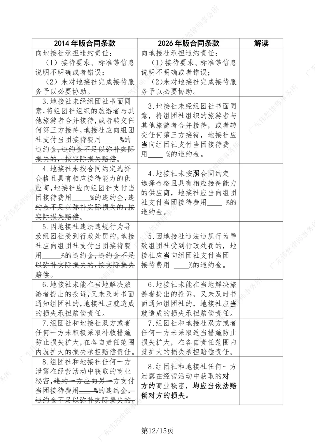
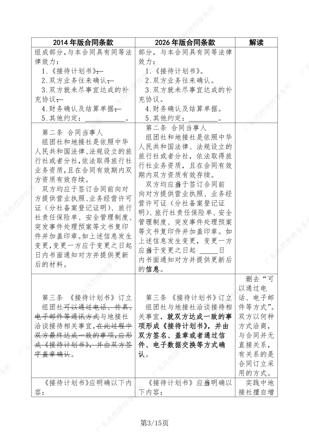
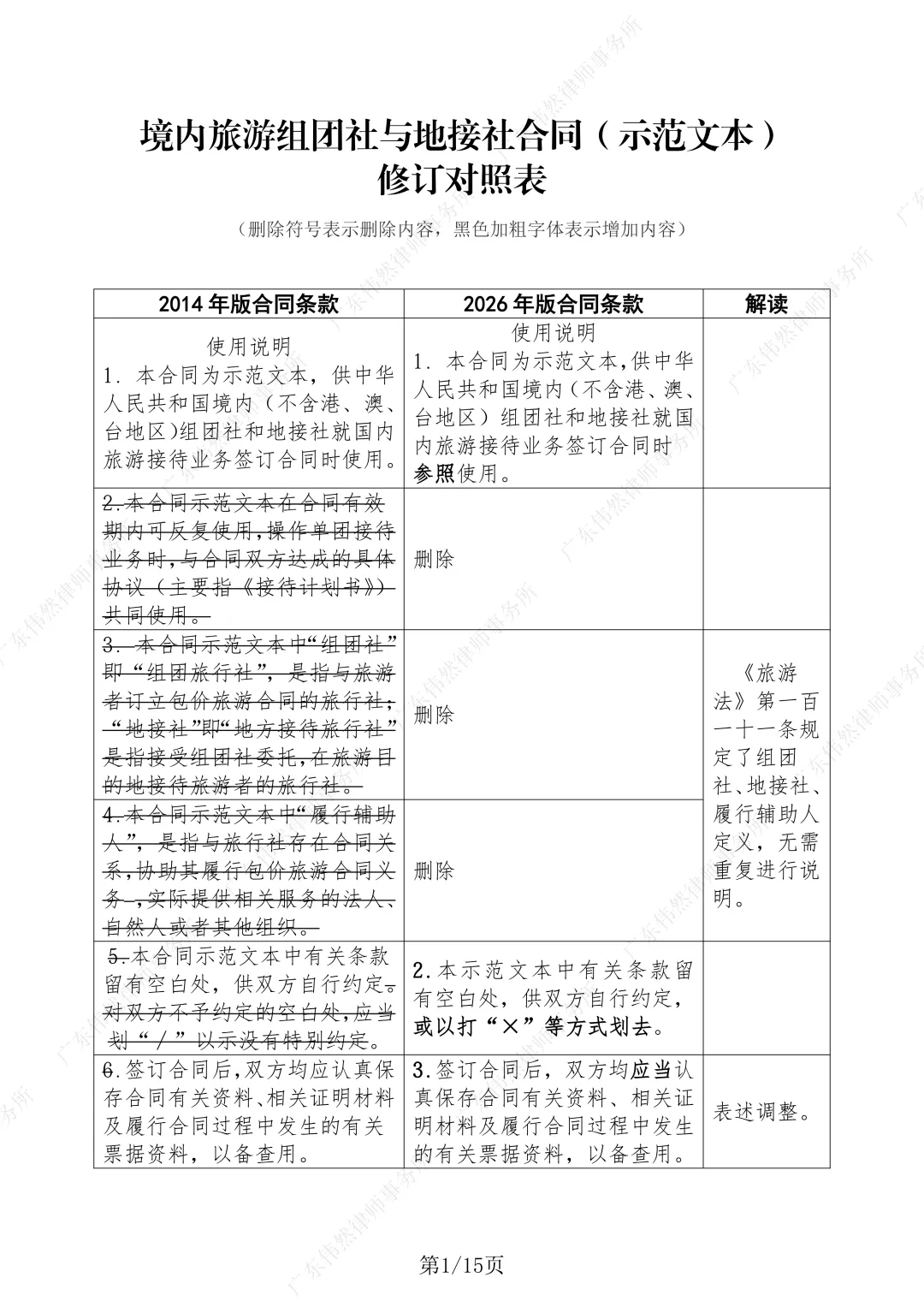
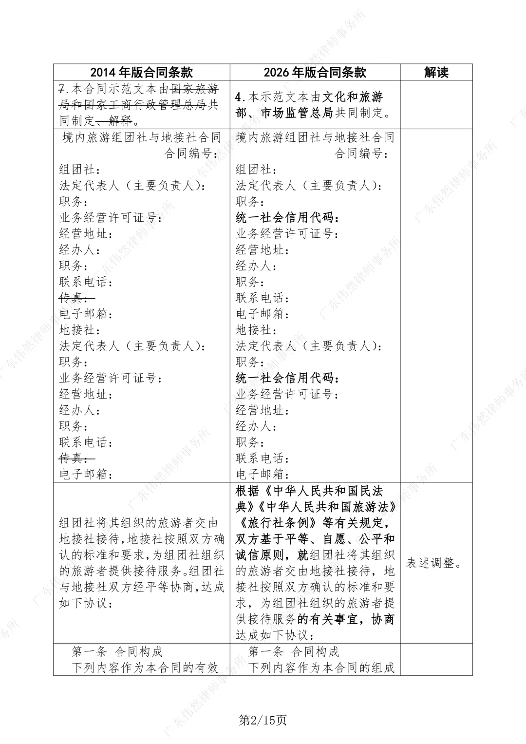
境内旅游组团社与地接社合同(示范文本)
修订对照表

上下滑动查阅全部内容












来源:广东伟然律师事务所公众号

相关文章
发表评论
评论列表
- 这篇文章还没有收到评论,赶紧来抢沙发吧~