【君法速递】文化和旅游部 市场监管总局联合印发《2026年版团队合同(示范文本)》(内附:全文)
点击上方“君法在线” 订阅



文化和旅游部 市场监管总局关于印发2026年版团队旅游合同(示范文本)的通知
文旅市场发〔2026〕5号
各省、自治区、直辖市文化和旅游厅(局)、市场监管局(厅、委),新疆生产建设兵团文化体育广电和旅游局、市场监管局:
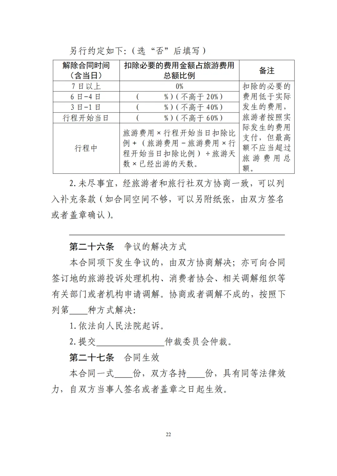
为进一步规范旅游市场秩序,提升旅游服务质量,保障旅游者和旅行社企业合法权益,文化和旅游部会同市场监管总局对现行团队旅游合同(示范文本)进行了修订,新增了《研学旅游合同(示范文本)》。
现将2026年版团队旅游合同(示范文本)印发给你们,请各地文化和旅游行政部门做好示范文本推行工作,会同市场监管部门引导规范旅行社合同行为,防范和纠正不公平格式条款,引导企业良性竞争,进一步优化旅游市场消费环境。本合同文本作为推荐性示范合同文本向社会公开,可登录文化和旅游部政府门户网站(https://www.mct.gov.cn)或市场监管总局政府门户网站(https://www.samr.gov.cn)自行下载。在推行、使用中若发现问题,要认真研究解决,并及时报告。
2026年版团队旅游合同(示范文本)自2026年3月31日起在全国范围内推行使用。《国家旅游局 国家工商行政管理总局关于印发〈国内旅游“一日游”合同(示范文本)〉的通知》(旅发〔2013〕55号)、《国家旅游局 国家工商行政管理总局关于印发2014年版〈团队境内旅游合同(示范文本)〉、〈团队出境旅游合同(示范文本)〉、〈大陆居民赴台湾地区旅游合同(示范文本)〉和〈境内旅游组团社与地接社合同(示范文本)〉的通知》(旅发〔2014〕72号)、《国家旅游局办公室关于印发2014年版〈团队境内旅游合同(示范文本)〉、〈团队出境旅游合同(示范文本)〉和〈大陆居民赴台湾地区旅游合同(示范文本)〉简化版本的通知》(旅办发〔2014〕176号)同时废止。
附件:1.团队境内旅游合同(示范文本)
2.团队出境旅游合同(示范文本)
3.大陆居民赴台湾地区旅游合同(示范文本)
4.境内旅游“一日游”合同(示范文本)
5.境内旅游组团社与地接社合同(示范文本)
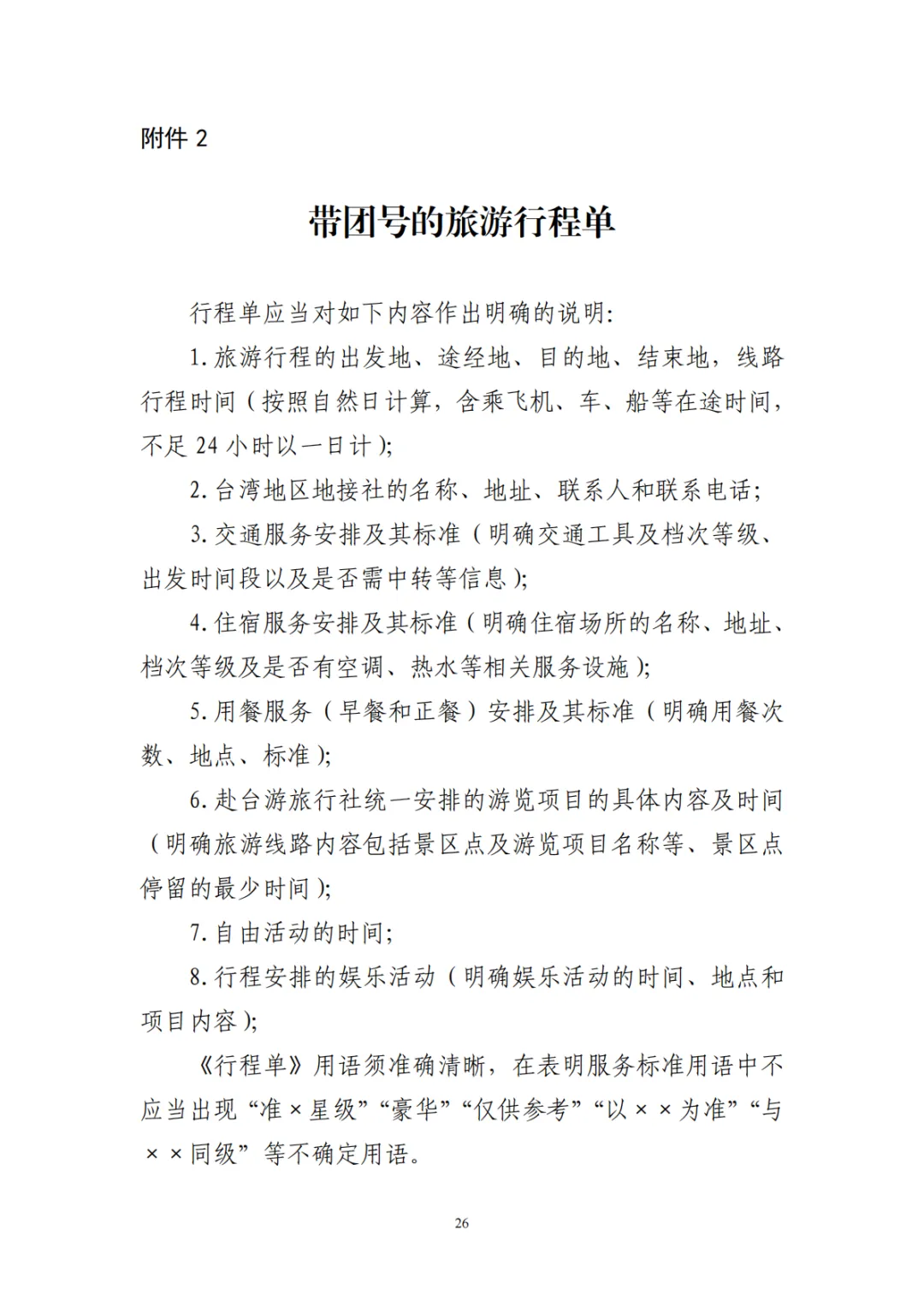
6.研学旅游合同(示范文本)
文化和旅游部
市场监管总局
2026年1月18日



































































































































The End
(声明:文章仅供读者学习、交流,如有不妥,联系下图微信删除。转载如需授权请联系下图当中微信。)

Junfa Lawyers Team
君法律师团队核心成员介绍
首席律师





王珺律师
君法律师团队创始人、
首席律师、税务师
执业经历:成功代理了多宗大型民商事诉讼与仲裁案件,为当事人挽回巨额经济损失。具有丰富的企业风险管控经验及企业内部规章制度规范的建设经验,为多家优秀企业提供常年法律顾问服务。同时,王珺律师成功办理过多起疑难、复杂刑事案件,维护了当事人的合法权益、为企业挽回了巨额经济损失,受到委托人的一致好评。
擅长领域:民商事诉讼与仲裁、经济犯罪刑事辩护、企业常年法律顾问、税务合规。。
执业信条:厚德、明法、格物、致公。

特别提醒
由于微信公众号对规则进行了调整,请各位粉丝将本公众号标星,并点击文章最下方“分享”“收藏”“点赞”“在看”,这样【君法在线】的推送才能第一时间出现在您的订阅列表,为大家持续分享最新法律资讯。感谢大家!


左下角“阅读原文”了解更多
右下角点击“在看”持续获得资讯

相关文章
发表评论
评论列表
- 这篇文章还没有收到评论,赶紧来抢沙发吧~