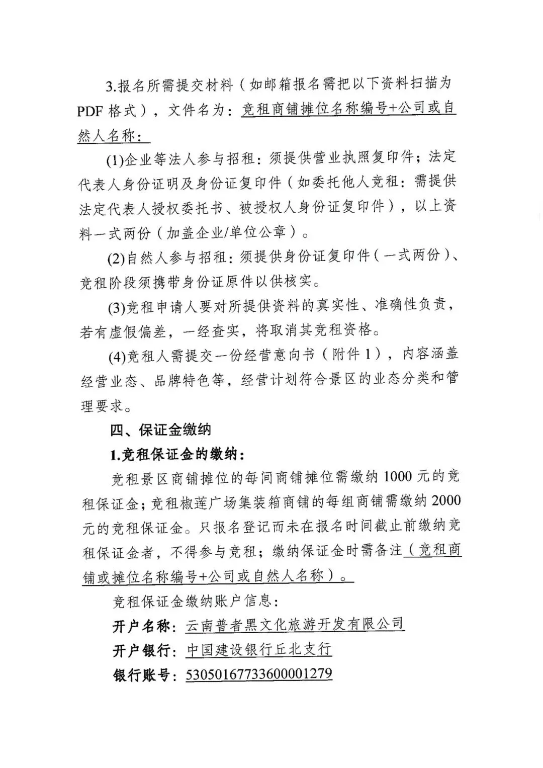
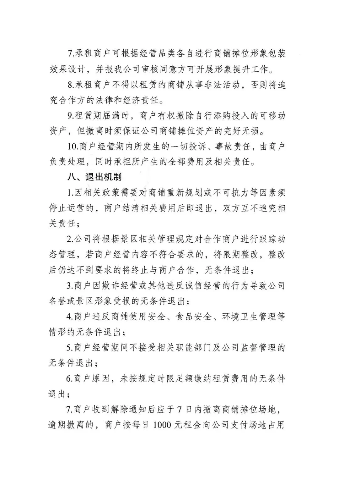
【公告】普者黑景区商铺摊位及丘北县椒莲广场集装箱商铺竞租公告
【公告】普者黑景区商铺摊位及丘北县椒莲广场集装箱商铺竞租公告



























相关文章
- 大量日本游客涌入梅州,打着旅游的幌子,不逛客天下,不吃盐焗鸡,为什么?
- 大量日本游客涌入湖北鄂州梁子湖,打着旅游幌子不逛梁子岛不吃武昌鱼,为什么
- 春节-太原出发 广西巴马桂西南春节旅游计划
- 大量日本游客涌入湖南株洲炎帝陵,打着旅游幌子不逛神农大殿不吃醴陵炒粉,为什么
- 浩然定制:您的年会预订专家,二十年旅游资源,既为您优选高端大气上档次的会场和酒店,又为您省钱.
- 最适合1-2月旅游的4个地方,花最少的钱,看最美的风景!
- 建议老年人,70岁以上不要再随便旅游,如果出现这三个事情会很严重!
- 春节-太原出发双飞6日游 三亚旅游路线集合
- 春节-太原出发-春节潮汕旅游计划
- 美国退出WHO:国际医疗旅游的“断层线”与肿瘤治疗的变局
发表评论
评论列表
- 这篇文章还没有收到评论,赶紧来抢沙发吧~