文化和旅游部 市场监管总局印发2026年版团队旅游合同(示范文本)
文化和旅游部 市场监管总局印发2026年版团队旅游合同(示范文本)
1.团队境内旅游合同(示范文本) 


























2.团队出境旅游合同(示范文本) 




























3.大陆居民赴台湾地区旅游合同(示范文本) 



























4.境内旅游“一日游”合同(示范文本) 





5.境内旅游组团社与地接社合同(示范文本) 











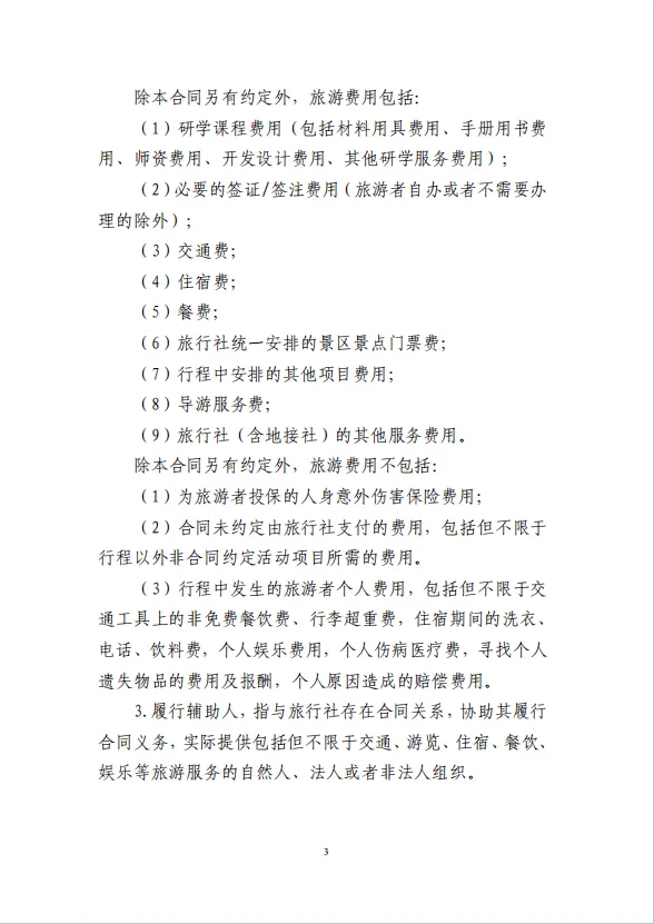
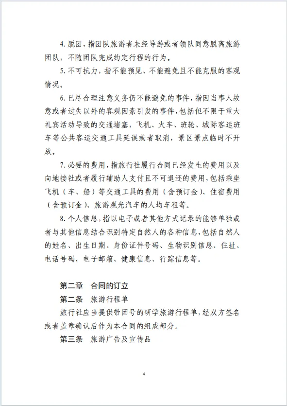
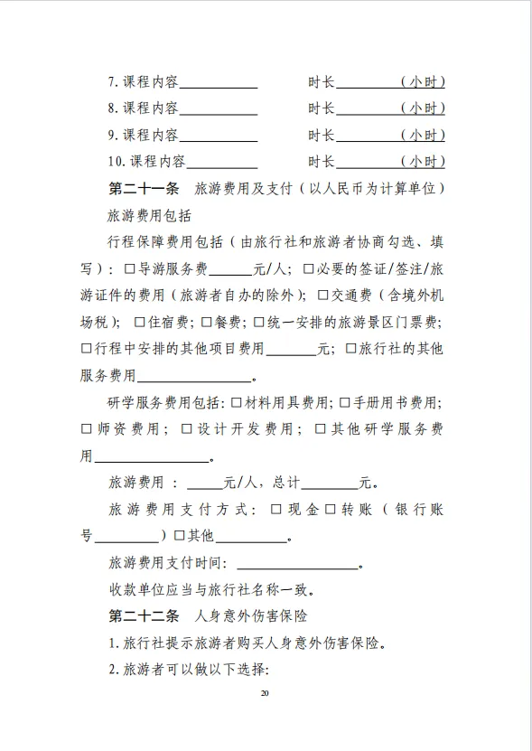
6.研学旅游合同(示范文本) 
































































































































































为更好的做好交流探讨和咨询服务,团队还将团队成员老师已开通的个人公众号进行了整合,组建了“高小超法律实务团队公众号矩阵”,团队的公益授课和读书沙龙活动、答疑单都将通过公众号进行联合发布和推荐。
提醒:请点击小图,长按识别二维码即可关注。
高小超法律实务团队公众号矩阵
(请点击小图,长按识别二维码即可关注)
![]() 高小超法律实务 | ![]() 市间法 | ![]() 市监经纬 |
![]() 小郑食话实说 | ![]() 竖秋 | ![]() 澜泊 |
![]() 张晓荣聊市监与法 | ![]() 贾洪海 工作室 | ![]() 久洋之法料 |
相关文章
发表评论
评论列表
- 这篇文章还没有收到评论,赶紧来抢沙发吧~








