景区免门票、酒店交通有优惠,退役军人专属优待清单又上新!


小花注意到

广西

一起来看看

向上滑动阅览
此次推出优待服务涵盖
即可享受“五大专属权益”
广西旅游发展集团旗下饭店、酒店项目分布:

1、专享折扣:酒店门市价 8.5折 优惠;
2、免费早餐:每日赠送双人营养早餐;
3、延迟退房:退房时间延至 14:00;
4、灵活取消:入住当日20:00前可免费取消;
5、便捷预订:在“惠军生活”平台

通过
“惠军生活”APP或者小程序
完成身份认证
平台下单即可一键锁定优惠


河南

向上滑动阅览
持证人在全省行政区域内,凭河南省退役军人事务厅发放的优待证免费乘坐市内公交(洛阳市、郑州市含地铁);其中,安阳市、郑州市、济源示范区的优待范围扩展至全国优待证持证人。
本次整理了共139旅游景区提供门票减免优待。
各城市景区清单如下:








广东
近日
具体内容如下

向上滑动阅览
广 州
万澳致选酒店
(广州海珠广场市二宫地铁站店)

地 址
广州市海珠区
滨江街道南华东路667号
优待服务
优待使用说明:凡现役军人、退役军人、三属可以享受全年门市价5.5折、生日当天免费入住一晚。
使用方式:到店出示有效证件“军官证”“军士证”“优待证”。
广州番禺沙湾古镇亚朵酒店

地 址
广州市番禺区
西环路1522号荔德新都汇B2c栋
优待服务
优待使用说明:现役军人、退役军人及其他优抚对象住房可以享受门市价8折。
使用方式:到店出示有效证件“军官证”“军士证”“优待证”。
缊斯酒店
(广州南沙龙穴岛店)

地 址
广州市南沙区
龙穴街道龙穴岛龙穴大道中25号
优待服务
1.现役军人、退役军人及其他优抚对象出示证件享受门市价按6折优惠。
2.专属通道与优先权,在前台设立“军人/退役军人专属通道”或明显标识,确保他们无需排队,优先办理入住,退房。
3.提供延迟退房至14:00或15:00的服务。
使用方式:到店出示个人有效证件“军官证”“武警警官证”“义务兵证”“军士证”“警士证”“‘亲属’军人保障卡”“退役军人及三属优待证”。
维也纳国际酒店
(南沙客运港站天后宫店)

地 址
广州市南沙区
南沙街进港大道579号
优待服务
优待使用说明:凡现役军人、退役军人、三属可以享受门市价7折优惠,赠送双份自助早餐。
使用方式:到店出示有效证件“军官证”“武警警官证”“义务兵证”“军士证”“警士证”“‘亲属’军人保障卡”“退役军人及三属优待证”。
广州南沙美居酒店

地 址
广州市南沙区
南沙街进港大道577号
优待服务
优待使用说明:现役军人、退役军人及其他优抚对象入住,凭个人相关有效证件可享受以下优惠:1.舒适大床房350元/晚,含双份早餐(门市价489元);2.山海高级大、双床400元/晚,含双份早餐(门市价519元);3.豪华大、双床房450元/晚(门市价579元)。
使用方式:到店出示有效证件“军官证”“武警警官证”“义务兵证”“军士证”“警士证”“‘亲属’军人保障卡”“退役军人及三属优待证”。


广州市部分A级旅游景区优待目录
上下滑动,查看更多
↓↓↓

深 圳
希尔顿花园酒店分公司

地 址
深圳市光明区
光明街道碧眼社区科泰路1328号1层
优待服务
优惠活动:凡现役军人、三属、退役军人可以享受入住八折优惠。
“武警警官证”、“义务兵证”使用方式:到店出示有效证件“军官证”“警士证”“文职人员证”“‘亲属’军人保障卡”“军士证”“优待证”“三属优待证”。
新润桦大酒店

地 址
深圳市光明区
光桥路3115号虹桥公园店
优待服务
优惠活动:凡现役军人、三属、退役军人可以享受入住8折优惠、餐厅用餐贵宾9折。
使用方式:到店出示有效证件“军官证”“武警警官证”“义务兵证”“‘亲属’军人保障卡”“军士证”“警士证”“文职人员证”优待证”“三属优待证”。
深圳市部分A级旅游景区优待目录
上下滑动,查看更多
↓↓↓
1
观澜山水田园文化园(4A)

优待内容:
1.全国退役军人和“三属”持优待证享受首道门票免费;
2.全国退役军人和“三属”持优待证免费参观时代记忆展馆。
联系电话:0755-29679888
2
东部华侨城(4A)

优待内容:
1.全国退役军人和“三属”持优待证享受“大侠谷”景区门票5折;
2.全国退役军人和“三属”持优待证在“八一”当天免费入园;
3.一至六级残疾军人可免费入园,其中一至四级残疾军人可带一名陪同人员全年免费入园。
联系电话:0755-88889888
3
深圳市西部海上田园旅游区(4A)

优待内容:
1.全国退役军人和“三属”持优待证可享门票5折;
2.全国退役军人和“三属”持优待证可在“八一”当天免费入园;
3.一至六级残疾军人全年免费入园,其中一至四级残疾军人可带1名陪护人员全年免费入园。
联系电话:0755-27259888
4
光明农场大观园(4A)

优待内容:
1.全国退役军人和“三属”持优待证享受门票5折;
2.全国退役军人和“三属”持优待证在“八一”当天免费入园;
3.持有效伤残军人证件的免费入园。
联系电话:0755-27404159
5
玫瑰海岸景区(3A)

优待内容:
1.全国退役军人和“三属”持优待证享受门票5折;
2.全国退役军人和“三属”持优待证在“八一”当天免费入园;
3.一至六级残疾军人全年免费入园,其中一至四级残疾军人可带1名陪护人员全年免费入园。
联系电话:0755-84234888
6
“湾区之光”摩天轮(3A)

优待内容:
1.摩天轮门票:一至六级残疾军人(持本人有效的军人证件可免费乘坐,须有一名购票成人陪同),七至十级残疾军人持本人有效的军人证件购票可享受80元优惠票(原价180元);
2.摩天轮快速票:法定节假日期间,七至十级残疾军人享受160元优惠票(原价260元)
3.“八一”当天,面向全国退役军人优待证和“三属”优待证持证人,购票可享受80元优惠票。
联系电话:4007622388
惠 州
维也纳酒店
(惠州仲恺大道惠环轻轨站店)

地 址
惠州市仲恺高新区
仲恺大道惠环段243号
优待服务
凭出示证件可享以下优惠:
项目一:标准大床房原价298元及标准双人房原价328元,退役军人、现役军人及其家属享168元/间(不含早餐),188元/间(含双早餐);
项目二:多功能会议厅,面积110㎡,容纳人数50人,退役军人及家属可享1500元/天;800元/半天。
更多的超值优惠措施及方案,具体如下:
1.入住可以免费享受“自助洗衣房服务”优惠;
2.享受旺季优先订房权利;
3.享受资深专职大客户经理服务;
4.享受全国免押金入住;
5.享受退房时间延长至15:00;
惠州仲恺万达美华酒店
地 址
惠州市仲恺高新区
恒裕世纪广场
优待服务
凭出示证件可享以下优惠:
1.豪华大床房和豪华双床房原价448元/间,在网络价379元的基础上给予八折优惠,即297元/间。在高级豪华大床房宽裕的情况下,可以升级为高级豪华大床房,原价528元/间,退役军人享297元/间;
2.美华棋牌房原价538元/间,在网络价379元的基础上给予八折优惠,需收取100元茶水费,即397元/间;
3.多功能会议室全天:5000元;半天:3000元,退役军人享八折优惠。
以上都含双早+免费送咖啡+免费提供洗衣擦鞋服务。
惠州市亿嘉盛酒店

地 址
惠州市惠城区
江北三新南路32号(江北合生大桥头)
优待服务
凭出示证件可享以下优惠:
1.住宿优惠:平日7.5折;节假日8折;
2.餐饮优惠:茶市8折;饭市8.5折;
3.优惠对象:驻惠部队现役军人及军属、全市退役军人及其他优抚对象;
惠州市部分A级旅游景区优待目录
上下滑动,查看更多
↓↓↓


东 莞
东莞君兰酒店

地 址
东莞市厚街镇康乐南路80号
优待服务
对现役军人、退役军人、消防员凭有效证件入住本酒店给予酒店产品正常商务公司协议8折优惠;
恒新商务酒店

地 址
东莞市厚街镇
莞太路厚街段194号101室
优待服务
1、现役军人、退役军人、消防员本人持有效证件入住享受豪华大床房/豪华双床房188元(含双份自助早餐、享受免费管家服务)。
2、聘用员工时优先招聘退役军人、军属。
君濠酒店

地 址
东莞厚街康乐南路与南环路交叉口
优待服务
1、为现役军人及家属、退役军人、消防员凭相关证件提供8.5折优惠服务;
2、聘用员工时优先招聘退役军人、军属。
俪悦酒店

地 址
东莞市厚街镇福岗路66号
优待服务
1、现役军人及家属、退役军人、消防员本人持有效证件入住享受8.5折优惠
2、聘用员工时优先招聘退役军人、军属。
美豪丽致酒店
地 址
东莞市厚街镇家具大道333号
优待服务
1、现役官兵及家属、退役军人、消防员凭相关凭证提供优惠服务享受协议价8折入住(赠送免费早餐、欢迎水果、下午茶、宵夜、免费洗烘衣物等多项增值服务)、房间免费升级;
2、聘用员工时优先招聘退役军人、军属。
天茂丽悦酒店

地 址
东莞市厚街镇
家具大道会展东路北41—42号
优待服务
1、为现役军人、退役军人、消防员本人持有效证件提供优惠服务:大床房198元/间/晚,双床房218元/间/晚,套房268元/间/晚,以上房型均含双份自助早餐;
2、餐厅用餐可尊享8.8折优惠;
3、聘用员工时优先招聘退役军人、军属。
东莞市厚街粤龙酒店

地 址
东莞市厚街镇家具大道5号431室
优待服务
现役军人、退役军人、消防员持本人有效证件到本店住宿打8.8折,同时每间房送双份早餐。
潮 州
全季潮州古城人民广场酒店

地 址
潮州市湘桥区绿茵路一号
优待服务
优惠项目:凡现役军人、三属、退役军人可以享受入住房费门市价八八折优惠,包含双份自助早餐。
使用方式:到店出示相关证件,现役军人凭有效证件,退役军人和其他优抚对象凭“中华人民共和国退役军人优待证”或“三属”优待证。
海澜栖悦酒店

地 址
潮州市湘桥区北站二路88号
优待服务
优惠项目:凡现役军人、三属、退役军人可以享受入住八折优惠,并赠送早餐。
使用方式:到店出示相关证件,现役军人凭有效证件,退役军人和其他优抚对象凭“中华人民共和国退役军人优待证”或“三属”优待证。
潮州市部分A级旅游景区优待目录
↓↓↓

揭 阳
揭阳榕江大酒店

地 址
揭阳市榕城区临江北路41号
优待服务
现役军人凭有效证件享受中/西餐厅9.5折,大堂吧8.8折,健康SPA 9折,客房4.5折优惠。
揭阳迎宾馆

地 址
揭阳市榕城区
东山晓翠路黄岐山风景区
优待服务
现役军人、退役军人凭有效证件享受以下优惠:
(1)高级双/大床房、儿童主题房、园林主题房、潮汕主题房门市价998元,优惠价418元。
(2)豪华大床房门市价1668元,优惠价528元。
(3)标准套房门市价1988元,优惠价768元。
(4)高级套房门市价2988元,优惠价1468元。
(5)复式豪华套房门市价5998元,优惠价2318元。






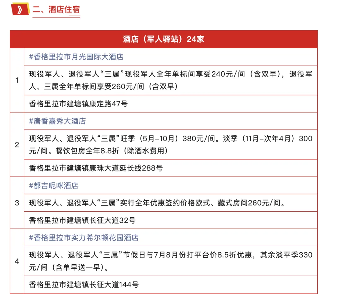
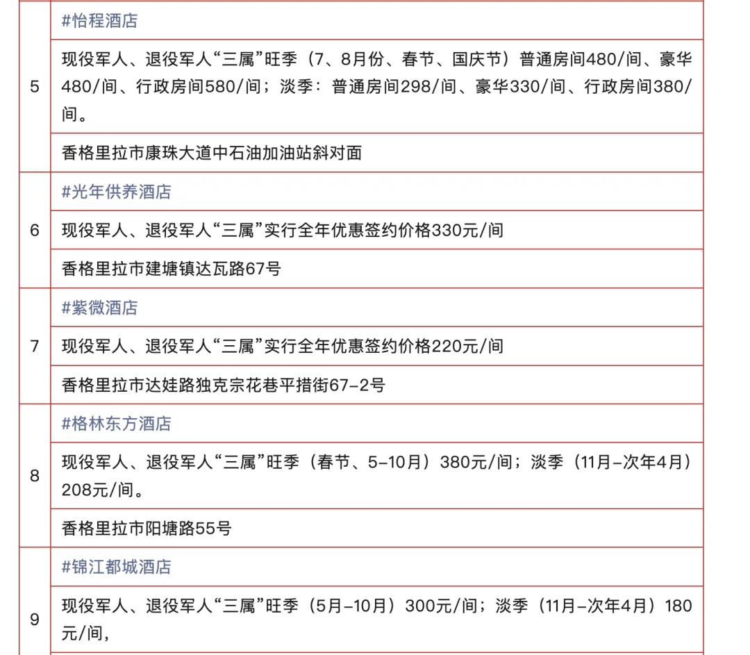
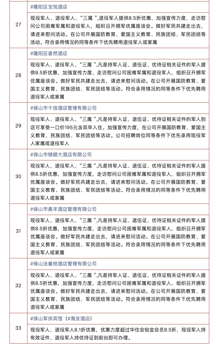
云南

向上滑动阅览






向上滑动阅览








......
完整清单
点击下方链接

各地退役军人事务部门
持续拓宽合作范围
推出了优惠更多
措施更实的优待内容
让优待证“含金量”更足
让战友们在出行旅游时
也能感受到拥军温度
点赞!期待!
来源:中国退役军人


就业、学历服务热线
155 3537 1981
甄选高薪就业机会,助力战友成功就业!

点在看,赚百万!
相关文章
发表评论
评论列表
- 这篇文章还没有收到评论,赶紧来抢沙发吧~