广州公办旅商职校 2026 热招:旅游 / 烹饪 / 商贸专业附分
















广州市旅游
商务职业学校





学校简介


广州市旅游商务职业学校是 1981 年经广州市教育局批准成立的全日制职业高中,是首批广东省高水平中职学校建设单位。现有三个校区,占地面积 13 万余平方米,建筑面积 119533 平方米。现有教职工 368 人,其中专任教师 302人,专业课教师中“双师型”教师占比 92.1%;本科及以上学历教师占专任教师总数的 100%,研究生学历、硕士、博士学位教师 213 人,是专任教师总数的 70.5%。全日制普通中职在校学生约 4200 人。
学校设有酒店管理系、旅游与文化系、烹饪与健康系、商务外语系、智慧财经系、公共基础教学一部、公共基础教学部共7个教学机构。开设高星级饭店运营与管理、中餐烹饪等 19 个专业。其中1个全国职业院校旅游类示范专业点(高星级饭店运营与管理);2个省级高水平专业群(高星级饭店运营与管理专业群和中餐烹饪专业群);5个广东省重点专业(高星级饭店运营与管理、旅游服务与管理、中餐烹饪、商务英语和会计事务专业): 3 个广东省双精准示范专业(高星级饭店运营与管理、中餐烹任、商务英语专业)。





2025年录取情况


注:数据均来自官方录取通报及权威媒体报道,2025 年广州普高最低控制线为 487 分;第一批次 765 个计划、第四批次 265 个计划均 100% 满档。




学校荣誉

学校办学得到了行业认可,是广东烹饪协会常务副会长单位、广东省美容美发协会副会长单位、广东省和广州市职教学会副主任单位、广州地区烹饪协会副会长单位。多年来学校的办学质量得到社会的广泛称赞,被誉为“粤菜厨师黄埔军校”“广东旅游商务人才的黄埔军校”。2024年获广州市中职学校“强内涵、创优质”办质量评价A类第一名。目前学校正在为建设“立足湾区,岭南特色,全国一流,国际影响”的现代化职业学校努力奋斗。

2023 年,我校荣获第八届黄炎培职业教育优秀学校奖

2024 年10 月,我校成功承办世界职业院校技能大赛总决赛中职组旅游赛道酒店服务赛项争夺赛

2025年4月9日,我校在赤沙校区隆重举行揭牌仪式,正式开启“一校三区”联动发展新格局



2025年招生计划





报读明细

报读明细:
● 招生对象
广州市户籍考生/持有异地借读资格的考生。
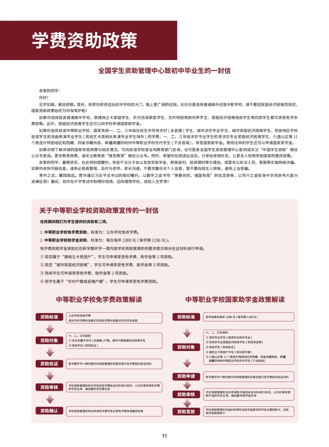
● 助学政策
1.中等职业学校免学费资助,标准为:公办学校免收学费;2.中等职业学校助学金资助,标准为:每生每年 2000 元(每学期 1000 元)。3.中等职业学校建档立卡 贫困户学生生活费资助,标准为:每生每学年 3000 元(每月 300 元)免学费和助学金资助应在新学期开学一周内按学校资助管理机构要求提交相关佐证材料进行申请。
生活费资助由学生户籍所在地统一发放。
①若您属于“建档立卡贫困户”,学生可申请享受免学费、助学金和生活费资助等3项资助。
②若您“家庭经济困难”,学生可申请享受免学费、助学金等2 项资助。
③若学生报读“农业”相关专业,学生可享受免学费、助学金等2项资助。
④残疾的孩子可申请享受免学费、助学金等2项资助。
若学生属于“农村户籍或县镇户籍”,学生可申请享受免学费资助。
⑥若学生报读“戏曲表演”相关专业,学生可享受免学费资助。
● 其他要求
户籍要求:需具备广州市户籍,包括广州市蓝印户口。
身体要求:身心健康,五官端正,口齿清楚,无色盲。
专业限制:肝功能异常的考生不宜报考高星级饭店运营与管理、烹饪等专业。


2025招生简章













▍图文来源:网络
▍免责声明:本图文素材仅供免费学习交流之用,版权归原作者所有,若有侵权,请联系我们删除。

关注我们,获取更多高校资讯!
往期回顾

公办择校咨询👇🏻👇🏻👇🏻


民办择校咨询👇🏻👇🏻👇🏻


咨询热线:13480203079


相关文章
发表评论
评论列表
- 这篇文章还没有收到评论,赶紧来抢沙发吧~


