旅游史研究:唐宋时期三峡地区的志记、咏记、游记与历史旅游景观



卷帙浩繁的历史文献为研究古代风景名胜区提供了丰富的材料,也给我们提出了问题:古代文人记载描述的方式多种多样,个人的职业、经历、性格特征也不尽相同,有时造成同一时代、同一区域的景观描述存在明显差异,如何去“复原”历史区域的真实景象,值得每一个研究者思考。笔者认为,古代风景名胜的记载主要分为咏记(诗词歌赋等各种文学作品的情感性描述)、志记(各种地方志的记实性记载)和游记(旅游者的心路历程),相互参照,方可较客观的回到原生环境。本文以唐宋时期三峡地区(范围从重庆至湖北宜昌)为典型个案,原因有三:第一,三峡地区的自然、人文景观丰富多彩,影响深远,千百年来长盛不衰,至今仍然是中国旅游的黄金线路,具有地域典型性;第二,唐宋是中国地方志转型的重要阶段,郭声波提出:从唐代注重政区、经济等内容逐步转变为强调风景名胜的记载,出现了《舆地纪胜》、《方舆胜览》等以“胜”为重点的地方志著作,实现了从地记向胜览的演变 ,具有历史时段和历史材料的典型性;第三,从空间线路看,三峡是联系东西的重要通道,上下往来游人全方位观察,景观描述最为全面,特别是宋代范成大的《吴船录》(顺江而下)和陆游的《入蜀记》(逆流而上)两部可资对比参照的游记,从不同观察角度去认识历史景观,全面客观。所以,唐宋之际三峡地区对于历史区域旅游文化研究具有十分重要的“范式”作用,可给其它区域提供借鉴。
一、唐宋之际是“三峡”地理概念的确立时期:通过史料进行地理空间定位是研究区域历史旅游文化的基点
历史时期“三峡”地理概念的形成经历了较漫长的阶段,早在春秋战国,巴国与楚国攻战不已,为了控制水道,在川鄂长江上设立许多关口,在征战交往过程中,其间的峡谷自然令人关注,由于峡谷众多,一直到魏晋南北朝,“三峡”的名字指代不明,十分模糊。西汉《水经》中有广溪峡、巫峡、西陵峡的名称,其中,巫峡因巫山得名,出现最早而且位置清楚。扬雄《蜀王本纪》有“巫山峡而蜀水不流”的记载,《三国志·吴书》记述刘备为关羽报仇,“从巫峡至夷陵”,《晋书》中描述荆州南平的位置是“北枕大江,西接三峡”,《宋书》中《巫峡高篇》咏道:“巫山高,三峡峻,青壁千寻,深谷万仞”,《梁书》记“巴东、建平二郡,居三峡”,可见“三峡”概念已产生,但具体是那三个峡,史料中没有指明。甚至有另一种“三峡”之说,东晋常璩在《华阳国志·巴志》中认为:“三峡”是江州(今重庆)和枳(今涪陵)之间的东突峡、明月峡、广德峡。
与现在“三峡”地理概念基本吻合的最早记载,出现于北魏郦道元的《水经注》。“江水又东迳广溪峡,斯乃三峡之首也。其间三十里,颓崖依木,厥势殆交……峡中有瞿塘、黄龙二滩,夏水回复,沿泝所忌”;“江水又东迳巫峡,杜宇所凿以通江水也”;“江水又东迳西陵峡,宜都记曰:自黄牛滩东入西陵界,至峡口百许里,山水迂曲,而两岸高山重障,非日中夜半,不见日月”。清代著名学者杨守敬与当代郦学专家陈桥驿均认为,广溪峡就是瞿塘峡,除了该名称有别外,郦道元所描述的三峡概念,与现在基本吻合,陈桥驿还根据《水经注》记载,复原了当时的三峡名胜图,明确其空间范围和主要地名和景点(见图1)
图1 《水经注》三峡风景名胜复原图
唐宋时期,“三峡”的地理空间概念基本定型,但文献中峡谷的名称有时出现混乱。唐初诗人杨炯有《广溪峡》、《巫峡》、《西陵峡》三首,“广溪三峡首,旷望兼川陆”,说明唐初瞿塘峡仍然被称为广溪峡。北宋《太平寰宇记》记载“三峡谓西峡、巫峡、归峡”,“瞿塘峡在夔州东一里,古西陵峡也”。唐代置巴东县、秭归县为归州,出现过以西陵峡代替瞿塘峡,归峡代替西陵峡的说法。但盛唐时期,广溪峡已被瞿塘峡取代,有大量诗文为证。比如“瞿塘峡口冷烟低,白帝城头月向西”(白居易《竹枝》);“瞿塘嘈嘈十二滩,人言道路古来难”(刘禹锡《竹枝词九首》);“瞿塘嘈嘈急如弦,迴流势逆将覆船”(戴叔伦《巫山高》);“江行几千里,海月十五圆;始经瞿塘峡,遂步巫山巅”(李白《自巴东舟行经瞿塘峡登巫山最高峰晚还题壁》);“众水汇涪万,瞿塘争一门”(杜甫《长江二首》)。至南宋,《舆地纪胜》和《方舆胜览》对瞿唐峡、巫峡、西陵峡的位置有了明确界定,同时大量记载了三峡的名胜古迹,《舆地纪胜》和《方舆胜览》的记载标志着三峡概念的完全确立。
通过史料进行空间定位是研究历史时期区域旅游文化的基点,研究中一定要注重地名和空间秩序的变迁,否则,所引用的史料与实际景观严重不符,错误百出。比如,宜昌现在西陵峡之东,但是,东晋所置的宜昌在长江南岸,与长江北面的夷陵相对,如果用现在的位置去复原当时的景观,就会出现很大的失误。
二、以“胜”为主体反映了唐宋之际地理总志编撰体例和内容的重大转变:历史景观研究中须注重典型史料的运用和认识景观的历史变迁
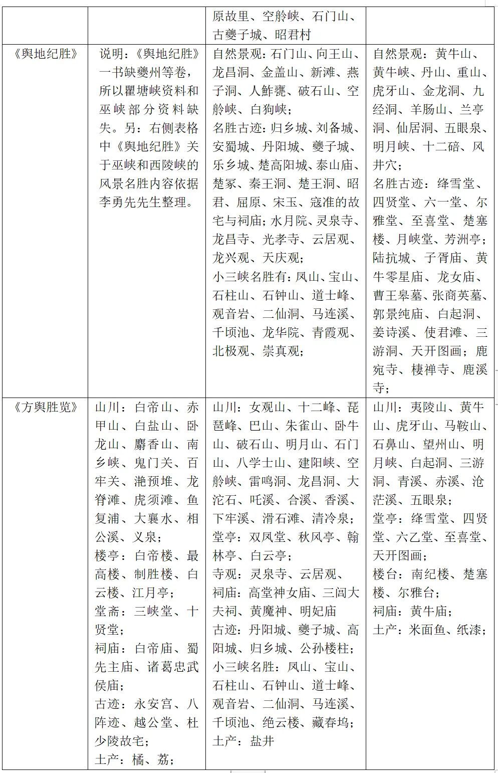
中国古代历史地理著作是研究历史景观和旅游文化的重要文献,北宋以前,地理总志在编纂体例上,受到《汉书·地理志》的极大影响。《汉书·地理志》是中国正史中的第一部全国性地理总志,主要内容是以汉代政区郡县为纲,人口、山川、亭障、古迹、物产为目,先叙郡沿革,下列户数、口数、县沿革以及所属的山岳坡泽、水道源流、水利设施、城邑乡众、关塞亭障、祠庙古迹等。现存的六部唐宋地理总志中,唐代李吉甫的《元和郡县志》、北宋时期乐史的《太平寰宇记》、王存的《元封九域志》、欧阳忞的《舆地广记》均未超出《汉书·地理志》的范围。但到了南宋时期,王象之的《舆地纪胜》以沿革、风俗形胜、景物、古迹、官吏、人物、仙释、碑记、诗为条目,祝穆的《方舆胜览》以沿革、郡名、风俗、形胜、土产、山川、堂亭、楼台、祠庙、名官、人物、名闲、题录、四六为条目,而且在记载时不仅仅限于罗列名称,内容上十分丰富,形成以“胜”为主体的特色,在下面列出的唐宋地理总志中对三峡风景名胜的记载内容,即可看出这一明显变化。(见表1)
表1 唐宋地理总志对三峡风景名胜记载比较表


以上表格不仅反映了唐宋地理总志体例和内容的变化,也反映了三峡文化风景名胜的变迁,一些景点逐步消失,另一些景点则不断连续,文化内涵日益丰富。通过比较,这些影响力最大的风景名胜主要是以下类型。
典型自然景观:这些景观以其规模度或奇特性,成为地理的标志性景观,也是历代过往游人关注聚焦的视点,所以在地方志中均有记载,或出现的频率最高。如瞿唐峡中的赤甲山、白盐山,巫峡中的巫山十二峰,西陵峡中的黄牛山等。
水上交通地标:由于三峡是历史时期重要的水上交通要道,过往舟楫十分关注行程的安全性,江中的险滩顽石必然被人关注。如滟预堆、空舲峡、黄牛峡、明月峡等。
典型文化景观:文化景观具有“相继占有”的延续性,三峡文化景观主要有两种类型,一是本土地域文化,二是重大历史事件,区域特征越显著,事件影响力越大,景观的旅游价值越突出,如白帝城、八卦阵、巫山神女庙、屈原祠、昭君村等。
三、咏记、志记、游记对景观记载的差异性以及观察角度的异向性:不同文献的对比和空间视野的参照是复原历史景观的重要手段
志记、游记、咏记是记载历史景观的主要形式,由于文体的不同,三种文献对同一景观的描述往往出现许多差异。在旅游文化研究和旅游资源开发过程中,不仅需要对三种文献进行相互印证,尽可能恢复景观的原貌,同时,也需要将三种文献进行整合,使景观的延续剖面能够展现和有机融合。本文以巫峡为例,加以说明。
地方志着重记述地理位置、景物组成、历史资料的编撰。《水经注》记载:“江水又东,迳巫峡,杜宇所凿以通江水也”(位置、历史传说),“江水历峡,东迳新崩滩,此山汉和帝永元十二年崩,晋太元二年又崩。今滩上有石,或园如箪,或方如屋”(景观及其形成),“其首尾间百六十里,谓之巫峡,盖因山为名也”(长度及名称来历)。郦道元在《水经》基础上写出了描写巫峡的千古名篇。唐宋时期地方志对峡中的景物作了详细的罗列和记述(见上表)。
游记在提供游线路径的同时又反映了游者的自身体验和场景再现:陆游在《入蜀记》中记载“二十三日,过巫山凝真观……二十四日,早,抵巫山(县城)……二十五日,至大溪口泊舟”(进巫峡出巫峡的行程及时间);“(巫峡)峰峦上如霄汉,山脚直插江中。议者太华、衡、庐皆无此奇。然十二峰者,不可悉见,所见八九峰,惟神女峰最为纤丽奇峭……(巫山)县在峡中,亦壮县也”(景观描述),陆游还描写了巫峡的丝竹之音,同时很遗憾没看见送迎客舟的乌鸦。范成大在《吴船录》中对巫峡有相似的景观描写,对神女的传说提出了自己的见解,同时看到了陆游没有看到的乌鸦齐飞的场景。
诗词歌赋则主要是个人情感的抒发,导致景观的“失真性”最大。文学家在描写景物的时候,往往带有浓厚的感情色彩,不仅每个人的感悟不同,同一个人在不同阶段的描写也可能大相径庭。比如李白在年青时候经过巫峡时写道:“月色何悠悠,清猿声啾啾。辞山不忍听,挥策还孤舟”(《自巴东舟行经瞿塘峡登巫山最高峰晚还题壁》)。山中的猿声令人伤感,思乡之情油然而生。当被流放至三峡时,李白更加悲哀,“三朝又三暮,不觉鬓成丝”(《上三峡》)但是,当流放被解除后,劫后余生时的感觉截然不同,“两岸猿声啼不住,轻舟已过万重山”(《早发白帝城》)。可见,文学家在情感的漂泊中导致了景观的“失真”。
除文体的差异外,不同观察角度对历史景观记载也会出现差异。陆游的《入蜀记》与范成大的《吴船录》就给研究三峡景观提供了不同的视野角度,前者逆流而上,后者顺江而下。以“黄牛峡”为例,滩多水乱,行船不便,陆游上行时感觉“望之可畏”,对黄牛庙的灵验颇感兴趣,还专程用一头猪和一壶酒去祭祀,希望舟楫安全。但是,范成大顺江经过时,非常顺利,所以,他记载黄牛峡“回首即望断”,甚至认为民谣所说的“三朝三暮,黄牛如故”不过是“好事者之言尔”。
以上三种文体的记载差异充分说明了文献之间相互对照印证的重要性,在现实旅游业发展也具有指导意义,地方志告诉了“有什么”,游记记述了“看什么”,咏记引导你“想什么”,这对在旅游资源开发中的认识资源,开发组景,构造意境提供了翔实的基础资料和理论引导。
九州人文地理版权归匠心蜀韵文化创意有限公司所有
转载请标明出处。商务合作请回复合作

匠心蜀韵,让景点成为经典
相关文章
发表评论
评论列表
- 这篇文章还没有收到评论,赶紧来抢沙发吧~