属马、姓马游客免费!2026全国景区免票福利汇总!(第二波)
属马、姓马游客免费!2026全国景区免票福利汇总!(第二波)

小伙伴看过来
之前为大家整理过一波
属马、姓马、名字带马的景区免费活动
今天第二弹来啦
(注意去玩之前一定要再次核实信息
避免政策变动)
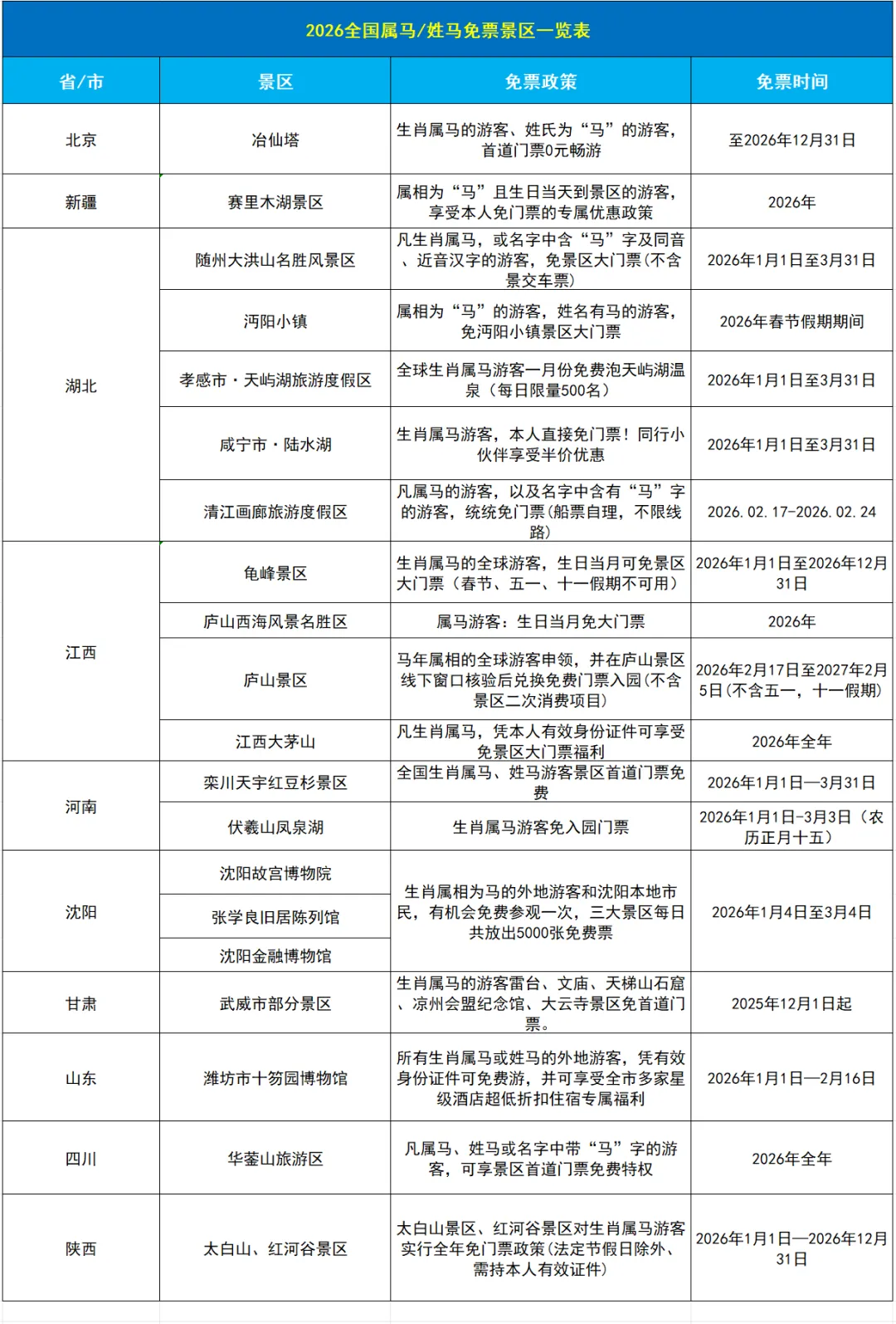
先来一起看总表~



2026属马游客景区门票福利汇总一览表 

本地宝整理
如有变动以官方为准
此前汇总指路:生肖属马的游客2026景区免票福利汇总!
小编有话说:关注【北京本地宝】微信公众号,微信对话框回复【免费景区】即可获取生肖属马景区福利汇总、北京免费景区活动
下面给大家
详细介绍一些活动景区~
👇👇👇
PART 01 冶仙塔 ✅活动时间:至2026年12月31日
✅活动对象:生肖属马的游客(2014年、2002年、1990年、1978年、1966年)、 姓氏为“马”的游客(持本人有效身份证原件,核实信息后,即可入园)
✅福利内容:首道门票0元畅游。仅限景区入园门票,不含景区内二次消费项目
信息来源:冶仙塔
小伙伴看过来
之前为大家整理过一波
属马、姓马、名字带马的景区免费活动
今天第二弹来啦
(注意去玩之前一定要再次核实信息
避免政策变动)
先来一起看总表~





本地宝整理
如有变动以官方为准
此前汇总指路:生肖属马的游客2026景区免票福利汇总!
小编有话说:关注【北京本地宝】微信公众号,微信对话框回复【免费景区】即可获取生肖属马景区福利汇总、北京免费景区活动
下面给大家
详细介绍一些活动景区~
👇👇👇
✅活动时间:至2026年12月31日
✅活动对象:生肖属马的游客(2014年、2002年、1990年、1978年、1966年)、 姓氏为“马”的游客(持本人有效身份证原件,核实信息后,即可入园)
✅福利内容:首道门票0元畅游。仅限景区入园门票,不含景区内二次消费项目
信息来源:冶仙塔

相关文章
- 欧洲旅游推荐的9处地方
- 大量日本游客涌入辽宁本溪,打着旅游幌子不逛本溪水洞不尝沟帮子熏鸡,为什么
- 大量日本游客涌入安庆,打着旅游的幌子,不逛天柱山,不吃江毛水饺,为什么?
- 大量日本游客涌入西藏拉萨,打着旅游幌子不逛布达拉宫不尝酥油茶,为什么
- 大量日本游客涌入甘肃敦煌,打着旅游幌子不逛莫高窟不吃驴肉黄面,为什么
- 大量韩国游客涌入南京,打着旅游幌子不逛中山陵不吃盐水鸭,为什么
- 大量日本游客涌入青岛,打着旅游幌子不游栈桥不喝青岛啤酒,为什么?
- 大量日本游客涌入云南香格里拉,打着旅游幌子不逛普达措不吃青稞饼,为什么
- 大量日本游客涌入江西井冈山,打着旅游幌子不逛井冈山景区不尝烟笋烧肉,为什么
- 大量日本游客涌入青海西宁,打着旅游幌子不逛青海湖不尝手抓羊肉,为什么
发表评论
评论列表
- 这篇文章还没有收到评论,赶紧来抢沙发吧~