广西旅游攻略景点系列之【渠洋湖】

🏞️ 渠洋湖:山水间的静谧自驾天堂
1⃣ 行前须知
核心玩法:渠洋湖不是一个封闭的传统景区,而是一个巨大的人工湖。它的核心魅力在于 “环湖自驾/骑行”,随时停车欣赏不同角度的湖光山色。期待大型游乐设施或密集景点的人会失望。
无需大门票:游览渠洋湖完全免费。收费的仅仅是乘船游湖、骑行租赁等体验项目。
交通是王道:没有车,寸步难行。湖岸线极长,景点分散,公共交通几乎为零。自驾或包车是游览的先决条件。
无人机友好:这里是航拍爱好者的天堂,从空中俯瞰,星罗棋布的岛屿和蜿蜒的湖岸线极为壮观。
⚠️ 其他重要须知:
❓爬山与否:环湖公路本身平坦,但若要登上一些观景台(如坡谷汽车露营地),需要爬一小段山坡,强度很低。
🧴👒防蚊防晒:水边蚊虫较多,需携带驱蚊液。湖边开阔,紫外线强,需做好防晒。
准备干粮:湖边餐饮点非常稀少且集中,务必自备充足的饮用水和零食。
季节选择:
最佳季节:雨季过后(9月至次年1月)。此时湖水丰盈,水质清澈,呈现湛蓝色或翡翠绿色,景色最美。
丰水期(5-8月):虽为雨季,但水量充沛,不过可能因降雨导致湖水浑浊。
枯水期(2-4月):水位下降,会露出大片黄土岸滩,景色大打折扣,不推荐前往。
加油/充电:环湖一周距离不短,出发前请确保车况良好,油量或电量充足。
2⃣ 到达攻略
如何到达渠洋湖:
唯一推荐方式:自驾/包车
导航设置:直接设置“渠洋湖”或“渠洋湖乡村旅游区”。
地理位置:位于广西百色市靖西市,通常作为靖西(通灵大峡谷、旧州古镇)或崇左旅游线上的一站。
参考车程:从靖西市区出发约30-40分钟;从德天瀑布出发约1.5小时。
到达后须知:
环湖公路路况良好,但部分路段较窄,会车时请减速慢行。
主要的游船码头、租车点和少量餐馆都集中在渠洋镇码头附近,这里是环湖的起点和服务中心。
3⃣ 游玩攻略
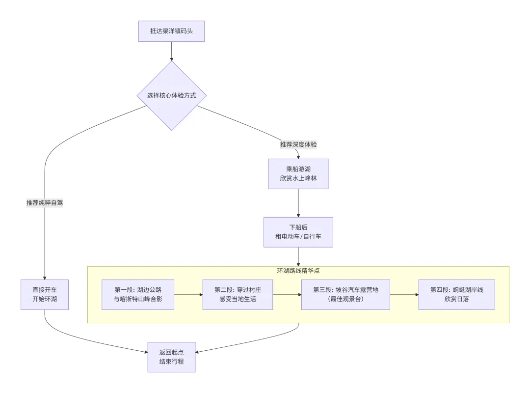
🗺️ 一张图看懂怎么玩
下图清晰地展示了渠洋湖环湖游的两种核心游玩方式与关键节点,让你一目了然:

🎯 游玩点分类
✅【必游点】
环湖公路自驾/骑行
游玩步骤:从渠洋镇码头出发,开启环湖之旅。全程约30-40公里,没有固定景点,最美的风景都在路上。随时在安全的观景处停车拍照。
参考时间:开车不停留约1.5小时;边开边玩建议预留3-4小时。
乘船游湖
游玩步骤:在渠洋镇码头找船家包船,驶入湖心,从不同视角欣赏水中峰林的倒影。这是体验渠洋湖静谧之美的重要方式。
参考时间:约1小时。
【选游点】
坡谷汽车露营地
说明:环湖路上的一个高点,设有观景台,是拍摄渠洋湖全景的最佳机位,尤其适合拍摄日落。
参考时间:停留30分钟。
湖边村落与田园
说明:环湖途中会穿过一些壮族村落,可以看到当地人在湖边洗衣、牧牛的生活场景,充满烟火气。
【🚫💥坑】
枯水期前往:这是最大的“坑”。水位低时,湖岸裸露,景色与网络上的美图相去甚远,体验感极差。
试图徒步或依赖公共交通:这几乎是不可能完成的任务,会让你无功而返。
⚠️ 游玩注意事项
针对所有人:
驾驶安全:环湖路窄,弯道多,请谨慎驾驶,尤其注意对向来车和路边突然出现的牲畜。
保护环境:请随身携带垃圾袋,将垃圾带走,共同守护这片净土。
针对老人/小孩/体力一般者:
最佳方式就是开车环湖,轻松不累。在观景台下车走几步即可欣赏风景。
乘船过程也非常平稳舒适。

📸 拍照攻略
必拍场景:
航拍全景:从空中拍摄环湖公路、岛屿和峰林的宏大场面。
水中倒影:在无风的天气,利用湖面拍摄山峰的完美倒影。
公路大片:以公路、湖泊和远山为背景,拍出自由旅行的感觉。
日落时分:在坡谷露营地看着太阳从群山间落下,染红湖面。
🕒最佳时间:
傍晚(16-18点):光线最佳,适合拍摄人像和风景,也是观赏日落的时候。
👖旅行穿搭:推荐白色、红色、黄色等亮色衣物,在蓝绿色调的湖景中非常突出。
🤳拍照姿势:在公路上漫步、坐在湖边戏水、以车窗为框构图,营造自然、随性的旅途感。
🍜 餐宿建议
🍽️特色菜:
渠洋湖以鲜鱼闻名,可以在渠洋镇上的餐馆品尝渠洋湖鱼生或酸笋鱼。
此外,靖西的番叽嘟、米饺、卷筒粉等小吃也值得一试。
🏨住宿:
渠洋镇:有少量简陋的招待所,条件一般,仅作过渡。
靖西市区:强烈推荐返回靖西市区住宿,选择多,餐饮丰富,性价比高。将渠洋湖作为从靖西出发的一日游或半日游项目最为合理。
露营:坡谷等地允许露营,是资深玩家的选择,但需自带全部装备。

相关文章
- 上海旅游攻略:魔都,超乎你的想象! 从武康路到外滩,解锁最In玩法!除了外滩三件套,上海真正的'天际线'是什么?
- 重庆旅游攻略:从《疯狂的石头》到《少年的你》,解锁N部电影同款取景地,做朋友圈最酷的崽.陪最爱的人,逛最魔幻的城.
- 新年寒假去哪儿玩?在“旅游白山星球号”解锁全攻略,畅享白山冰雪与文化交织的梦幻之旅!
- 北京旅游攻略:赴一场京城之约,邂逅千年古韵与现代诗章!从烤鸭到豆汁,开启一场味蕾的穿越古今之旅!
- 重磅!!!威信县文化旅游产业发展奖励扶持办法出台
- 阿勒泰四天三晚旅行攻略 | 禾木&白哈巴
- #夏日旅行攻略 # [音乐]Een christeligh ju
- 2026重马参赛全攻略:交通、住宿、充碳、旅游等,看这一篇就够了
- 九华山旅游攻略‖去寺庙祈福礼仪全流程!
- 让出行更轻松,莆田旅游大巴包车服务全攻略!
发表评论
评论列表
- 这篇文章还没有收到评论,赶紧来抢沙发吧~