带着一周岁宝宝玩澳门——出行准备及旅游攻略 | 童办体验官

最近看到一句话特别有感触“好朋友们觉得我有了孩子就消失了”,没有孩子之前,我和老公是玩得特别疯的一对,去很多地方旅行,喜欢摄影美食健身,虽然算不上在朋友们中呼风唤雨,但也绝对是热爱生活的典范,孩子出生后,由于我们决定自己带娃的那一刻起,我们确实和很多朋友们在时间上有了冲突,我们的时间完全按照小婴儿的吃睡玩来,慢慢开始越来越“宅”。
这是宝宝出生后第一次坐飞机去旅行,因为樱花季我们两个人要带宝宝去日本工作,也算是在这之前模拟下长时间带宝宝去旅行,第一站我们选择了澳门,因为我们结婚后旅行的第一站也是澳门,澳门是一个非常适合带老人和宝宝度假的地方,褪去赌城的外貌,我很喜欢这个气候宜人又小清新的城市,这是我们第一次旅行的攻略,希望可以为你们家庭的第一次旅行起到借鉴作用。很多人说小宝宝是没有记忆的,带小宝宝旅行意义不大,但我想说因为你只能长大一次,所以我要陪你一起看世界。
看看我们刚结婚时候和有宝宝之后的变化。





出行准备
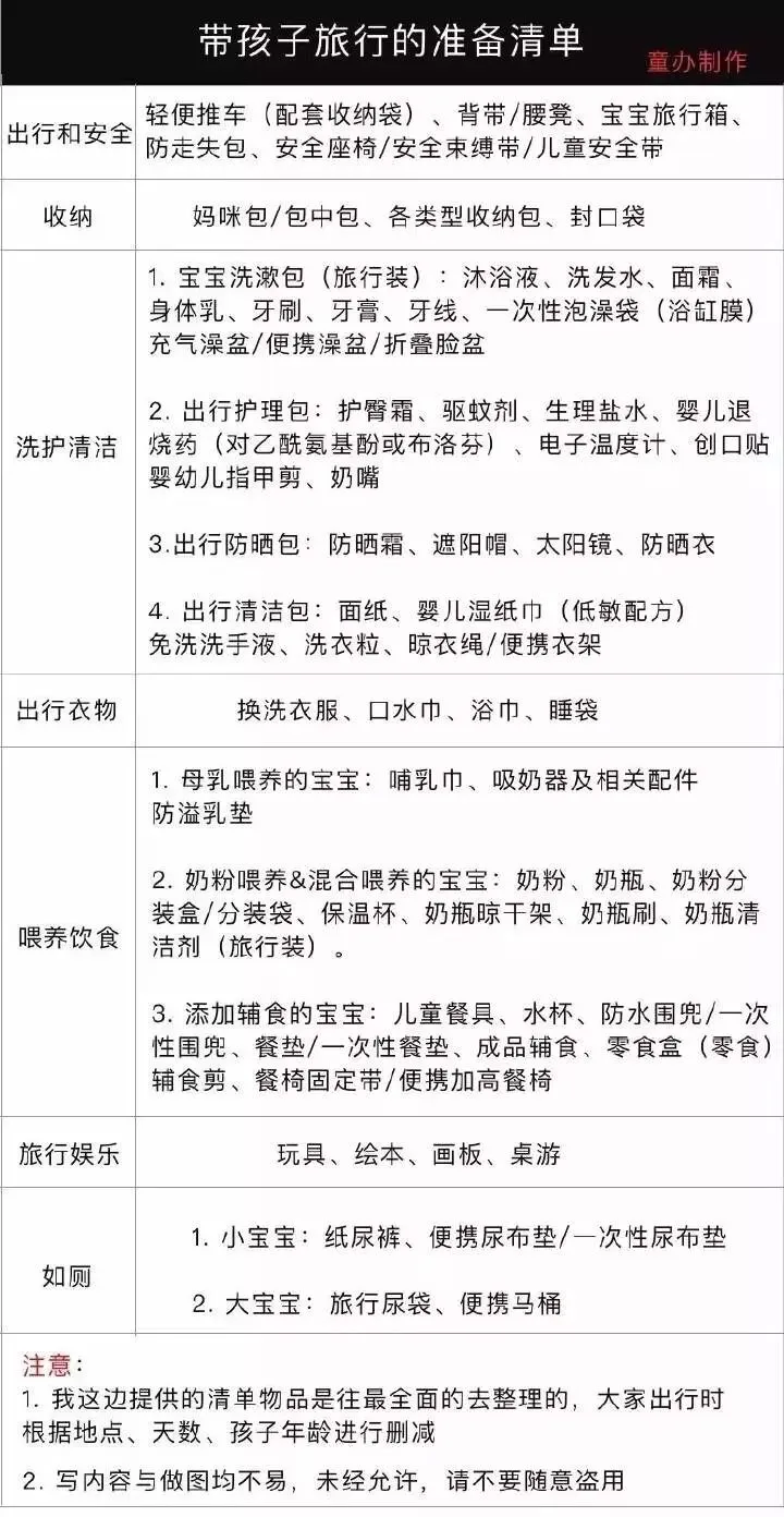
旅行的准备我是根据童办之前发表的《带孩子旅行的准备清单》作为参考,再根据我家宝宝的月龄进行添加和删减的,我觉得这张表格做的很好,也建议大家可以看一下。

以下是我的出行准备以及一些好物推荐:
一、喂养饮食
1. 奶粉+简易奶粉罐——我现在还处于亲喂,团团每天只是睡前加一顿奶粉,如果是已经完全吃奶粉的宝宝,建议还是使用婴儿密实袋方便。
2. 果泥+米粉——我们一开始带了蛮多果泥和米粉,其实团团的外婆还带了一个简易养生锅去熬粥,后来发现完全是多余的,因为在澳门的金沙城中心我们找到一家超大的母婴店,买了团团之后几天的干粮。
3. 水杯和奶瓶——宝宝出行的必备,需要提醒的是水杯和奶瓶很容易会掉在就餐的地方,爸爸妈妈千万不要忘记了。
4. 硅胶围兜和袖套——modern-twist的围兜真心好用,折叠方便又安全卫生,小袖套也是必备,可以保证宝宝不会把衣服弄脏。这次没有带餐垫,因为确实也是希望把东西精简到最少,但个人还是建议带,因为在外就餐,餐垫还是相对卫生很多。
modern-twist围兜 中亚:138.24元

5. 婴儿零食——嘉宝的星星泡芙和泡芙条,婴儿零食是非常必备的,因为在飞机起飞和降落的时候,有效的咀嚼可以降低气压变化带来的不适,由于在起飞和降落时婴儿是被绑着安全带的,所以喂奶会有些不便,婴儿零食还是比较推荐的。
6. 维生素D——团团还在补充维生素D,旅行外出原有的维生素补充也尽量不要改变。
▼ Benbat便携式餐椅收纳箱
购买渠道:中亚207元
这款便携式餐椅是一个垫高式简易餐椅,也同时是一个收纳箱。我们是一直把它放在车子的后备箱里,如果去的餐厅正好没有宝宝椅,这款餐椅就能解燃眉之急,所有的妈妈肯定都深有体会,没有餐椅,大人和宝宝都是完全没法安静吃饭的。这次旅行我也带了这款餐椅,因为它同时也是收纳箱,我觉得非常方便,由于婴儿车是随身携带上飞机的,所以这款餐椅也是一直随时挂在婴儿车上的,完全不占地方。餐椅里我们放了几乎所有的辅食和餐具,小身材大容量。



▼ dodopapa出去碗
购买渠道:淘宝100元左右
这款餐碗的材质是不含有双酚A的耐高温食品级PP原料,安全环保的材质永远是妈妈们的首选。但推荐这款餐碗最为重要的原因是它内配有一个勺子和一把辅食剪,许多外出用的餐碗都会配有勺子或者叉子,但是配辅食剪的很少,外出再多带一把辅食剪,又非常容易忘记,至少我这种连围兜都经常忘记的妈妈,完全不会记得有辅食剪的存在。但是剪刀对于小宝宝吃饭来说,真的很有用很有必要。
这款餐碗还有一个设计也很完美,就是在碗的底部有一个吸盘,我家宝宝很喜欢玩餐碗,真的很让人头大,所以我很喜欢可以固定的餐碗,至少它不容易一直被他打翻。这款餐碗是几个爸爸一起设计送给孩子们的第一份礼物,我觉得这个创意很有爱,非常推荐的一款外出餐碗。

▼ 易优家宝宝抗菌密实袋
购买渠道:天猫旗舰店139元/60条
这一系列的收纳袋我觉得是宝宝出行神器,产品材质是食品级原料,通过美国FDA的相关标准检测、不含有双酚A,同时还可以反复使用。收纳袋有三种尺寸可供选择,我比较喜欢用M号的尺寸,既可以装一些小零食,也可以用来装些玩具。这次旅行主要用来装嘉宝的星星泡芙和泡芙条,非常方便,因为是放在餐椅收纳箱里存放,也不会有压坏的情况出现,如果是放在妈咪包里,这种小零食还是比较容易压碎的。

二、洗护清洁
1. 沐浴露和洗发水——推荐携带小瓶的沐浴洗发二合一的产品,主要还是方便。我带的是HIPP无泪配方的洗发水,看中瓶子比较小,HIPP家有二合一的产品比较推荐,但家用的话还是推荐Mama&Kids,更加温和。
2. 护臀膏——我使用的是Desitin家的,护臀膏是否要带这个因人而异,因为我家宝宝非常容易红屁股,所以超过两天的旅行,我都会带着护臀膏以防万一,因为本身很小,也不是很占体积。
3. 润肤露——Mama&Kids家的产品都非常推荐,从出生开始就用这款润肤露,非常喜欢,旅行必备,有时候爸爸妈妈会偷懒不带润肤露,就用宝宝的这款。
4. 棉签——棉签是非常容易忘记的东西,特别提出说一下,我一般会带不多,就用上文提到的灭菌密实袋装,占用体积很少。
5. 棉柔巾、湿巾、洗手液——清洁三大法宝,这都是必备,需要提醒的是湿巾还是带便携式的小包方便。
6. 浴帽——除非不洗头,不然浴帽真的要带,虽然现在的洗发水都是无泪配方,但是宝宝很不喜欢水进眼睛,建议爸爸妈妈还是旅行中带着。
7. 洗浴玩具——我家团团洗澡的时候要玩小鸭子,还好他的鸭子不算大,带起来不麻烦,我觉得小宝宝出去旅行,很害怕陌生的环境,特别是在陌生的环境洗澡,如果有他喜欢的玩具,就可以减少很多的焦虑感。团团每次去游泳后洗澡都会鬼哭狼嚎,所以我们一般在外洗澡都会带他的小鸭子。如果有相同问题的宝宝,建议也带上他的玩具。
8. 充气浴盆——浴盆有很多的选择,最简单的是一次性泡澡袋,但是我不喜欢塑料遇到热水后散发的味道,还有就是充气浴盆和折叠便携浴盆,我比较喜欢旅行带充气浴盆,体积也不大,就是充气有些麻烦,可以带一个充气泵,当然嫌麻烦的话,还是一次性泡澡袋比较方便。



三、旅行玩具
1. 绘本类——旅行前准备了Oxenbury的《Friend》是团团平时特别喜欢看的书,如果忘记带宝宝绘本,也可以去机场书店买,团团就在机场选了一本《交通工具》的翻翻书,飞机上看了很久。
同时也推荐一些口袋书,体积小又方便携带,比如Oxenbury的《Baby Love》和小猪佩奇的《Little Library》和《Fairy Tale》。

《Friend》中亚:39元

《Baby Love》中亚:56元

Peppa Pig: Little Library 中亚:62元
Peppa Pig: Fairy Tale Little Library 中亚:39元

交通工具/托尼·沃尔夫翻翻书 中亚:23元

2. 创意类——特别推荐旅行中带一件宝宝从来没有看过的新鲜玩具,这次带的是彩色便签,实在太实用了,体积小又方便携带,五颜六色的便签太吸引小宝宝了,可以玩很久。
3. 电子产品类——因为这是团团第一次坐飞机,我们很担心他会在飞机上哭闹,所以特意带了他的最爱K-Magic奇智宝盒,但也闹了乌龙,没有检查充电电池的电量,导致看了一会儿就没电了,团团哭得更凶了。所以提醒带电子产品玩具的爸爸妈妈一定要给玩具充足电,或者检查电池。
天猫旗舰店:1580元

4. 婴儿车类——在威尼斯人大运河购物中心的时候,逛到马莎M&S的婴儿区买了《baby’s first words》的卡片,还有一个挂钩可以挂在婴儿车上,非常推荐去逛逛威尼斯人的这家马莎M&S,有很多童书可以卖,如果宝宝吵闹,绝对可以救急。
5. 安抚类——团团的安抚玩具是Kaloo家的玩偶,最近非常喜欢他的狗狗,还是很推荐带一个小的安抚玩具,毕竟换一个新的环境和新的婴儿床,熟悉的玩偶可以让宝宝安静很多,但提醒爸爸妈妈这些和床单颜色很相近的玩偶,千万不要忘记在酒店。

旅游攻略
澳门是一个比较适合亲子游的地方,也特别适合带老人来,气候非常怡人,这次三月初去的澳门,温度在18℃-20℃左右,交通也很便捷,几乎所有的酒店都有自己的免费巴士到热门景点和机场,如果是一家人出行出租车也是非常方便的选择,但是尽量少带随身行李,澳门的出租车是需要收行李费的。
这次旅行我们因为带的宝宝只有13个月,大部分情况下他白天还需要小睡两次,上午一小时、下午两小时左右,偶尔也会出现并觉的情况,就是上午不睡,下午连着睡三小时。我们的出行原则是尽量不打破他的睡眠规律,毕竟小宝宝是来陪玩的,对他而言吃睡才是最重要的。澳门其实要快速玩的话两天就够了,但是因为我们带着老人和孩子,行程一共四天,基本上半天会在酒店玩,半天会去景点转转,澳门之行开启的是“一天一景点”的懒人休闲旅程,攻略也相对比较简单,主要推荐一些适合亲子和老人一起游玩的景点。
一、酒店选择
澳门的星级酒店都扎堆在一个区域,绝大多数有名的五星级酒店都在路氹附近,也是离机场非常近的。比较老牌的是澳门威尼斯人,最最著名的就是蓝天白云的大运河购物中心,如果按照澳门威尼斯人为中心,那巴黎人酒店、四季酒店、金沙城中心、银河度假城等都在它的一圈。
我这次选择的是最新的巴黎人酒店,地理位置非常好,标志性建筑就是埃菲尔铁塔,酒店到其他酒店以及酒店商场也非常方便,由于巴黎人酒店、四季酒店、澳门威尼斯人、金沙城中心是完全打通在一起的,所以这一个区域非常好逛,非常适合买买买吃吃吃逛逛逛。
银河度假城也是很不错的,但是离这个区域相对就有些远,我是完全按照步行的概念来说。每个酒店都有自己特色好玩的东西,所以带着孩子和老人还是比较推荐住在巴黎人酒店、四季酒店、澳门威尼斯人、金沙城中心这个区域。


巴黎人酒店(推荐富贵坊和Q立方王国)


富贵坊——这家港式茶餐厅非常好吃,环境非常轻松舒适,地理位置也非常好找,就在巴黎人酒店的一楼,也有宝宝椅提供,特别适合带宝宝和老人去吃,并且24小时营业的,还提供早餐套餐。巴黎人酒店中有许多高级餐厅还有物美价廉的大时代,这家富贵坊价格虽然不算低,但是在酒店的餐厅中属于性价比各方面比较高的,我们四天的旅行就吃了三四次,老人和小宝宝都比较喜欢。

Q立方王国——儿童乐园位于巴黎人酒店的六楼,分室内和室外两个部分,由于宝宝还只会扶站和扶走,我们并没有带他去玩,但也参观了下这个儿童乐园,室外是一个小城堡和旋转木马,室内有攀登太空舱、气垫曲棍球、滑滑梯、海洋球等各种游乐项目。这个儿童乐园是需要收费的,价格在一百人民币左右。

金沙城中心(推荐Kid’sCarven儿童世界和历险Q立方2)
Kid’s Carven儿童世界——这个儿童世界位于金沙城中心的三楼,是澳门最大型的高端儿童综合乐园,有大型糖果屋、公主主题饰品区、机动战士高达主题店、LEGO概念专柜等,虽然价格上并没有太大优势,但是儿童服饰品牌、玩具品牌都非常齐全。最主要是这家儿童乐园有卖宝宝辅食和果泥,所以住在金沙城中心附近酒店的爸爸妈妈,可以先来这里给宝宝准备干粮,在Kid’s Carven儿童世界的旁边就是一个美食大时代,有很多澳门的当地小吃,可以吃吃逛逛。

历险Q立方2——这个儿童乐园位于金沙城中心的二楼,配有两个充气冒险弹力城堡,还有比较适合小月龄宝宝玩的海洋球池,儿童乐园都大同小异,爸爸妈妈可以根据入住酒店离这些乐园的距离进行选择,其实在威尼斯人酒店的大运河购物中心内还有一个。

新濠影汇(推荐8字摩天轮和蝙蝠侠夜神飞驰)
8字摩天轮——这个摩天轮是全球最高的8字形摩天轮,可以将澳门的美景尽收眼底,一圈时间在18分钟左右,需要注意的是凭水舞间门票可以免费坐8字摩天轮,同时2岁以下儿童免票。需要注意的是摩天轮关闭时间还是很早的,周一到周五开放时间是12点—20点,周末开放时间是11点—21点。
蝙蝠侠夜神飞驰——这个适合爸爸妈妈和稍微大一点的孩子体验,其实有点类似上海迪士尼乐园的飞越地平线,只是相对前者来说,这个要刺激很多,但也不是非常吓人。特效画面也比较有故事情节,跟着蝙蝠侠穿梭在城市中,将城中头号罪犯一一绳之以法。唯一的缺点是特效画面有些模糊,所以看完后会有一点不适感,如果去坐摩天轮的话还是比较值得推荐去玩的。
新濠天地(推荐水舞间)
水舞间——这应该是澳门最为著名的演出,被称之为“全球最壮观的水上汇演”、“不能错过的惊世巨铸”,水舞间一天是有两个时段的演出,分别是17:00和20:00,所以如果带有小宝宝的家庭,可以和老人错开去看剧,或者直接安排在两个晚上看都是不错的选择。由于演出涉及烟火表演,所以官方是不建议6岁以下的儿童观看的,12岁以下为儿童票。
需要特别提醒的是新濠天地和新濠影汇非常容易混淆,距离在一公里左右,这两个酒店之间是有短驳车可以到的,步行还是需要一定的时间,特别是还要带着老人和孩子,所以一定不要走错。


二、行程推荐
推荐一:自然醒---酒店吃早餐---宝宝小睡---澳门塔午餐---大三巴游玩---宝宝睡午觉(婴儿车)---回酒店附近晚餐

澳门塔
澳门塔和酒店区一桥之隔,因为带着父母和小孩,出行都是以Taxi为主,比较下来比上海的Taxi要贵一点,但还是可以接受的。澳门塔给我的感觉和上海东方明珠塔差不多,都有旋转自助晚餐,但是澳门塔有一点还是特别刺激的,就是一边吃,一边可以做围观群众看蹦极,自助餐的价格也非常便宜,午市套餐没有海鲜,但是带着宝宝的话,白天来还是比较合适的。
大三巴
大三巴是澳门必去景点,需要提醒带宝宝的爸爸妈妈可以直接Taxi到大三巴顶上,就是大三巴牌坊所在的位置,并且从牌坊处开始玩,一路往下走,有很多小吃店、也可以参观许多葡式建筑和教堂。


推荐二:自然醒---酒店吃早餐---宝宝小睡---威尼斯人逛街午餐---龙环葡韵---官也街---宝宝睡午觉(婴儿车)---回酒店附近晚餐

龙环葡韵
龙环葡韵是几栋非常美的蓝色房子,特别适合来这里拍照,从威尼斯人酒店步行过去只需要十分钟,再从龙环葡韵到非常有名的小吃街官也街,也可以完全步行,一路还有很多很美的教堂和建筑可以经过,是很推荐的一个景点。
官也街
官也街有非常多的小吃店,还有许多不错的葡式餐厅,爸爸妈妈也可以选择在这里午餐,我这次因为午餐在威尼斯人已经吃过,所以官也街吃了一些小吃。推荐一家新开的小店,巷仔大排档瓦煲奶茶店,这家店比起一些老店来说,环境比较干净也很宽敞,并且提供宝宝椅,非常适合亲子去,猪油渣捞面、洋葱咸牛肉包、青菜汤非常好吃,价格非常便宜,值得推荐。


关于这次旅行想分享的就这么多啦,大家有什么疑问或者有什么旅行好物欢迎留言同我分享~
祝大家的旅行都愉快满足~

点击 阅读原文 下载 童办 APP iOS
-
上一篇
其实是这样的▼
Top.6:丽江 古朴幽雅、自然、富有民族特点和地方特色的高原水乡丽江古城,风景宜人的万里长江第一湾,幽雅俊秀的玉泉公园,以及被喻为“云岭第一枝”、“环球第一树”的万朵山茶等景观,组成了一幅优美的自然画卷。但是,节假日建议慎重选择!
你以为是这样的▼
其实是这样的▼
一到节假日,无论是丽江古城还是周边的风景区,都是处于爆满阶段。小小的街上挤满了游客,行走也难,更别说欣赏古城风景了。就连自拍也拍不到自己哟~
Top.5:张家界 张家界自然景观奇特,举世罕见,有“大自然的迷宫”、“天然博物馆”、“地球纪念物”之誉。但是,节假日建议慎重选择!
你以为是这样的▼
笑咪乐呵52弹\ 超实用国庆旅游攻略,人山人海要淡定,一泡尿就能搞定!
-
下一篇
连哈工大都出旅游攻略了!网友:就差把黑龙从江里请出来了……
相关文章
发表评论
评论列表
- 这篇文章还没有收到评论,赶紧来抢沙发吧~